
O 74HC132 Representa um portão de gatilho Nand Schmitt de alta velocidade e de baixa potência, criado com a tecnologia C²MOS avançada.Este componente é projetado para mesclar as operações rápidas semelhantes aos chips LSTTL com os benefícios de conservação de energia nativos da tecnologia CMOS.Essa integração perfeita permite que o dispositivo tenha um desempenho admirável em uma variedade de configurações de computação, aprimorando seu apelo às aplicações eletrônicas contemporâneas.Um aspecto notável do 74HC132 é sua proficiência no gerenciamento de sinais de entrada lentos com eficiência, auxiliada por uma histerese de VCC de 25% em suas entradas.Essa característica ajuda a atenuar o ruído, em tarefas de alta precisão, onde é necessária a integridade do sinal.Em ambientes de processamento de sinal, onde sinais lentos ou variáveis podem provocar desafios, o 74HC132 exala resiliência contra possíveis interrupções, garantindo um desempenho confiável.
O 74HC132 abrange salvaguardas robustas contra descarga estática e picos de tensão transitória, contribuindo para maior durabilidade e confiabilidade.Refletindo sobre cenários industriais, os sistemas que incorporam estratégias sofisticadas de proteção tendem a exibir robustez duradoura, mostrando a importância desses recursos em aplicações práticas.A combinação de velocidade rápida e consumo reduzido de energia em um único componente, exemplificado pelo 74HC132, torna-se notável em meio a crescentes demandas por projetos de eficiência energética.Os benefícios tangíveis observados nas indústrias focadas na sustentabilidade destacam o mérito de alcançar essa eficiência.A incorporação de elementos de baixa potência em implantações em larga escala pode reduzir drasticamente o uso geral de energia, produzindo vantagens econômicas substanciais a longo prazo.

|
Número do pino |
Nome do pino |
Descrição |
|
1 |
1a |
Canal 1, entrada a |
|
2 |
1b |
Canal 1, entrada B |
|
3 |
1y |
Canal 1, saída y |
|
4 |
2a |
Canal 2, entrada A |
|
5 |
2b |
Canal 2, entrada B |
|
6 |
2y |
Canal 2, saída y |
|
7 |
Gnd |
Chão |
|
8 |
3y |
Canal 3, saída y |
|
9 |
3a |
Canal 3, entrada a |
|
10 |
3b |
Canal 3, entrada B |
|
11 |
4y |
Canal 4, saída y |
|
12 |
4a |
Canal 4, entrada a |
|
13 |
4b |
Canal 4, entrada B |
|
14 |
VCC |
Fornecimento positivo |



O 74HC132 oferece desempenho notável com sua velocidade rápida, com um atraso de propagação de apenas 11 ns a 5V.Essa velocidade facilita o manuseio rápido de dados e fornece uma vantagem em cenários que exigem decisões lógicas rápidas.Outros aproveitam essa capacidade de melhorar o desempenho do circuito em sistemas de comunicação digital onde é necessária eficiência.
Exibindo consumo mínimo de energia, coberto a apenas 1,0 µA a 25 ° C, o 74HC132 se adapta a aplicações sensíveis ao consumo de energia.Esse uso de baixa potência, juntamente com sua forte funcionalidade, suporta projetos focados na sustentabilidade, contribuindo para a conservação de energia em dispositivos portáteis e instalações fixas.Muitos encontram esse aspecto para construir dispositivos econômicos e ambientalmente amigáveis.
O 74HC132 é digno de nota por sua imunidade de alta ruído, fornecendo funcionalidade estável, mesmo em meio à interferência elétrica.Seu suporte para uma faixa de tensão que abrange de 2,0V a 6,0V aumenta sua compatibilidade em várias condições de energia.Essas características geralmente são aproveitadas para garantir a integridade dos dados e o desempenho consistente do dispositivo sob diversas configurações operacionais.
Ao se alinhar com os padrões JEDEC, o 74HC132 garante compatibilidade e interoperabilidade perfeitas nos sistemas eletrônicos.A proteção contra ESD (descarga eletrostática) e trava aumenta seu uso em uma ampla gama de setores, incluindo automotivo, industrial e eletrônico.Sua adesão às normas da indústria freqüentemente a torna uma escolha preferida nos cenários de design.
Especificações técnicas, características, parâmetros e componentes compatíveis para o semicondutor de Toshiba e 74HC132, semelhante ao 74HC132D.
|
Tipo |
Parâmetro |
|
Time de entrega da fábrica |
12 semanas |
|
Pacote / caso |
14-SOIC (0,154, 3,90 mm de largura) |
|
Nível de uso |
Grade Industrial |
|
Embalagem |
Fita de corte (CT) |
|
Publicado |
2016 |
|
Nível de sensibilidade à umidade (MSL) |
1 (ilimitado) |
|
Tensão - suprimento |
2V ~ 6V |
|
Forma terminal |
Asa de gaivota |
|
Número de funções |
4 |
|
Time@Peak Refllow Temperature-Max (s) |
Não especificado |
|
Tensão de fornecimento-min (vsup) |
2V |
|
Família |
Hc/uh |
|
Tipo lógico |
NAND GATE |
|
Corrente - Quiescente (Max) |
1µA |
|
Comprimento |
8,85mm |
|
Largura |
3,9 mm |
|
Tipo de montagem |
Montagem na superfície |
|
Montagem na superfície |
SIM |
|
Temperatura operacional |
-40 ° C ~ 85 ° C. |
|
Série |
74HC |
|
Status da peça |
Ativo |
|
Número de terminações |
14 |
|
Posição terminal |
DUAL |
|
Temperatura de reflexão de pico (CEL) |
Não especificado |
|
Tensão de fornecimento |
5V |
|
Tensão de fornecimento-max (vsup) |
6V |
|
Número de circuitos |
4 |
|
Número de entradas |
2 |
|
Atraso da propagação máxima @ V, Max Cl |
19ns @ 5V, 50pf |
|
Características |
Schmitt Trigger |
|
Altura sentada (máx) |
1,75 mm |
|
Status do ROHS |
ROHS compatível |

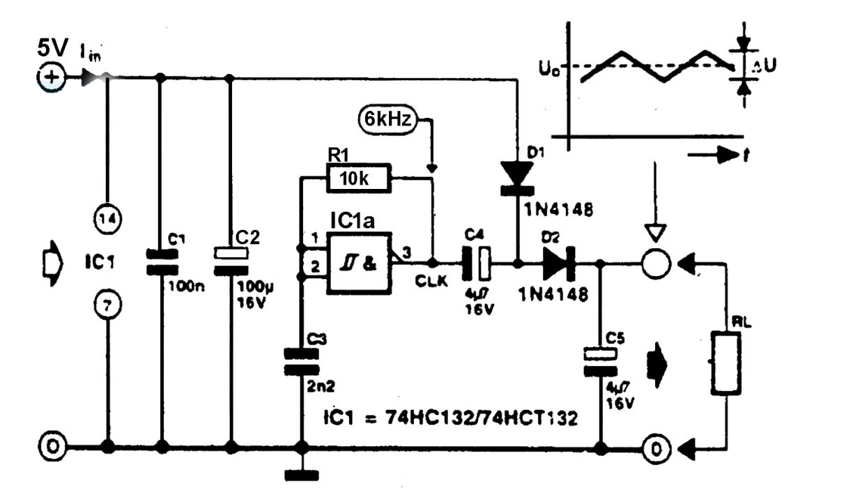
O gatilho de 74HC132 Quad Nand Schmitt serve como uma base flexível para criar um circuito robusto projetado para aumentar a tensão com eficiência.Ao integrar elementos como capacitores e diodos, esse circuito pode elevar uma entrada de 5V a quase 10V.A direita do design não apenas reduz o custo nas tarefas de conversão de tensão, mas também demonstra seu uso prático em uma variedade de aplicativos de gerenciamento de energia.Com um mergulho profundo nos meandros de escolher capacitores e entender as propriedades do diodo, você pode aumentar a eficiência e a firmeza da saída de tensão.
Ao projetar um circuito de dobrador de tensão, a seleção de capacitores e diodos apropriados desempenha um papel.Optar por capacitores com baixa resistência à série equivalente (ESR) reduz a perda de energia, aumentando a eficiência.Os diodos com queda de tensão direta mínima são bons para ampliar a tensão de maneira eficaz.Essas decisões ponderadas moldam muito a funcionalidade do circuito, ajudando a obter resultados favoráveis em suas criações eletrônicas.
A implementação de capacitores e diodos na duplicação de tensão não se limita apenas aos seus recursos técnicos.Por exemplo, o uso de capacitores de tântalo pode oferecer resiliência em condições de temperatura instável.Os diodos Schottky, favorecidos por sua queda de tensão mais baixa, são frequentemente escolhidos por razões semelhantes.Criar um dobrador de tensão envolve mais do que apenas escolher peças;Exige atenção cuidadosa ao design do circuito e regulamentação de tempo via 74HC132.Refinar a configuração pode melhorar a eficiência e a confiabilidade do circuito.Esse processo rigoroso mistura o entendimento teórico com a experimentação prática, onde melhorias contínuas refinam o desempenho do circuito ao longo do tempo.
|
Número da peça |
Descrição |
Fabricante |
|
74HC132PW |
NAND GATE, HC/UH Série, 4-FUNC, 2 entradas, CMOS, PDSO14 |
Nexperia |
|
74HC132PW-T |
Série IC HC/UH, portão NAND de 2 entradas quad de 2 entradas, PDSO14,
SOT-402-1, TSSOP-14, GATE |
Semicondutores NXP |
|
MC74HC132ADTR2G |
Portão Nand de 2 entradas quad com entrada de gatilho Schmitt,
TSSOP-14, 2500-REEL |
Onsemi |
O 74HC132 serve ao objetivo único de criar ondas e modeladores de pulso, elementos que desempenham um papel na eletrônica moderna.Essas formas de onda são boas para moldar sinais digitais em várias aplicações, mantendo integridade e precisão.Muitos impulsionados por desafios na geração de formas de onda, descobrem que a previsibilidade e a estabilidade oferecidas pelo 74HC132 ajudam muito a refinar os parâmetros do sinal.
Ao projetar multivibradores astáveis, o 74HC132 se torna um componente altamente útil, aprimorando aplicativos que requerem geração de ondas quadradas ininterruptas.O processo iterativo de experimentação revela que a confiabilidade consistente e a estabilidade da frequência de saída desse componente.Uma ampla faixa de frequência é possível ajustando habilmente a rede de capacitância de resistência, um fato que ressoa com aqueles que estão profundamente familiarizados com o design do circuito.
Dentro de multivibradores monoestáveis, o 74HC132 funciona como um bloco de construção, transformando gatilhos de entrada em pulsos de saída única.A eficiência é aumentada à medida que empregue o 74HC132, capitalizando sua capacidade de produzir durações consistentes de pulso.Sensível às variações de entrada, aprecie sua contribuição para a precisão quando o tempo é essencial.
A capacidade do 74HC132 de gerar sinais de tempo destaca sua relevância em uma variedade de situações eletrônicas.À medida que a complexidade do circuito aumenta, há uma necessidade crescente de soluções de tempo confiáveis.As saídas de tempo confiáveis do 74HC132, alcançadas através da configuração cuidadosa, falam com sua eficácia.O 74HC132 é distinguido por sua flexibilidade e eficiência em várias aplicações eletrônicas, atendendo às necessidades dinâmicas da tecnologia com facilidade e garantindo operações perfeitas e qualidade superior do sinal.

O Toshiba Semiconductor & Storage influencia profundamente o desenvolvimento de produtos integrados em vários setores, com foco nos mercados automotivo e digital.A mudança de paisagens tecnológicas em rápida mudança desses campos convidam a criatividade e a visão de futuro, incorporando as qualidades que Toshiba procura instilar.Um aspecto fascinante da influência de Toshiba na tecnologia de semicondutores e armazenamento é sua capacidade de impactar as tendências do mercado global.À medida que a progressão da inovação tecnológica se desenrola, os esforços de Toshiba podem atuar como um catalisador para futuros desenvolvimentos em tecnologias eletrônicas e automotivas.Essa previsão inspira as partes interessadas do setor a ver alianças estratégicas e crescimento focado na inovação como aspectos importantes de realizações futuras.
Declaração de material mc74hc132adtr2g.pdf
Alteração da montagem 16/fevereiro/2023.pdf
Por favor, envie uma consulta, responderemos imediatamente.
O 74HC132 é um portão NAND de 2 entradas que opera perfeitamente dentro de uma faixa de tensão de 2V a 6V.Ao contrário da variante de gatilho Schmitt, esse modelo fornece um conjunto diferente de recursos, permitindo lidar com requisitos operacionais específicos.
Para abordar um complicado 74HC132 em uma placa -mãe, considere alternativas como o 74HCT132D ou 74AHC132D.É necessário verificar se o novo componente corresponde aos parâmetros de tensão e lógica da configuração existente.Ao escolher um substituto apropriado, você aprimora a durabilidade do sistema, espelhando práticas padrão em que a compatibilidade dos componentes é boa para preservar a funcionalidade do sistema.
O 74HC132 é proficiente na execução de operações da NAND, com o recurso de entrada acionado por Schmitt aumentando sua capacidade, melhorando a estabilidade do sinal e a imunidade ao ruído.Isso é pertinente em ambientes propensos a interferências elétricas, onde a integridade do sinal é boa para garantir uma operação satisfatória.Essa integração se alinha às técnicas de telecomunicações, priorizando a robustez para proteger a clareza do sinal em meio a possíveis distúrbios.
em 07/11/2024
em 07/11/2024
em 18/04/8000 147758
em 18/04/2000 111960
em 18/04/1600 111351
em 18/04/0400 83726
em 01/01/1970 79512
em 01/01/1970 66930
em 01/01/1970 63078
em 01/01/1970 63019
em 01/01/1970 54086
em 01/01/1970 52160