
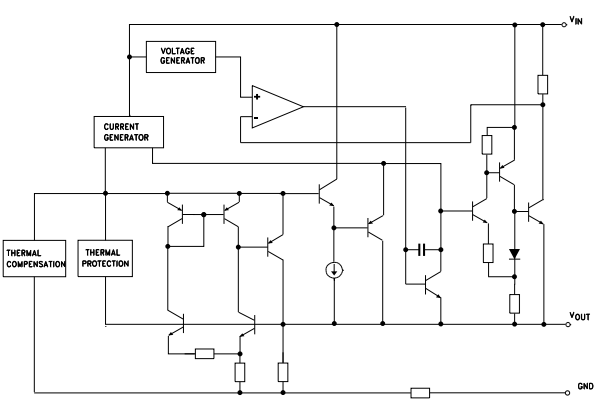
O LD1117S33TR Excels como um regulador de tensão, oferecendo até 800 mA com uma tensão de referência ajustável a partir de 1,25 V. Sua facilidade de integração nos sistemas existentes, graças à compatibilidade de pino a pinos com os módulos padrão da indústria, torna este dispositivo atraente para diversas aplicações.
A versão ajustável do LD1117S33TR fornece aprimoramentos notáveis, como diminuir a tensão de abandono.Essa característica promove o uso eficiente de energia, garantindo que os sistemas permaneçam estáveis em meio a condições de entrada flutuantes.A tolerância aprimorada de tensão contribui para a confiabilidade, avaliada bastante em cenários que exigem uma fonte de alimentação constante.Em aplicação prática, o LD1117S33TR demonstra versatilidade em vários circuitos.Aprecia a apreciação por simplificar a integração, reduzindo assim os custos de redesenho e acelerando os cronogramas de desenvolvimento.

|
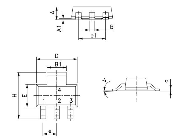
Número do pino |
Nome do pino |
Descrição |
|
1 |
Chão |
Pino de aterramento - conectado ao solo do sistema. |
|
2 |
Vout |
Tensão de saída regulada |
|
3 |
Vin |
Tensão de entrada que deve ser regulamentada |



• LM1117MPX-3.3/NOPB
• LT1117ist-3.3#tr
• LD1117S30C
• Configuração básica: Para utilizar uma versão do regulador de tensão fixa, você deve conectar a fonte de energia ao pino VIN e desenhar uma saída estabilizada do pino VOUT, mantendo o pino adj/aterrável aterrado.A introdução de um capacitor na saída pode reduzir significativamente a interferência de ruído, o que é principalmente benéfico em aplicativos sensíveis, garantindo clareza onde o ruído pode causar problemas.
• Configuração de saída ajustável: Para cenários que requerem saída ajustável, conectando dois resistores, R1 e R2, permite o ajuste de tensão de acordo com a especificação desejada.O aumento da rejeição da ondulação adicionando um capacitor, CADJ, pode aumentar a estabilidade.Muitas vezes, você pode descobrir que o ajuste desses componentes aumenta o desempenho, especialmente em ambientes dinâmicos que exigem flexibilidade.
• Gerenciamento de ruído: A implementação de capacitores adicionais na entrada e na saída oferece filtração de ruído eficaz.Essa técnica preserva a integridade do sinal, um aspecto ativo em eletrônicos de precisão.As idéias dos testes de campo e melhorias iterativas do projeto geralmente orientam a seleção e colocação ideais de capacitores, refletindo a profundidade da experiência prática.




|
Tipo |
Parâmetro |
|
Status do ciclo de vida |
Ativo (último atualizado: 7 meses atrás) |
|
Time de entrega da fábrica |
8 semanas |
|
Placar de contato |
Estanho |
|
Montar |
Montagem na superfície |
|
Tipo de montagem |
Montagem na superfície |
|
Pacote / caso |
TO-261-4, TO-261AA |
|
Número de pinos |
3 |
|
Peso |
4.535924G |
|
Temperatura operacional |
0 ° C ~ 125 ° C. |
|
Embalagem |
Tape & Reel (TR) |
|
Código JESD-609 |
E3 |
|
Status da peça |
Ativo |
|
Nível de sensibilidade à umidade (MSL) |
1 (ilimitado) |
|
Número de terminações |
4 |
|
Rescisão |
SMD/SMT |
|
Código ECCN |
Ear99 |
|
Método de embalagem |
TR, 7 polegadas |
|
Dissipação máxima de energia |
12w |
|
Posição terminal |
DUAL
|
|
Forma terminal |
Asa de gaivota |
|
Número de funções |
1 |
|
Número da peça base |
LD1117 |
|
Contagem de pinos |
4 |
|
Código JESD-30 |
R-PDSO-G4 |
|
Número de saídas |
1 |
|
Tensão de saída |
3.3V |
|
Tipo de saída |
Fixo |
|
Corrente máxima de saída |
1.3a |
|
Tensão |
3.3V |
|
Tensão máxima de alimentação |
15V |
|
Min Tensão de fornecimento |
4.75V |
|
Configuração de saída |
Positivo |
|
Dissipação de energia |
12w |
|
Corrente quiescente |
10mA |
|
Precisão |
1% |
|
Tensão máxima de saída |
3.3V |
|
Tensão de saída 1 |
3.3V |
|
Número de reguladores |
1 |
|
Min Tensão de entrada |
4.75V |
|
Recursos de proteção |
Sobre a corrente, sobre a temperatura |
|
Abandono de tensão (max) |
1.2V @ 800MA |
|
PSRR |
75dB (120Hz) |
|
Tensão de abandono |
1.1V |
|
Tensão de entrada nominal |
3.3V |
|
DROPOUT TOLTAGE1-NOM |
1.1V |
|
MIN tensão de saída |
3.3V |
|
Tensão de saída nominal |
3.3V |
|
Corrente do viés de entrada |
5mA |
|
Precisão da tensão de saída |
1% |
|
Altura |
1,8 mm |
|
Comprimento |
6,5 mm |
|
Largura |
3,5 mm |
|
Alcance SVHC |
Sem svhc |
|
Endurecimento da radiação |
Não |
|
Status do ROHS |
ROHS3 compatível |
|
Chumbo livre |
Chumbo livre |
|
Número da peça |
Fabricante |
Pacote / caso |
Número de pinos |
Número de saídas |
Corrente máxima de saída |
Min Tensão de entrada |
Tensão de entrada nominal |
MIN tensão de saída |
Tensão de saída nominal |
Tensão de saída |
Tensão máxima de saída |
Precisão |
Ver compare |
|
LD1117S33TR |
Stmicroelectronics |
TO-261-4, TO-261AA |
3 |
1 |
1.3 a |
4,75 v |
3,3 v |
3,3 v |
3,3 v |
3,3 v |
3,3 v |
1% |
LD1117S33TR vs NCP1117ST33T3G |
|
NCP1117ST33T3G |
Em semicondutor |
TO-261-4, TO-261AA |
3 |
1 |
1.3 a |
3,6 v |
2,5 v |
2,5 v |
2,5 v |
2,5 v |
2,5 v |
1% |
LD1117S33TR vs NCP1117ST33T3G |
|
LD1117STR |
Stmicroelectronics |
TO-261-4, TO-261AA |
4 |
1 |
1:00 da manhã |
3,5 v |
- |
3,3 v |
3,3 v |
3,3 v |
3,3 v |
1% |
LD1117S33TR vs LD1117STR |
|
LD1117S50CTR |
Stmicroelectronics |
TO-261-4, TO-261AA |
3 |
1 |
1.3 a |
2,35 v |
- |
1,25 v |
- |
15 v |
15 v |
1% |
LD1117S33TR vs LD1117S50CTR |
|
LD1117S25TR |
Stmicroelectronics |
TO-261-4, TO-261AA |
3 |
1 |
1.3 a |
6,5 v |
- |
5 v |
- |
5 v |
5 v |
1% |
LD1117S33TR VS LD1117S25TR |
Titulares de bateria cilíndrica.pdf
O LD1117S33TR é um regulador de tensão versátil de baixa queda que pode lidar com até 800 mA da corrente de saída.Disponível em versões de tensão fixas e ajustáveis, oferece várias tensões de saída padrão.Seu uso generalizado é uma prova de sua eficiência e o papel flexível que ele desempenha na entrega de fontes de alimentação estáveis, especialmente em ambientes sensíveis à energia.O regulador mostra a adaptabilidade, atendendo a vários requisitos tecnológicos.Em aplicativos, você pode descobrir que o LD1117S33TR se destaca em cenários sensíveis ao calor, ajudando a estender a vida e a eficiência do dispositivo.
O abandono de tensão é a menor diferença de tensão necessária entre a entrada e a saída para garantir que o regulador mantenha a regulação de tensão de saída correta.Essa medida reflete a eficiência de um regulador, principalmente quando a tensão de entrada se aproxima da tensão de saída.Uma menor tensão de abandono implica maior eficiência, o que tem implicações notáveis para dispositivos que dependem de fontes de energia limitadas, como baterias.Na prática, a redução da tensão de abandono pode melhorar bastante a longevidade e o desempenho dos eletrônicos portáteis, minimizando a dissipação desnecessária de energia.
Por favor, envie uma consulta, responderemos imediatamente.
em 29/10/2024
em 29/10/2024
em 17/04/8000 147713
em 17/04/2000 111727
em 17/04/1600 111322
em 17/04/0400 83609
em 01/01/1970 79262
em 01/01/1970 66777
em 01/01/1970 62946
em 01/01/1970 62826
em 01/01/1970 54028
em 01/01/1970 51989