
O BD140 é um transistor PNP de média potência baseado em silício altamente adaptável, usado principalmente em amplificadores de áudio e circuitos de driver quase complementares.Alojado em um pacote to-126, ele controla a corrente de até 1.5A, tornando-o adequado para tarefas como relés de condução, LEDs e motores.Seu robusto coletor-emissor e tensões de coletor-base, que atingem o pico em 80V, garantem operação proficiente em aplicativos de áudio.Com uma tensão de saturação de -0,5V e uma taxa de dissipação de energia de 12,5W, seu desempenho nos circuitos de áudio é notavelmente aprimorado.O fator de amplificação atual deste transistor, conhecido como beta, varia entre 40 e 160, enquanto a tensão do emissor base atinge um máximo de 5V, garantindo que ela se integra perfeitamente a sistemas incorporados que requerem função de nível lógico.Você pode escolher o BD140 por seu equilíbrio confiável entre eficiência de potência e desempenho, valorizada principalmente nas configurações de circuito compacto.
O transistor PNP BD140 demonstra adaptabilidade excepcional, tornando -o aplicável em uma ampla variedade de cenários.Quando uma tensão positiva é aplicada à sua base, a operação entre o coletor e o emissor é interrompida;Por outro lado, a remoção dessa tensão permite o fluxo elétrico.O transistor facilita um pico de corrente de 1,5A por meio de seu caminho emissores-coletores para atingir a saturação.Exceder esse nível de corrente pode comprometer a integridade do circuito.Movendo-se para um modo de corte, o transistor se desengata, interrompendo a corrente base, interrompendo efetivamente o fluxo de corrente.Você pode valorizar esse recurso por seu papel na proteção de sobrecorrente, que é fundamental para proteger elementos de circuito ativo em relação a ameaças em potencial.Esse recurso de segurança inerente desempenha um papel útil na manutenção da longevidade e eficácia de intrincados sistemas eletrônicos.

|
Número do pino |
Nome do pino |
Descrição |
|
Pin-1 |
Emissor |
O fluxo de corrente drenará através deste terminal
e geralmente está conectado ao GND. |
|
Pin-2 |
Coletor |
A corrente flui através deste terminal e é normalmente
conectado à carga. |
|
Pino-3 |
Base |
Este terminal controla o polarizador do transistor e é usado
Para ligar/desligar o transistor. |
|
Recurso/especificação |
Detalhes |
|
Tipo de transistor |
Pnp |
|
Placar de contato |
Estanho |
|
Tipo de montagem |
Através do buraco |
|
Número de pinos |
3 |
|
Material do elemento transistor |
Silício |
|
Dimensões (l x h x w) |
7,8 mm x 10,8 mm x 2,7 mm |
|
Uso |
Dispositivo atual moderado para circuitos de potência média |
|
Valor de ganho (HFE) |
25 a 250 |
|
Corrente do coletor (IC) |
-1.5a (negativo indica transistor PNP) |
|
Corrente base (IB) |
-0.5a |
|
Dissipação de energia (PD) |
12.5W |
|
Frequência de transição (FT) |
190MHz |
|
Temperatura da junção (TJ) |
150 ° C. |
|
Tipo de pacote |
TO-126 (forma retangular, epóxi e material plástico) |
|
Tensão de coletor-base (VCB) |
-80V |
|
Tensão de coletor-emitidor (VCE) |
-80V |
|
Tensão emissora-base (veb) |
-80V |
|
Corrente de colecionador contínuo (IC) |
-1.5a |
|
Corrente base (IB) |
-0.5a |
|
Tensão de decomposição da base de emissores (VBE) |
-5V |
|
Transistores equivalentes |
BD170, Assim, BD140G, BD180, BD790, BD231, BD792, BD238G, Assim, MJE702, Assim, MJE171 |
|
Transistor NPN complementar |
BD139 |
|
Nota de substituição
|
Os valores de tensão e corrente devem ser verificados antes
substituindo por equivalentes |
A obtenção de uso seguro e eficaz do transistor BD140 envolve forte atenção aos seus limites operacionais, aumentando assim seu desempenho e durabilidade.Dominante ao seu uso ideal está operando sob um limiar de tensão de 80V, uma prática que protege o componente de potencial dano ou mau funcionamento.
• Manter a tensão abaixo de 80V é uma obrigação.Esse limiar simboliza o nível mais sustentável que garante consistência enquanto evita o estresse elétrico.As idéias sobre os métodos de regulação de tensão são úteis;Usando componentes como divisores ou retificadores de tensão pode ajudar a gerenciar flutuações, um método frequentemente confiável em configurações desafiadoras.
• Gerenciar efetivamente o calor permanece dinâmico.Empregar um dissipador de calor adequado é fundamental para dispersar o calor com proficiência.As dimensões e materiais do dissipador de calor devem ser determinados pela carga térmica prevista e pela dissipação de energia do transistor.Você pode aplicar frequentemente a pasta térmica para aumentar a eficiência da transferência de calor, uma modificação incremental que pode melhorar acentuadamente o desempenho e prolongar a vida operacional.
• A implementação de um resistor base apropriado é grave para regular a corrente base e garantir a função estável.Calcule o valor do resistor com base na velocidade de comutação preferida e nas demandas específicas de aplicativos.Durante a prototipagem, você pode ajustar frequentemente esses parâmetros para obter resultados ideais.
• O funcionamento dentro de um espectro de temperatura de -55 ° C a +150 ° C garante estabilidade e guardas contra fuga térmica.Reconhecendo influências ambientais, estratégias de proteção, como isolamento térmico ou caixas controladas pelo clima, podem ser aconselháveis para aplicações em ambientes extremos.A compreensão desses elementos do controle de temperatura pode promover projetos mais fortes.
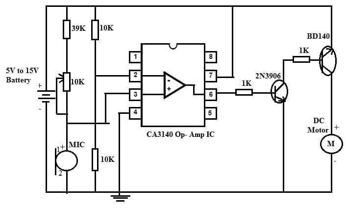
O mundo inovador do controle motor ativado por som introduz uma maneira fascinante de gerenciar motores por meio de pistas auditivas.Levando a essa abordagem é um circuito com o CA3140 IC, que traz adaptabilidade e precisão básica para um desempenho contínuo.Os principais componentes incluem:
• Uma fonte de alimentação variável (bateria de 5V-15V)
• 2N3906 NPN Transistor
• CA3140 Amplificador operacional (OP-AMP) IC
• Motor CC
• Transistor BD140
• Microfone eletreto
• Resistores, incluindo um resistor variável de 10k para controle de sensibilidade

O CA3140 OP-AMP opera no modo comparador, processando reativamente a entrada de áudio do microfone eletreto.Essa configuração o torna ideal para cenários que exigem adaptação rápida às flutuações de som.Através do ajuste hábil, a sensibilidade do comparador pode ser adaptada para responder a frequências ou volumes auditivos específicos, permitindo estratégias de controle exatas.
Os transistores BD140 e 2N3906 funcionam como amplificadores para a saída do CA3140, fornecendo energia suficiente para acionar o motor CC de maneira eficaz.Sua seleção é baseada na capacidade de gerenciar níveis moderados de potência, tornando-os adequados para cenários portáteis e de baixa tensão.O domínio da utilização desses transistores pode aumentar a longevidade do circuito e o desempenho por meio de ajustes meticulosos.
A implantação deste circuito para indivíduos com deficiência visual simplifica significativamente a interação com os dispositivos elétricos, eliminando a necessidade de engajamento físico ou controles complexos.Essa facilidade operacional pode afetar profundamente a vida cotidiana, oferecendo novas avenidas para a independência.A incorporação de controle ativado por som em brinquedos e robótica eleva seu envolvimento através do aumento da interatividade.Além da ativação simples, esse método estabelece as bases para o avanço dos projetos, onde as dicas de áudio podem desencadear sequências complexas em robôs programáveis ou brinquedos animados.As experiências nesses campos destacam o imenso potencial de empregar som como uma interface dinâmica.
O transistor BD140 é um componente versátil, encontrando seu lugar em uma ampla gama de aplicações eletrônicas que variam de empreendimentos educacionais a sistemas industriais complexos.Seu papel proeminente nos circuitos analógicos e de microcontroladores, incluindo projetos Arduino, sublinha sua adaptabilidade.Com a capacidade de gerenciar cargas abaixo de 1.5a, esse transistor se destaca na operação de pequenos relés e motores.Além disso, é frequentemente empregado em carregadores de bateria e motoristas, cenários em que o gerenciamento de energia estável é dominante.
Nas salas de aula e workshops, o transistor BD140 apresenta você aos princípios finais da eletrônica, fornecendo uma maneira tangível de explorar conceitos como amplificação e comutação devido aos seus recursos moderados de energia.
Na esfera industrial, o BD140 demonstra confiabilidade em aplicações que requerem saídas de potência baixa a média.Ele encontra regularmente o uso em amplificadores de áudio e drivers hi-fi, onde a precisão na qualidade do som é dinâmica.Além disso, sua eficiência na troca de circuitos e fontes de alimentação mostra sua utilidade complexa.
O BD140 brilha em aplicações práticas, como circuitos de TV e estruturas eletrônicas mais sofisticadas, onde os circuitos de vários vibradores e os drivers de retransmissão são básicos.Sua eficácia e confiabilidade nos arranjos de iluminação enfatizam ainda mais sua utilidade.Na amplificação do sinal, o transistor garante a integridade e a clareza dos sinais, desempenhando um papel fundamental na defesa da comunicação e dos benchmarks de desempenho.
Por favor, envie uma consulta, responderemos imediatamente.
em 10/12/2024
em 10/12/2024
em 18/04/8000 147757
em 18/04/2000 111934
em 18/04/1600 111349
em 18/04/0400 83719
em 01/01/1970 79508
em 01/01/1970 66895
em 01/01/1970 63010
em 01/01/1970 62999
em 01/01/1970 54081
em 01/01/1970 52116