




O SN6505BDBVR Incorpore um salto transformador na tecnologia do motorista do transformador, reconhecido por sua capacidade de reduzir efetivamente o ruído e gerenciar distúrbios eletromagnéticos.Esses atributos o tornam excepcionalmente ajustado para uso em configurações de fonte de alimentação isoladas compactas.Seu design sofisticado suporta transformadores de baixo perfil e tampe elegante que operam com eficiência quando acionados por uma tensão CC variando de 2,25 V a 5 V.
No cenário eletrônico de hoje, a busca de soluções de fonte de alimentação menores e mais eficientes é intensificada.O SN6505BDBVR desempenha um papel fundamental nessa progressão, oferecendo resoluções que acomodam o delicado equilíbrio entre alto desempenho e espaço limitado.Sua capacidade de funcionar sob baixa tensão não apenas ajuda a conservar energia, mas também contribui significativamente para o aumento da eficiência dos sistemas eletrônicos compactos.Como observado por você, a integração de tais componentes em circuitos complexos é direta, exigindo personalização mínima e facilitando a implementação prática fácil.
A função principal do dispositivo é reforçada por um conjunto de recursos técnicos que aumentam a eficiência e a confiabilidade.Com sua capacidade de minimizar o EMI, o SN6505BDBVR garante o fornecimento de energia limpa e confiável, que possui um valor particular para segmentos eletrônicos delicados.Você pode destacar que a natureza robusta do SN6505BDBVR contribui para menos complicações durante o trabalho de diagnóstico e manutenção, estendendo a vida útil e a confiabilidade dos sistemas que se beneficiam de sua implementação.
Os recursos versáteis deste componente encontram aplicativos em vários domínios, principalmente em sistemas que necessitam de fontes de alimentação isoladas.Esses sistemas abrangem interfaces como Can, RS-485, RS-422, RS-232, SPI e I2C.O isolamento ajuda a evitar loops de terra e preservar a integridade dos dados em segmentos díspares do sistema - um elemento frequentemente priorizado em soluções de engenharia devido ao seu potencial impacto no desempenho e na confiabilidade.
Esse componente prova ser principalmente útil em ambientes que exigem ruído mínimo, incluindo fontes de alimentação USB isoladas.No terreno dos sistemas eletrônicos de precisão, os atributos de baixo ruído estão ativos para impedir a corrupção de dados e as imprecisões de medição.Os ambientes de produção de alta tecnologia frequentemente dependem dessas características para sustentar o desempenho ideal sem interrupções.
As aplicações de telecomunicações e controle de processos industriais colhem benefícios substanciais das soluções coesivas de fonte de alimentação.Essas soluções elevam a estabilidade e a confiabilidade em meio a diversas condições, superando as técnicas tradicionais.Uma profunda compreensão da dinâmica do poder desbloqueia melhorias nesses setores, promovendo estruturas de comunicação e controle mais fortes e flexíveis.
No campo dinâmico da distribuição de rádio e fonte de alimentação associada, são necessárias soluções inovadoras para combater os desafios de interferência e estabilidade do poder.A incorporação de componentes de suporte que nutrir a operação ininterrupta pode impulsionar o progresso notável na eficiência e cobertura dos sistemas de rádio.Com design qualificado, ganhos sutis na clareza do sinal se tornam evidentes através da seleção estratégica de componentes.
No mundo dos instrumentos médicos e de precisão, alcançar alta precisão, garantindo que a segurança seja a melhor.Aqui, os suprimentos isolados anexados aos instrumentos são dominantes na proteção dos dispositivos e de seus operadores.O equilíbrio artístico entre desempenho e segurança é uma prova do design e uso bem -sucedidos de instrumentos neste setor.
Em cenários envolvendo suprimentos de filamentos de baixo ruído, o componente desempenha um papel importante na diminuição da interferência indesejada, mantendo a integridade do aplicativo final intacta.Nesses contextos, mesmo os ajustes atos podem influenciar significativamente o desempenho geral-um insight frequentemente extraído da extensa experiência prática de aplicativos.
• max253eua-t

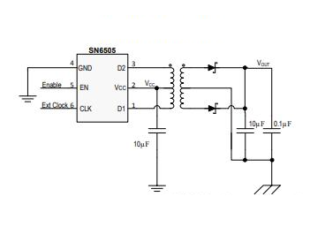
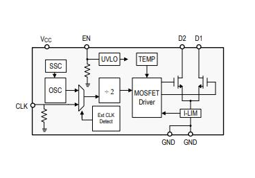
O SN6505 é criado para utilizar a topologia push-pull para impulsionar conversores CC/CC isolados com adepto.Essa configuração serve para otimizar a transmissão de energia e controlar o ruído elétrico, um fator de conseqüência em aplicações ajustadas.Ao incorporar um oscilador meticulosamente calibrado e um circuito de tração de porta, o dispositivo é capaz de gerar dois sinais de saída complementares.Esses sinais se tornam básicos para a operação alternada de dois transistores, promovendo a sincronização e reduzindo o risco de complicações relacionadas a sobreposições, um desempenho tecnológico sutil, mas profundo.
Dominante para a operação do SN6505 é seu oscilador, um componente -chave que estabelece os parâmetros operacionais básicos do dispositivo.Juntamente com um divisor de frequência, esse elemento afeta o tempo e a sincronização dos sinais de portão.Essa dupla não apenas aumenta a eficácia nas condições variadas de carga, mas também suporta a estabilidade sob demandas flutuantes do sistema.Em aplicações reais, o desempenho confiável do oscilador garante que os dispositivos alimentados pelo SN6505 permaneçam resilientes em diversas condições ambientais, refletindo uma compreensão mais profunda da confiabilidade da engenharia sob estresse.
O SN6505 integra uma lógica avançada para impedir a sobreposição do transistor, um desafio típico no gerenciamento de energia.Esse mecanismo garante que um transistor esteja totalmente desligado antes da ativação do outro, diminuindo assim as ocorrências de curtos circuitos e reduzindo a tensão do componente.Em contextos práticos, esse recurso promove a durabilidade e a eficiência dos sistemas de energia, encapsulando o insight que a previsão do design protege contra complicações em potencial, resultando em produtos mais duradouros e confiáveis.



|
Tipo |
Parâmetro |
|
Status do ciclo de vida |
Ativo (último atualizado: 3 dias atrás) |
|
Time de entrega da fábrica |
6 semanas |
|
Placar de contato |
Ouro |
|
Montar |
Montagem na superfície |
|
Tipo de montagem |
Montagem na superfície |
|
Pacote / caso |
SOT-23-6 |
|
Número de pinos |
6 |
|
Frequência de comutação |
424 KHz |
|
Temperatura operacional |
-55 ° C ~ 125 ° C. |
|
Embalagem |
Tape & Reel (TR) |
|
Código JESD-609 |
E4 |
|
Código PBFree |
Sim |
|
Status da peça |
Ativo |
|
Nível de sensibilidade à umidade (MSL) |
1 (ilimitado) |
|
Número de terminações |
6 |
|
Código ECCN |
Ear99 |
|
Aplicações |
Driver do transformador |
|
Tensão - suprimento |
2.25V ~ 5,5V |
|
Posição terminal |
Dual |
|
Forma terminal |
Asa de gaivota |
|
Número de funções |
1 |
|
Tensão de fornecimento |
5V |
|
Tom de terminal |
0,95mm |
|
Número da peça base |
SN6505 |
|
Número de saídas |
1 |
|
Tensão de saída |
16V |
|
Tipo de saída |
Ajustável |
|
Corrente máxima de saída |
1a |
|
Tensão de fornecimento operacional |
5.5V |
|
Corrente de fornecimento operacional |
1.56mA |
|
Corrente de fornecimento nominal |
1.56mA |
|
Corrente de saída |
1a |
|
Min Tensão de entrada |
2.2V |
|
Tensão máxima de entrada |
5.5V |
|
Tipo de IC da interface |
Circuito de interface |
|
Temperatura de junção máxima (TJ) |
150 ° C.
|
|
Faixa de temperatura ambiente alta |
125 ° C. |
|
Altura |
1,45 mm |
|
Comprimento |
2,9 mm |
|
Largura |
1,6 mm |
|
Grossura |
1,2 mm |
|
Status do ROHS |
ROHS3 compatível |
|
Chumbo livre |
Chumbo livre |
|
Número da peça |
SN6505BDBVR |
MIC2009A-1YM6-TR |
MIC2005-0.8YM6-TR |
LMR12010XMK/NOPB |
MIC2009A-2YM6-TR |
|
Fabricante |
Texas Instruments |
Microchip Technology |
Microchip Technology |
Texas Instruments |
Microchip Technology |
|
Pacote / caso |
SOT-23-6 |
SOT-23-6 |
SOT-23-6 Thin, TSOT-23-6 |
SOT-23-6 |
SOT-23-6 |
|
Número de pinos |
6 |
6 |
6 |
6 |
6 |
|
Corrente máxima de saída |
1a |
800 mA |
1a |
900 MA |
900 MA |
|
Corrente de saída |
1a |
- |
- |
- |
- |
|
Min Tensão de entrada |
2,2 v |
2,5 v |
2,5 v |
2,5 v |
2,5 v |
|
Tensão máxima de entrada |
5,5 v |
5,5 v |
5,5 v |
5,5 v |
5,5 v |
|
Tensão de saída |
16 v |
6 v |
17 v |
- |
- |
|
Número de saídas |
1 |
1 |
1 |
1 |
1 |
Por favor, envie uma consulta, responderemos imediatamente.
em 21/11/2024
em 21/11/2024
em 18/04/8000 147778
em 18/04/2000 112038
em 18/04/1600 111352
em 18/04/0400 83797
em 01/01/1970 79604
em 01/01/1970 66980
em 01/01/1970 63113
em 01/01/1970 63047
em 01/01/1970 54097
em 01/01/1970 52198