
O AD736 é um circuito integrado altamente versátil projetado para conversão precisa de tensão RMS-para-CC, com consumo mínimo de energia e uma margem de precisão de ± 0,3 mV e ± 0,3% para entradas de onda senoidal.Sua capacidade de lidar com várias formas de onda, como sinais de pulso e ondas senoidais controladas por TRIAC, o torna ideal para melhorar os retificadores de precisão e a adaptação a diversas aplicações eletrônicas.Desde sistemas de energia renovável que requerem processamento de sinal preciso a dispositivos movidos a bateria que se beneficiam do baixo consumo de energia, o AD736 suporta eficiência e confiabilidade.Sua arquitetura precisa é boa para indústrias como equipamentos médicos e industriais.Combinando design compacto, tecnologia avançada e eficiência de custos, o AD736 exemplifica as tendências modernas no design de circuitos multifuncionais, oferecendo soluções escaláveis para aplicações orientadas por precisão.

|
PIN No. |
Nome do pino |
Descrição |
|
1 |
Cc |
Capacitor de acoplamento |
|
2 |
Vin |
Alta de impedância de entrada |
|
3 |
Cf. |
Conecte um capacitor de filtro de passagem baixa auxiliar do
Saída |
|
4 |
-Vs |
Tensão de alimentação negativa se forem usados suprimentos duplos, ou
Terra se conectado a uma fonte de suprimento único |
|
5 |
Cav |
Conecte o capacitor médio aqui. |
|
6 |
SAÍDA |
Tensão de saída CC. |
|
7 |
+Vs. |
Tensão de oferta positiva. |
|
8 |
Com |
Comum. |
|
Recurso/especificação |
Descrição |
|
Alta impedância de entrada |
10² Ω |
|
Baixa corrente de viés de entrada |
25 Pa |
|
Alta precisão máxima |
± 0,3 mV ± 0,3% da leitura |
|
Conversão RMS com fatores de crista de sinal |
Até 5 |
|
Ampla gama de fonte de alimentação |
+2,8 V, -3,2 V a ± 16,5 V |
|
Baixa potência |
200 µA corrente máxima de fornecimento |
|
Saída de tensão tamponada |
Sim |
|
GROFT EXTERNOS NECESSÁRIOS para precisão |
Não |
|
Atual em espera |
Apenas 25 μA |
|
Impedância de saída |
8 kΩ |
|
Classificação ESD |
500 v |
|
Faixa de temperatura de armazenamento |
–65 ° C a +150 ° C. |
• AD637
• AD636
O PDIP de 8 derivações se destaca devido à sua adaptabilidade, tornando-o um ativo na prototipagem e produção em pequena escala.Esse tipo é preferido nas configurações em que a instalação manual, a substituição direta e os testes têm precedência.Seu design duradouro é benéfico em arenas educacionais e laboratórios experimentais, promovendo iterações e ajustes rápidos sem a necessidade de ferramentas especializadas.A acessibilidade do PDIP acende um sentimento de conquista naqueles ajustes e aperfeiçoamentos de seus projetos, melhorando ainda mais seu fascínio.
O cerdip de 8 derivações se destaca em condições adversas, com sua estrutura cerâmica fornecendo estabilidade de temperatura superior e robustez mecânica.Ideal para cenários de alta confiabilidade, como operações aeroespaciais e militares, representa firmeza e precisão.Ao suportar ambientes severos sem perda de função, o papel do cerdip incorpora uma confiança silenciosa, ecoando seu status de herói desconhecido em aplicações onde a firmeza é estimada.
Adequado para aplicações priorizando uma pegada menor e o uso eficaz do espaço da placa, o Soic de 8 líderes brilha em projetos que exigem miniaturização e leveza.Sua tecnologia de montagem de superfície abre caminho para dispositivos eletrônicos e portáteis elegantes.Essa elegância se alinha à busca da indústria de dispositivos progressivamente menores e mais eficientes, uma tendência cativando os corações que buscam inovação sem compromisso.
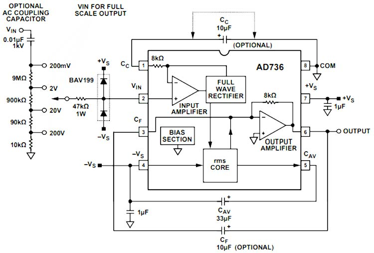
O AD736 é um conversor RMS-DC versátil e preciso, projetado para converter sinais de corrente alternada (AC) em saídas de corrente direta (CC) correspondentes, permitindo a entrega de energia estável através de um resistor.Sua arquitetura interna integra componentes como um amplificador de entrada, um retificador de onda completa de precisão, um núcleo RMS e um amplificador de saída, que funciona em uníssono para garantir uma conversão RMS suave e precisa.Dependendo da configuração, o AD736 pode operar como um conversor de resposta média ou como um verdadeiro conversor RMS-DC.No modo de resposta média, o dispositivo retifica e filtra o sinal CA para calcular uma tensão equivalente ao RMS, dimensionando o valor médio.A figura abaixo ilustra o diagrama de blocos funcionais do AD736, mostrando seus módulos internos, incluindo o amplificador de entrada, o retificador de ondas completas, o núcleo RMS e o amplificador de saída.Este diagrama destaca o fluxo lógico do processo de conversão RMS-DC.

O design inovador do dispositivo incorpora uma alta impedância de entrada para minimizar os erros de carregamento, tornando-o especialmente adequado para aplicações que requerem medições precisas de baixa tensão, como avaliar tensões de toque de 200 mV.Os componentes externos, como resistores e diodos, podem ser adicionados para proteger as ondas de tensão da linha CA, aumentando a durabilidade e a confiabilidade da configuração.Você pode adaptar ainda mais o AD736 a aplicativos específicos seguindo as recomendações na folha de dados, como ajustar os valores dos capacitores de acoplamento ou suavizar os capacitores para modificar os tempos de resposta ou aprimorar o desempenho em condições únicas.Essa adaptabilidade faz do AD736 uma escolha ideal para uma ampla gama de necessidades de medição RMS.A Figura abaixo fornece um circuito de aplicação detalhado para o AD736.Inclui componentes externos opcionais, como capacitores de acoplamento e diodos de proteção, juntamente com configurações recomendadas para alcançar a conversão precisa do RMS e a proteção contra surtos de tensão em diferentes cenários.

Medição de precisão: Ideal para medição precisa de tensões não sinusoidais.Comumente usado em laboratórios para validação precisa de dados durante os experimentos.
Voltmeters de precisão: Poderes Voltmeters de precisão usados em ambientes educacionais e industriais.Confiável e adaptável a diversas necessidades de medição de tensão.
Multímetros e versatilidade: Aumenta a funcionalidade multímetro para medir vários parâmetros além da tensão.Preferido por seu design compacto e multifuncional.
RMS operado por bateria para conversões de DC: Energia com eficiência para uso a longo prazo em dispositivos movidos a bateria.Excelente para trabalho de campo em áreas remotas com acesso limitado de energia.
Aplicações médias de circuito de resposta: Usado em testes de áudio e medição de energia para desempenho consistente.Melhora a qualidade do som e aprimora a confiabilidade do equipamento de áudio.

Por favor, envie uma consulta, responderemos imediatamente.
em 26/12/2024
em 26/12/2024
em 17/04/8000 147746
em 17/04/2000 111830
em 17/04/1600 111347
em 17/04/0400 83683
em 01/01/1970 79431
em 01/01/1970 66834
em 01/01/1970 62984
em 01/01/1970 62884
em 01/01/1970 54058
em 01/01/1970 52055