
O IRF630 é reconhecido por seus impressionantes atributos de MOSFET de potência de 200 V 200 V, além de possuir uma resistência de 0,29 Ω e sustentar uma corrente contínua de 9 A. envolvida em um pacote TO-220, este dispositivo aproveita a Stmicroeletronics Pioneering Strafet ™processo, que reduz efetivamente a capacitância de entrada e a carga do portão.Essas características tornam o IRF630 adequado como um interruptor primário em conversores isolados DC-DC de ponta e consciência de energia.A tecnologia StripFET ™ eleva a eficiência do IRF630, refinando sua velocidade de comutação e minimizando as perdas.Esse salto tecnológico garante a capacidade do dispositivo de lidar com frequências mais altas, alinhando -se bem com as aplicações modernas de energia.A redução na carga do portão resulta em menor consumo de energia, o que aumenta a eficiência geral do sistema.A confiabilidade e a robustez deste MOSFET atendem ao seu uso em uma ampla gama de aplicações desafiadoras.O IRF630 é altamente considerado em cenários práticos por sua estabilidade e desempenho em condições intensas encontradas em industriais e eletrônicos.

|
PIN No. |
Nome do pino |
Função |
|
1 |
Portão |
Controla o fluxo de elétrons entre a fonte e o dreno;age como
Uma mudança para ligar ou desativar o MOSFET.Requer manuseio preciso de tensão,
frequentemente protegido por resistores de portões. |
|
2 |
Ralo |
Ponto de saída para a corrente principal.Conectado à carga em
diagramas de circuito;Técnicas de dissipação de calor como dissipadores de calor são usados para
Gerencie o alto fluxo de corrente. |
|
3 |
Fonte |
Terminal de entrada para corrente, normalmente conectada a
chão.Mantém a tensão de referência e ajuda a reduzir a eletromagnética
interferência. |

Símbolo IRF630

Pegada IRF630

Modelo 3D IRF630
Celebrado por seu notável desempenho DV/dt, o IRF630 prospera em ambientes que exigem transições de tensão rápida.Essa capacidade é benéfica para aplicativos que precisam de ajustes rápidos, apoiando a eficiência e a confiabilidade.Por exemplo, sistemas sofisticados de comutação de energia aproveitam essa capacidade de aprimorar a funcionalidade em meio a cenários de carga dinâmica.
O IRF630 apresenta uma capacitância intrínseca notavelmente baixa, para minimizar as perdas de energia e aumentar a eficácia geral do sistema.A capacitância reduzida diminui os impactos parasitários, o que pode induzir atrasos e desperdício de energia em circuitos de alta frequência.
Com uma carga minimizada, o IRF630 se destaca em contextos de alta velocidade.Essa característica reduz a demanda de energia para alternar o estado do transistor, promovendo tempos de interruptor mais rápidos com redução do consumo de energia.Outros se concentram nessa característica para ampliar a eficiência nos sistemas de conversão de energia, onde o uso de energia é meticulosamente gerenciado.
|
Tipo |
Parâmetro |
|
Status do ciclo de vida |
Ativo (último atualizado: 8 meses atrás) |
|
Time de entrega da fábrica |
12 semanas |
|
Montar |
Através do buraco |
|
Tipo de montagem |
Através do buraco |
|
Pacote / caso |
To-220-3 |
|
Número de pinos |
3 |
|
Peso |
4.535924G |
|
Material do elemento transistor |
SILÍCIO |
|
Atual - dreno contínuo (id) @ 25 ℃ |
9a tc |
|
Tensão de condução (Max RDS ON, Min RDS ON) |
10V |
|
Número de elementos |
1 |
|
Dissipação de energia (MAX) |
75W TC |
|
Temperatura operacional |
-65 ° C ~ 150 ° C TJ |
|
Embalagem |
Tubo |
|
Série |
Mesh Overlay ™ II |
|
Código JESD-609 |
E3 |
|
Status da peça |
Ativo
|
|
Nível de sensibilidade à umidade (MSL) |
1 (ilimitado) |
|
Número de terminações |
3 |
|
Código ECCN |
Ear99 |
|
Resistência |
400mohm |
|
Acabamento terminal |
Tin Matte (SN) |
|
Recurso adicional |
Avalanche classificou |
|
Tensão - DC nominal |
200V |
|
Classificação atual |
9a |
|
Número da peça base |
IRF6 |
|
Contagem de pinos |
3 |
|
Tom de chumbo |
2,54 mm |
|
Configuração do elemento |
Solteiro |
|
Modo de operação |
Modo de aprimoramento |
|
Dissipação de energia |
75W |
|
Ligue o tempo de atraso |
10 ns |
|
Tipo de FET |
N-canal |
|
Aplicação do transistor |
Comutação |
|
Rds em (max) @ id, vgs |
400mΩ @ 4.5a, 10V |
|
VGS (th) (max) @ id |
4V @ 250μA |
|
Capacitância de entrada (CISS) (max) @ vds |
700pf @ 25V |
|
Carga do portão (QG) (Max) @ VGS |
45NC @ 10V |
|
Tempo de subida |
15ns |
|
VGS (máximo) |
± 20V |
|
Tempo de recuperação reversa |
170 ns |
|
Corrente de drenagem contínua (ID) |
9a |
|
Tensão limite |
3V |
|
Código JEDEC-95 |
TO-220AB |
|
Portão para a tensão de origem (VGs) |
20V |
|
Drene a corrente-max (ABS) (ID) |
9a |
|
Drenar para a tensão de decomposição da fonte |
200V |
|
Tensão de fornecimento duplo |
200V |
|
VGs nominais |
3 v |
|
Feedback Cap-Max (CRSS) |
50 pf |
|
Altura |
15,75 mm |
|
Comprimento |
10,4 mm |
|
Largura |
4,6 mm |
|
Alcance SVHC |
Sem svhc |
|
Endurecimento da radiação |
Não |
|
Status do ROHS |
ROHS3 compatível |
|
Chumbo livre |
Chumbo livre |
|
Número da peça |
Descrição |
Fabricante |
|
IRF630 |
Transistor de efeito de campo de energia, canal n, óxido de metal
FET semicondutor |
Philips Semicondutores |
|
SIHF630-E3 |
Transistor 9 a, 200 V, 0,4 ohm, n canal, si, poder,
MOSFET, TO-220AB, COMPLETA DO ROHS, TO-220, 3 PIN, FET PODER DE POSTENCIAIS GERAIS |
Vishay Siliconix |
|
SIHF630 |
Transistor 9 a, 200 V, 0,4 ohm, n canal, si, poder,
MOSFET, TO-220AB, TO-220, 3 pinos, FET Power de uso geral |
Vishay Siliconix |
|
IRF630pbf |
Transistor de efeito de campo de potência, 9a (id), 200v, 0,4ohm,
1 elemento, N-canal, silício, semicondutor de metal-óxido FET, TO-220AB, ROHS
Compatível, to-220, 3 pinos |
Vishay Siliconix |
|
Peças |
IRF630 |
SIHF630 |
|
Fabricante IHS |
Stmicroelectronics |
Vishay Siliconix |
|
Código de conformidade de alcance |
Não é compatível |
desconhecido |
|
Código HTS |
8541.29.00.95 |
|
|
Time de entrega da fábrica |
12 semanas |
|
|
Samacsys Descrição |
IRF630, N-canal MOSFET Transistor 9 A 200 V, 3 pinos
To-220 |
|
|
Fabricante Samacsys |
Stmicroelectronics |
|
|
Classificação de Energia Avalanche (EAS) |
160 MJ |
250 MJ |
|
Feedback Cap-Max (CRSS) |
50 pf |
250 pf |
|
Código JESD-609 |
E3 |
E0 |
|
Dissipação de energia Ambiente-max |
100 w |
|
|
Dissipação de energia-max (ABS) |
75 w |
74 w |
|
Acabamento terminal |
Tin Matte (SN) |
Estanho/chumbo (sn/pb) |
|
Time-max de ativação (TON) |
180 ns |
|
|
Número base corresponde |
6 |
11 |
|
Código PBFree |
Sim |
Não |
|
Código ROHS |
Sim |
Não |
Switching Applications: O IRF630 é comumente usado em circuitos que requerem comutação rápida e confiável.É ideal para fontes de alimentação, controles motores e sistemas de iluminação, onde ajuda a melhorar a eficiência energética, reduzindo a perda de calor e energia.
Fontes de alimentação: Nos circuitos da fonte de alimentação, como reguladores de tensão, inversores e conversores DC-DC, o IRF630 gerencia o fluxo de energia com eficiência, minimizando a perda e o calor da energia.Também é usado em fontes de alimentação ininterruptas (UPS) para garantir uma potência estável durante as flutuações de tensão.
Controle do motor: O IRF630 é amplamente utilizado em drivers de motor DC e sistemas de controle PWM, ajudando a ajustar a velocidade e o torque do motor em dispositivos como ventiladores, bombas, robôs e veículos elétricos.Sua comutação rápida melhora o desempenho e a eficiência de energia nos sistemas motores.
Amplificadores de áudio: Nos amplificadores de áudio da classe D, o IRF630 permite saída de som de alta qualidade com calor mínimo.É comumente usado em sistemas de áudio doméstico, áudio de carro e alto -falantes portáteis, garantindo um desempenho eficiente e confiável.
Iluminação LED: O IRF630 é útil no controle de sistemas de iluminação LED, incluindo luzes diminuídas e soluções de iluminação inteligente.Ajuda a gerenciar a energia com eficiência nas luzes da rua, luzes automotivas e sistemas de iluminação doméstica.
Sistemas de energia solar e renovável: O IRF630 é usado em inversores solares para converter a energia CC de painéis solares em energia CA utilizável.Também é encontrado nos sistemas de armazenamento de baterias e configurações de energia eólica, melhorando a conversão de energia e minimizando a perda de energia.
Sistemas de gerenciamento de bateria (BMS): Nos sistemas de gerenciamento de baterias, o IRF630 controla o carregamento e descarregamento da bateria, estendendo a duração da bateria e evitando sobrecarga ou superaquecimento.É importante para dispositivos como veículos elétricos e eletrônicos portáteis.
Automação industrial: O IRF630 é usado em sistemas de automação para controlar relés, solenóides e atuadores em fábricas e máquinas.Sua durabilidade e comutação rápida o tornam confiável para lidar com cargas pesadas em ambientes industriais.
Circuitos de alta frequência: Devido aos seus recursos de comutação rápida, o IRF630 é adequado para aplicações de alta frequência, como amplificadores de RF, osciladores e telecomunicações.Ajuda a manter sinais estáveis em sistemas sem fio.
Circuitos de proteção: O IRF630 é usado em circuitos de proteção para evitar danos causados por picos de tensão ou conexões de energia incorretas.Ele garante a segurança cortando rapidamente a energia durante as falhas.

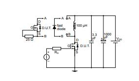
Circuito de teste para troca de carga indutiva e tempos de recuperação de diodos

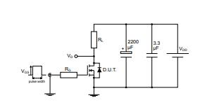
Circuito de teste para tempos de comutação de carga resistiva

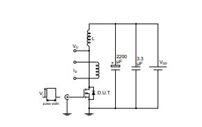
Circuito de teste de carga indutiva não reduzida

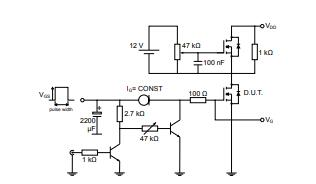
Circuito de teste para comportamento de carga do portão

Forma de onda indutiva não reduzida

Forma de onda de tempo de troca


A stmicroeletrônica surge como uma força influente no setor de semicondutores.A stmicroeletrônica se destaca na criação de semicondutores à base de silício.Essa proficiência reflete uma devoção à inovação contínua e anos de refinamento diligente para se alinhar às mudanças de mercado.Os esforços contínuos de pesquisa e desenvolvimento alimentam a criação de produtos avançados e confiáveis para um público global.A principal competência da empresa na integração do sistema a distingue no setor.Através de metodologias abrangentes de integração, a Stmicroelectronics projeta soluções para aplicações complexas em vários setores, como automotivo e eletrônico.A Stmicroelectronics adapta continuamente uma perspectiva visionária que reconhece a evolução da indústria de semicondutores.Essa busca contínua de aprimoramento se manifesta na inovação de produtos e em projetos estratégicos maiores.A perspectiva, moldada pelo conhecimento empírico e observações de mercado, mostra o papel da flexibilidade e previsão em um setor definido pela rápida progressão tecnológica.O alinhamento de recursos e estratégias com padrões emergentes permite que a stmicroeletrônica mantenha seu papel de liderança, estabelecendo benchmarks em eficiência e proezas tecnológicas que inspiram colegas dentro do setor.
Por favor, envie uma consulta, responderemos imediatamente.
Não. Como o IRF630 e 9N25C têm variações notáveis nas classificações de energia, corrente contínua e capacidades de tensão, o IRF630 não pode funcionar efetivamente como um substituto para o 9N25C.A seleção do componente adequado requer uma consideração profunda das especificações exclusivas e da potencial influência na operação do circuito.Substituições ineficazes podem resultar em diminuição do desempenho ou mesmo falha do circuito.A compreensão dos complexos detalhes técnicos envolvidos pode fornecer informações durante a seleção de componentes.
Os transistores IRF630 e SIHF630 são diferenciados por especificações, principalmente os padrões de classificação e fabricação de energia da Avalanche, como os códigos JESD-609.Especificamente, o IRF630 oferece uma classificação de energia de avalanche de 160 MJ, enquanto o SIHF630 fornece uma classificação superior de 250 MJ.Além disso, as diferenças em seus códigos JESD-609 destacam os padrões distintos em relação à sua produção e aplicações pretendidas.Você deve compreender essas distinções para ajustar o desempenho e garantir o alinhamento com as normas do setor, contribuindo para a confiabilidade e eficiência sustentadas.
em 13/01/2025
em 12/01/2025
em 18/04/8000 147760
em 18/04/2000 111975
em 18/04/1600 111351
em 18/04/0400 83742
em 01/01/1970 79529
em 01/01/1970 66939
em 01/01/1970 63086
em 01/01/1970 63025
em 01/01/1970 54092
em 01/01/1970 52167