
O contador decimal codificado por binário (BCD) continua sendo uma pedra angular nos eletrônicos digitais.É hábil na contagem de dígitos decimais até dez, redefinindo automaticamente a cada pulso do relógio.Saídas exclusivas de 0000 a 1001 em formato binário são geradas com precisão, ilustrando sua contribuição para a eficiência do sistema.O IC 7490 é um circuito integrado detalhado, criado especificamente para contagem decimal, garantindo a operação perfeita dos circuitos eletrônicos.

Os contadores do BCD encontram seu lugar em inúmeras aplicações, incluindo relógios digitais, odômetros e calculadoras.Em cenários que exigem representação precisa de números decimais em formas binárias, esses contadores se destacam, facilitando a conversão em formatos prontamente entendidos.Como os contadores do BCD são utilizados em sistemas e dispositivos de controle que exigem representação numérica precisa, uma apreciação mais profunda de sua praticidade surge através do uso diário.
O IC 7490 marca um passo digno de nota no design digital, promovendo transições perfeitas e desempenho robusto na contagem de tarefas.Os engenheiros mantêm sua adaptabilidade em alta consideração, especialmente quando trabalham em eletrônicos intrincados, devido ao seu manuseio versátil de várias funções de contagem.Essa eficiência na operação o torna uma opção favorecida para a criação de sistemas digitais, onde a precisão e a confiabilidade têm valor significativo.
Ic 7490 é um circuito integrado sofisticado projetado como um contador de 4 bits.Na sua essência, utiliza um mecanismo de transporte de ondulação e apresenta uma série de chinelos de mestre/escravo interconectados.O circuito é engenhosamente organizado em dois segmentos funcionais distintos: um facilitando uma operação dividida por dois e a outra em uma operação de divisão por cinco.Essa configuração dupla responde a frequências de relógio variadas, resultando em transições de estado dinâmico a cada pulso do relógio.Essa abordagem estrutural permite recursos versáteis de contagem, abrindo caminhos para implementações digitais complexas.
A estrutura de dupla seção exclusiva do IC capacita você a explorar uma variedade de aplicativos de contagem digital.Abraçando as funcionalidades divididas por dois e divididas por cinco, você pode adaptar as faixas de contagem de contas usando designs lógicos complexos.Essa adaptabilidade é vantajosa em aplicações envolvendo a divisão de frequência, tornando -o um ativo valioso em relógios, contadores de frequência e circuitos relacionados.Muitas vezes, você pode ultrapassar os limites de seus recursos, buscando desempenho otimizado em empreendimentos de contagem síncrona e assíncrona.

|
PIN No. |
Nome do pino |
Descrição |
|
1 |
Clkb |
Entrada do relógio 2 |
|
2 |
R1 |
Redefinir 1 |
|
3 |
R2 |
Redefinir 2 |
|
4 |
NC |
Não conectado |
|
5 |
VCC |
Entrada de oferta positiva |
|
6 |
R3 |
Redefinir 3 |
|
7 |
R4 |
Redefinir 4 |
|
8 |
QC |
Pino de saída 3 |
|
9 |
QB |
Pino de saída 2 |
|
10 |
Gnd |
Chão |
|
11 |
QD |
Pino de saída 4 |
|
12 |
QA |
Pino de saída 1 |
|
13 |
NC |
Não conectado |
|
14 |
Clka |
Entrada de relógio 1 |
A tabela abaixo apresenta a tabela de verdade para o IC 7490 década contador.Como demonstrado, o contador progride sequencialmente através dos estados de 0 a 9, quando é redefinido e inicia automaticamente uma nova contagem ciclo.

|
Recurso/especificação |
Descrição |
|
Dissipação de energia |
Aproximadamente 145 miliwatts |
|
Frequência de contagem |
Opera a 42 megahertz |
|
Modos de contagem |
Oferece vários modos de contagem |
|
Diodos de pinça de entrada |
Restringe o impacto de terminação em alta velocidade |
|
Tensão de fornecimento |
Opera dentro de uma tensão de fornecimento de 5 volts |
|
Faixa de temperatura ambiente |
Funcional de -55 ° C a 125 ° C |

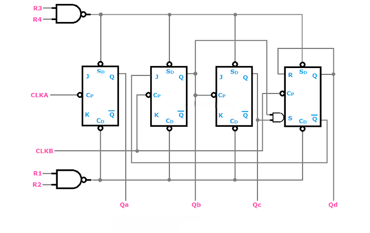
O IC 7490 é arquitetado com uma série de quatro flip-flops JK mestre-escravo conectados coesamente, formando o núcleo de seu esquema operacional.O início dessa sequência começa com um flip-flop energizado pelo pino CLKA, pavimentando o caminho para chinelos subsequentes que são manobrados através do pino CLKB, orquestrando uma progressão de sinal harmoniosa e sequencial.

O diagrama estrutural do IC 7490 mostra seus componentes, com um foco particular em insumos que orientam sua funcionalidade.
• O VCC e o GND fornecem a energia do circuito, com o VCC representando o nível mais alto de tensão e o GND atuando como o solo estabilizador.
• As entradas do relógio (A e B) atendem à pulsação rítmica necessária para a operação de IC, incorporando uma marca registrada do design contra-IC.
• Defina as entradas (S1 e S2) normalmente se conectam ao GND em seu estado adormecido, oferecendo um caminho para pré -definir o IC em uma condição definida, onde a contagem geralmente embarca de 0000 (0).
Vários conceitos servem como espinha dorsal do design do balcão;Compreendi -los é importante para aplicação eficaz:
• Os contadores assíncronos permitem que cada flip-flop funcione independentemente, desprovido de um relógio sincronizado, como exemplificado por ICS como 7490 e 7493.
• Os contadores síncronos dependem de uma fonte de relógio unificada, promovendo ações sincronizadas, que é aparente em modelos de IC como 74160 e 74163.
• O BCD (decimal codificado binário) transforma números decimais em um formato binário, promovendo interações de dados mais suaves nas estruturas digitais.
• Mod-N contando contando o progresso nos estados 'n' antes que ocorra uma redefinição, definindo o módulo de um contador.
• A divisão de frequência articula um método de segmentar a frequência de um sinal de relógio, modulando a taxa de ativação do flip-flop, mostrando assim como os contadores modulam adepto as frequências de sinal.


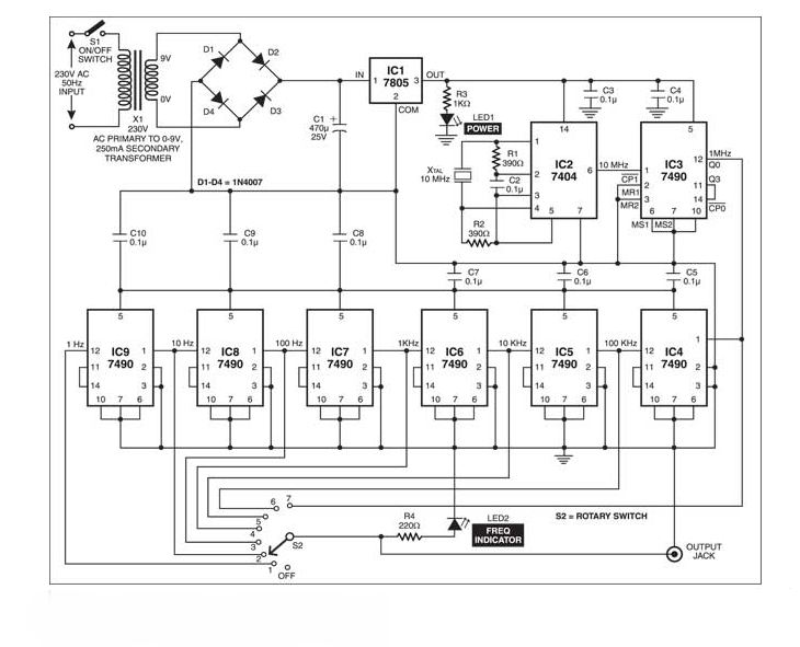
A capacidade funcional do IC 7490 na divisão de frequência se manifesta em sua aplicação com um oscilador de cristal de 10 MHz, acompanhado por um inversor hexalimente IC 7404 e várias 7490 unidades.Essa configuração produz habilmente um espectro de frequências variando de 1MHz a 1Hz.Em cada nível do contador, a frequência passa por um fator de dez, representado visualmente pelos indicadores LED que destacam as frequências de saída, enfatizando a capacidade robusta do IC 7490 na execução de tarefas sofisticadas da divisão de frequência.

O IC 7490 opera como um contador decimal codificado binário (BCD), progredindo elegantemente através de dez estados distintos que variam de 0 a 9, ganhando a designação de um contador Modulo-10 (Mod-10).Na sua essência, há duas unidades de contagem integradas: um MOD-2 e um contador MOD-5.Em uníssono, essas unidades manifestam recursos de contagem de décadas, atendendo aos requisitos de precisão e eficiência.O processo inicia com o contador MOD-2 que oscila entre dois estados, 0 e 1. Essa oscilação gera uma saída que funciona como uma entrada de relógio, direcionando o contador MOD-5.As conexões exatas são úteis: vincule o relógio do contador MOD-5 ao CLKB e o contador MOD-2 ao CLKA para garantir uma operação suave.

No momento em que um sinal de relógio envolve a seção MOD-2, ele alterna com habilidade sua saída, controle de qualidade, entre 0 e 1. Essa saída oscilante impulsiona a seção MOD-5 através de cinco estados distintos, completando um ciclo BCD de 0 a 9 com funcionalidade impecável.Equipado com dois pinos de redefinição (R0 e R1) e dois pinos de conjunto (S0 e S1), o contador oferece controle flexível sobre seu estado.Envolver um pino de redefinição com um sinal alto ou definir um pino definido redefine impecavelmente a contagem para 0000, harmonizando o circuito para começar de novo.Por outro lado, um sinal baixo na redefinição e um alto no conjunto permitem que o contador suba até sua contagem máxima de 1001 ou nove.

Para expandir ousadamente a capacidade de contagem para dobrar dígitos (atingindo 99, mod-100) ou até três dígitos (estendendo-se para 999, MOD-1000) requer ajustes mínimos.Ao incorporar a saída mais alta de um IC como a entrada do relógio para outra em uma série seqüencial, esses ajustes se tornam viáveis.Para operações típicas do MOD-10, a segunda entrada do relógio, encontrada no pino 1, deve ser vinculada ao controle de qualidade, com todos os outros pinos de redefinição adequadamente aterrados.Um único pulso entregue ao pino 1 inicia efetivamente a contagem.Adotando uma mente consulta, para operações MOD-6, envolva a entrada 1 com os pinos de redefinição R3 e R4 aterrados e conecte engenhosamente o controle de qualidade à entrada 2 para recalibrar a estrutura de contagem.
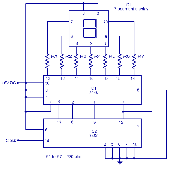
Explorando o design do circuito digital com IC 7490 e IC 7446 para exibir contagens de 0 a 9 em uma tela de 7 segmentos, oferece uma jornada emocionante para a eletrônica.Cada pulso de relógio altera essa combinação, criando uma sequência envolvente de displays visuais.
O IC 7490 serve como um contador de uma década, orientando a contagem de 0 a 9. Sua tarefa envolve dividir o pulso do relógio em dez saídas, sustentando a precisão da sequência de contagem visível na tela.Muitas vezes, você pode admirar o IC 7490 por sua confiabilidade, especialmente em relógios digitais e contadores de frequência que exigem controle de sequência preciso.
Na prática, a configuração do IC 7490 envolve considerações meticulosas, como níveis de potência, redução de ruído e alinhamento exato dos sinais de entrada.O gerenciamento com sucesso desses aspectos assegura o desempenho suave e evita a contagem irregular.Muitas vezes, você pode se basear na experiência deles para ajustar os parâmetros de circuito, elevando a estabilidade e a precisão.

O IC 7446 desempenha um papel importante na conversão de saídas binárias em números visualmente compreensíveis em uma tela de 7 segmentos.Ele funciona como um driver, interpretando a saída binária do IC 7490 e ativando os segmentos adequados para a formação de dígitos decimais.
A implementação do IC 7446 envolve considerações práticas.Garantir as limitações de corrente do segmento e a qualidade da conexão impede o esgotamento e garante uma visibilidade clara do dígito.Você pode incorporar estrategicamente resistores para equilibrar o fluxo atual, prolongando a vida útil da exibição.
A marca registrada dos sistemas digitais refinados reside em sua versatilidade funcional e adaptação a frequências de relógio variadas.Garantir o alinhamento entre a frequência do pulso do relógio e o sistema de contagem suporta operação suave, com ajustes necessários para acomodar diferentes necessidades e ambientes de design.
Dentro do mundo da contagem digital, o IC 7490 leva o centro do palco com sua capacidade inata de percorrer os números de 0 a 9. À medida que os dispositivos se esforçam para o gerenciamento exato da contagem, a versatilidade e a compatibilidade dessa década contra-Shine quando se mistura com outros elementos digitais,revelando um relacionamento simbiótico que você admira.
O IC 7490 encontra um papel significativo nas exibições de 7 segmentos, facilitando uma abordagem estruturada para a representação numérica.Tais displays são predominantes em eletrônicos de consumo, garantindo a legibilidade sem esforço.Muitas vezes, você pode cavar as distinções de ajuste fino do IC 7490 para obter o melhor desempenho da exibição, um ofício que não apenas aumenta sua interação, mas também abre caminho para descobrir eficiências inesperadas.A calibração desses monitores com precisão o distingue de iniciantes ansiosos para aprender.
Quando colocado no centro de temporizadores e relógios digitais, o IC 7490 revela suas proezas na divisão com precisão do tempo.Através de sua influência nos sistemas dependentes do tempo, fornece segmentos de tempo confiáveis usados para operações.Dominar sua sincronização com componentes complementares exige uma mistura considerada de teoria e experimentação prática.Esse empreendimento cuidadoso transforma a funcionalidade de linha de base em inovações sofisticadas de tempo estimadas pelos aficionados por cronometragem.
A incorporação do IC 7490 nos circuitos de controle automatizados nos sistemas e servidores digitais promove uma eficácia operacional aprimorada.Ele orquestra processos complexos, como agendamento de tarefas e distribuição de recursos, mantendo meticulosamente acompanhando os ciclos operacionais.Os experientes em orquestração de servidores aproveitam esses recursos para refinar a taxa de transferência do servidor, moldando sutilmente a dinâmica do gerenciamento de tráfego de rede.Esse aplicativo prudente mostra como a tecnologia profundamente integrada redefine e eleva os recursos do sistema.
A exploração do IC 7490 neste artigo enfatiza seu papel sério como contador de uma década nos eletrônicos digitais.Com seus recursos precisos de contagem e redefinição, o IC 7490 comprovou o requisito em muitos aplicativos que exigem confiabilidade e precisão.Sua integração em vários dispositivos não apenas aprimora o desempenho, mas também simplifica a complexidade inerente ao design do circuito digital.À medida que continuamos a ultrapassar os limites do que é possível nos eletrônicos digitais, os princípios iniciais exemplificados pelo IC 7490 inspirarão, sem dúvida, mais inovações, garantindo que ele continue sendo uma pedra angular no desenvolvimento de sistemas eletrônicos avançados.Este exame detalhado do IC 7490 não apenas enriquece nosso entendimento, mas também celebra sua relevância duradoura na formação do futuro da tecnologia.
Por favor, envie uma consulta, responderemos imediatamente.
O IC 7490 é um contador binário que conta de 0000 a 1001, ideal para contagem digital em dez estados.É comumente usado em dispositivos que requerem contagem precisa, como relógios digitais ou contadores de medição.Este IC ajuda a dividir o tempo em segmentos claros, oferecendo utilidade prática e um lembrete da passagem do tempo.
O IC 7490 é construído com chinelos de mestre/escravo interconectados, organizados em seções divididas por dois e divididas por cinco.Esse arranjo garante transições eficientes entre estados binários, apoiando a sincronização em sistemas complexos, como um desempenho bem coordenado.
O IC 7490 opera assíncrono como um contador Modulo-10.É adequado para aplicações em que o tempo preciso é menos perigoso, oferecendo uma solução mais simples e econômica em comparação aos contadores síncronos.
O IC 7490 produz uma saída de um contador de décadas, pedalando por dez estados predefinidos.Essa saída previsível é útil em aplicativos que requerem padrões consistentes, como contadores de eventos ou divisores de frequência no processamento de sinais digitais.
O IC 7490 realiza contagem binária de 0 a 9, adequada para contagem de décadas padrão.Por outro lado, o IC 4017 possui dez saídas discretas, melhor para acionar diretamente displays ou controlar sequências de etapas.A escolha entre esses ICs depende das necessidades específicas da interface de saída.
O IC 7490 gerencia dez estados (mod-10), tornando-o adequado para tarefas que envolvem a contagem de até uma única década.Por outro lado, o IC 7493 pode lidar com até dezesseis estados (MOD-16), o que é benéfico para aplicativos de contagem mais amplos, como contadores multifuncionais ou relógios digitais mais complexos.
Uma década de contador se move através de dez estados distintos, geralmente de 0 a 9, e depois redefine.Em uma configuração de 4 bits, ele também pode contar até 15. Esses contadores são frequentemente usados em dispositivos que requerem alterações de estado ordenadas, como displays ou sistemas multiplexados que registram eventos com base na contagem.Esta função garante que todo ciclo seja rastreado e gravado com precisão.
em 28/11/2024
em 27/11/2024
em 18/04/8000 147757
em 18/04/2000 111934
em 18/04/1600 111349
em 18/04/0400 83719
em 01/01/1970 79508
em 01/01/1970 66895
em 01/01/1970 63010
em 01/01/1970 63000
em 01/01/1970 54081
em 01/01/1970 52117