
A história do JRC4558 Indica você, pois serve como um amplificador de dupla operacional preferido.Seu fascínio está na amplificação substancial de tensão e na impedância de entrada impressionantemente alta que ela oferece.Apresentado com destaque em inúmeros circuitos de áudio e eletrônico, este circuito integrado baseado em silício possui adaptabilidade, com pacotes como SOP e DIP aumentando seu apelo nos projetos de circuitos de pedal.Entre as especificações atraentes estão um ganho de tensão de 100dB, uma impedância de entrada acolhedora de 5 megaohms e uma faixa flexível de fonte de alimentação de ± 4V a 18V.Esses atributos, combinados com a acessibilidade, tornam -os atraentes aos olhos daqueles que conhecem.
Com uma configuração padrão de 8 pinos, o JRC4558 facilita graciosamente os circuitos complexos.O pino 8 é designado para a entrada da fonte de alimentação positiva.O pino 4 atende à entrada de energia negativa.Os pinos de saída 1 e 7 são compartilhados entre os dois amplificadores operacionais.As entradas invertidas são atribuídas aos pinos 2 e 6. As entradas não inversoras encontram sua casa nos pinos 3 e 5. Empoderados com compensação interna e notável impedância de entrada, cada amplificador operacional protege um desempenho louvável em variadas situações de fonte de alimentação.
O JRC4558 a passo do arquétipo de um amplificador operacional ideal, mas seu ganho máximo de tensão de 100dB e uma taxa de gabarito de 1,7V/μs fornece apropriadamente a propriedade necessária para a maioria das tarefas de processamento de áudio e sinal.Seu talento para produzir tensões de saída mais altas sobre a entrada o agrega a aplicativos que abrangem amplificadores, comparadores e integradores.Friedrich em sua operação com uma fonte de alimentação singular +5V, deixa de lado a necessidade de uma contraparte -5V, ecoando tendências modernas para design simplificado e com eficiência energética.

|
PIN No. |
Nome do pino |
Descrição do pino |
|
1 |
Fora (a) |
O pino de saída do Op-amp a |
|
2 |
Inverter entrada (a) |
O pino de entrada inversora do OP-AMP A |
|
3 |
Entrada não inversora (a) |
O pino de entrada não inversora do Op-AMP A |
|
4 |
Poder (-vs) |
Terminal de fornecimento terrestre ou negativo |
|
5 |
Referência |
O pino de entrada não inversora do OP-AMP B |
|
6 |
Saída |
O pino de entrada inversora do OP-AMP B |
|
7 |
Poder (+vs) |
O pino de saída do OP-AMP B |
|
8 |
+Vs. |
Terminal de fornecimento positivo |
|
Recurso |
Especificação/detalhe |
|
Faixa de suprimentos de tensão |
± 5V a ± 15V |
|
Largura de banda |
3MHz |
|
Número de amplificadores operacionais |
Dois (amplificadores operacionais duplos em um único pacote) |
|
Formulário de circuito integrado |
IC de 8 pinos |
|
Faixa de temperatura operacional |
0 ° C a 70 ° C. |
|
Taxa de giro |
1.7V/µs |
|
Ganho de tensão do sinal |
Até 100dB |
|
Pacotes disponíveis |
Pacotes de 8 pinos e DIP |
|
Compensação de frequência |
Não é necessário |
|
Questões de trava |
Nenhum |
|
Consumo atual |
Baixo |
|
Compatibilidade da fonte de alimentação |
Suporta configurações de fonte de alimentação única e dupla |
|
Faixa de tensão diferencial |
Ampla gama com acomodação de modo comum grande |
|
Rastreamento de parâmetros |
Em faixas de temperatura especificadas |
|
Fase e ganho correspondente |
Garantiu entre amplificadores |
|
Transistores de entrada |
Baixo ruído |
|
Custo |
Consideravelmente econômico |
|
Aplicações de destino
|
Dispositivos portáteis e operados por bateria |
|
Compatibilidade do PIN |
Padrão do setor;Compatível com LM358 e MC1458 |
|
Confiabilidade |
Comprovado em equipamentos e dispositivos comerciais |
•LM74
O JRC4558 OP-AMP mostra sua flexibilidade em uma variedade de ambientes, adaptando-se com eficiência em sistemas automotivos para melhorar a amplificação do sinal.Seu desempenho confiável persiste mesmo nas condições desafiadoras da operação do veículo, garantindo uma jornada perfeita.Em sistemas referenciados no solo, o amplificador operacional se destaca, oferecendo estabilidade e consistência, principalmente onde é procurada precisão entre vários componentes.Você pode estar familiarizado com as distinções de amplificadores operacionais semelhantes e reconhecer que alcançar essa confiabilidade geralmente envolve selecionar meticulosamente componentes adequados a configurações operacionais específicas.
A integração do JRC4558 em dispositivos portáteis traz a vantagem do baixo consumo de energia, um recurso que estende a duração da bateria e torne os desejos dos consumidores por conveniência e resistência.É um manuseio robusto de tarefas de sinal, mantendo a eficiência energética que é apreciada sua focada em refinar a tecnologia portátil.Dispositivos como processadores de sinal digital aproveitam os recursos de integração superior do amplificador operacional, combinando perfeitamente a funcionalidade com a inovação.
O JRC4558 encontra seu nicho nos circuitos de amostra e retenção, chave nos processos de conversão analógica-digital que suportam a comunicação moderna.O design excepcional deste OP-AMP facilita a precisão e a distorção mínima do sinal, aspectos que você pode apreciar ao lutar pela precisão no trabalho de processamento de sinal.Isso garante que a linha de vida da comunicação digital permaneça imperturbável.
Dentro dos alarmes de intrusão, o JRC4558 se destaca por sua sensibilidade e capacidade de resposta às mudanças ambientais.Você pode valorizar os componentes que garantem uma manutenção mínima, mantendo sua vigilância contra o acesso não autorizado.A natureza adequada para a placa de pão do circuito incentiva prototipagem e otimização fáceis, ajudando você a sua busca por soluções confiáveis.
No mundo dos misturadores e gravadores de áudio, a demanda por som de alta fidelidade é atendida pelo JRC4558, que desempenha um papel inestimável na enriquecedor da experiência auditiva.Muitas vezes, você pode enfatizar o papel do amplificador operacional no aprimoramento do som, transformando sinais de áudio fracos em saídas articuladas.Sua relevância se estende aos players de DVD, enfatizando sua influência na tecnologia de entretenimento, oferecendo uma experiência de audição cativante.
Além desses usos específicos, o JRC4558 afirma seu papel na criação de geradores de funções, comparadores e circuitos de instrumentação, ilustrando sua adaptabilidade.Os temporizadores de longa duração e os multivibradores também capitalizam a estabilidade e a precisão do amplificador operacional.Você pode encontrar o cumprimento da capacidade do JRC4558 de oferecer soluções abrangentes em vários projetos de circuitos, permitindo abordagens simplificadas para sistemas integrados complexos.
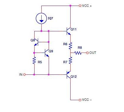
Na fase inicial da configuração de entrada, um amplificador diferencial de par de caudas longas (LTP) colabora com um espelho atual, uma configuração amplamente celebrada por sua adepção em manter e melhorar a fidelidade dos sinais de entrada.Esta montagem integra componentes como Q1, Q2, Q3, Q4, Q5, R1, R2, R3 e C1 para promover o processamento de sinal equilibrado, criando uma base de precisão no mundo eletrônico, onde flutuações e interrupções podem obscurecer a interpretação dos dados.

A essência do amplificador diferencial de LTP está em sua configuração com transistores perfeitamente correspondentes, Q1 e Q2.Essa sincronicidade é ativa na minimização do ruído do modo comum, que geralmente assombra sistemas eletrônicos de alta precisão, diminuindo a clareza do sinal.Ao manter esses transistores idênticos, o amplificador não apenas reduz o ruído, mas também eleva a largura de banda, culminando em um desempenho elevado que reflete sua intenção.
Envolvendo os componentes Q3, Q4 e R1, o espelho atual atua como um mecanismo -chave para fornecer corrente constante ao par diferencial.A corrente inabalável contribui para a linearidade do amplificador, afetando severamente sua confiabilidade operacional em diversos cenários de carga.A arquitetura do espelho influencia significativamente o estabelecimento de um ponto de viés confiável para o LTP, reforçando a estabilidade do ganho e garantindo a eficiência consistente do amplificador.
O capacitor C1 é incorporado adepto a esse sistema, harmonizando com elementos resistivos R2 e R3 para gerenciar a resposta de frequência de maneira adequada.Ao escolher astutamente os valores desses componentes, os efeitos prejudiciais das capacitâncias parasitas são atenuados, reduzindo os oscilações que podem desestabilizar o amplificador.Essa abordagem estratégica ajuda a evitar a distorção do sinal, sustentando uma rota de sinal intocada por meio de faixas de frequência variadas.
No design avançado do estágio de saída, o multiplicador VBE se destaca por seu notável papel no ajuste da corrente de polarização na classe AB O amplificador de seguidor de emissor Push-Pull.Esse elemento principal garante que o amplificador atenda aos altos requisitos atuais, uma tarefa frequentemente influenciada pela engenharia da requinte.Muitas vezes, você pode encontrar desafios como distorção cruzada, que surge de mudanças de temperatura ou variabilidade do componente.A experiência mostra que fazer ajustes precisos durante a fase de design pode aliviar bastante esses desafios.

Um modelo clássico, o JRC4558, opera dentro de uma faixa de saída que normalmente permanece em torno de 1,5V menor que a tensão de alimentação.Considerando que esse fator é dinâmico para aumentar o desempenho geral.Em conjunto, os resistores de saída R6, R7 e R8 contribuem notavelmente para a integridade do sistema.Esses componentes não apenas facilitam o equilíbrio atual, mas também promovem a estabilidade térmica.Sua função na prevenção de carga direta prejudicial entre transistores evita ineficiências ou danos potenciais.

Os recursos variados do JRC4558 OP-AMP se manifestam através de suas funções, como amplificação, integração e diferenciação.Ele se mostra altamente compatível com sistemas de tensão única, geralmente aparecendo em configurações de transdutor e blocos de amplificação de CC, juntamente com outros circuitos analógicos.Sua capacidade de amplificação diferencial se destaca, transformando de forma adequada uma única entrada em uma saída diferencial.Essa transformação é alcançada através de projetos de circuitos meticulosos, que garantem linearidade superior.

Nos cenários reais, a configuração envolve amplificadores primários duplos.Um amplificador serve como um buffer, produzindo VOUT+.Simultaneamente, o segundo amplificador reverte o sinal de entrada, gerando VOUT- contra um benchmark de 12V.Isso produz uma saída diferencial, VDIFF, determinada por faixas de tensão específicas, calculadas usando equações pré-estabelecidas.Tais metodologias garantem controle preciso sobre sinais de saída, demonstrando sua utilidade no processamento exato de sinal.

O amplificador operacional JRC458 é uma pedra angular no mundo da eletrônica, comemorada por sua versatilidade, confiabilidade e desempenho excepcional em diversas aplicações.Do processamento de áudio ao manuseio de sinais de precisão, este duplo amplificador de opções oferece uma adaptabilidade notável, tornando-a uma escolha confiável para você.Suas especificações robustas, operação de baixo ruído e acessibilidade enfatizam seu apelo duradouro em uma série de projetos inovadores.Seja aumentando a qualidade do som, garantindo a amplificação do sinal estável ou alimentar soluções eletrônicas criativas, o JRC4558 continua sendo um componente ativo, preenchendo a lacuna entre simplicidade e sofisticação em circuitos eletrônicos.
Por favor, envie uma consulta, responderemos imediatamente.
O JRC4558 serve principalmente como um amplificador operacional (amplificador operacional), adepto de lidar com tarefas como amplificação e diferenciação de sinal.Opera bem em aplicações de circuito matemático e comparador, fornecendo uma solução versátil em diversos designs.Sua adaptabilidade pode ser vista no desenvolvimento do circuito, onde o desempenho contínuo é valorizado.
O amplificador operacional possui baixos níveis de ruído, distorção mínima e largura de banda larga, tornando-o adequado à amplificação do sinal de áudio de alta qualidade.Quando incorporado às configurações de áudio, muitas vezes você pode notar um aprimoramento na maior clareza e precisão.Você pode valorizar sua capacidade de lidar com as distinções dinâmicas dos sinais de música sem problemas.
Reconhecido pelos tempos de resposta Swift e proficiência de tensão mais alta, o TL072 excede o JRC4558 em relação ao manuseio de velocidade e tensão.Essa vantagem ocorre em situações que exigem processamento rápido de sinais e a capacidade de gerenciar tensões mais altas, onde a precisão meticulosa garante desempenho superior.
Funcionando eficientemente na faixa de ± 5V a ± 15V, o JRC4558 oferece uma largura de banda substancial de 3MHz.Sua natureza adaptativa é evidente em várias configurações de tensão, garantindo um desempenho confiável, independentemente das variações da fonte de alimentação.Isso o torna uma opção versátil para designs com alteração de demandas de tensão.
O RC4559 geralmente serve como um substituto direto, mantendo a consistência operacional e oferecendo especificações semelhantes.Ele prova ser uma opção confiável quando o JRC4558 não estiver disponível ou inadequado, garantindo que os resultados desejados sejam realizados no desempenho do circuito.
Com uma impedância de entrada aproximando 5 megaohms, um ganho de tensão de 100dB e uma taxa de 1,7V/µs, o JRC4558 exemplifica os recursos de amplificação robustos e constantes.Esses recursos técnicos são fundamentais para manter a alta fidelidade, especialmente em aplicativos de áudio, onde sua capacidade de gerenciar mudanças rápidas de entrada é perigosa para preservar a qualidade do som.
em 26/11/2024
em 25/11/2024
em 18/04/8000 147764
em 18/04/2000 111984
em 18/04/1600 111351
em 18/04/0400 83751
em 01/01/1970 79539
em 01/01/1970 66949
em 01/01/1970 63087
em 01/01/1970 63028
em 01/01/1970 54092
em 01/01/1970 52172