
O LM3524 é uma progressão no design, oferecendo desempenho aprimorado e atributos inovadores, mantendo a compatibilidade de pinos com os modelos anteriores 3524.Essa configuração atualizada reduz a dependência de componentes externos adicionais, que as versões anteriores geralmente exigiam.Com sua estrutura refinada, o LM3524 aumenta a eficiência e a confiabilidade.Muitos utilizaram essas melhorias em várias aplicações, permitindo projetos de circuitos mais simplificados.Por exemplo, a incorporação de recursos avançados de gerenciamento térmico garante a estabilidade em meio a flutuações de temperatura, um problema comum encontrado em ambientes industriais.
Essas atualizações se traduzem em vantagens práticas.Ao diminuir o número de componentes, o LM3524 diminui o risco de falhas em potencial, aumentando a durabilidade geral dos sistemas alimentados.Essa característica é particularmente atraente nas indústrias automotivas e aeroespaciais, onde a confiabilidade tem importância suprema.As idéias obtidas ao implantar esses sistemas freqüentemente contribuem para refinar as metodologias de design, promovendo um ambiente de aprimoramento contínuo.
Esses avanços refletem um movimento mais amplo em direção a práticas de design mais eficientes em componentes eletrônicos.Ao focar em reduzir a necessidade de componentes adicionais, o LM3524 não apenas simplifica a montagem, mas também reduz os custos e os requisitos de espaço, pois os dispositivos continuam diminuindo em tamanho.A interação entre desempenho e complexidade mostra um tema contínuo na engenharia, alcançando o equilíbrio através da inovação.
• LM3524DM
• LM3524DMX/NOPB

|
Número do pino |
Nome do pino |
Função |
|
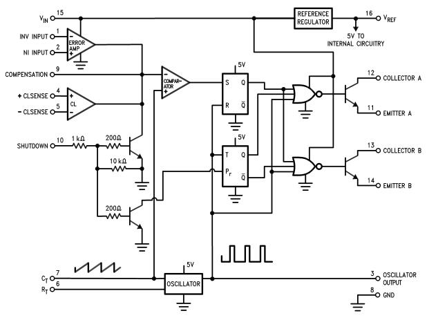
1 |
Inv entrada |
Entrada invertida para amplificador de erro interno, usado para
feedback que exige um sinal invertido. |
|
2 |
ENTRADA |
Entrada não inversora para o amplificador de erro interno,
normalmente conectado a uma tensão de referência. |
|
3 |
Saída OSC |
Produz uma onda quadrada do oscilador interno para
Timing ou sincronização do PWM. |
|
4 |
CL Sense |
Sentidos corrente de saída para os recursos de limitação de corrente para
Proteja o dispositivo e a carga. |
|
5 |
-Cl Sense |
Funciona com o senso cl para fornecer corrente diferencial
Sentindo a maior precisão. |
|
6 |
R1 |
Ponto de conexão para um resistor externo que define o
Frequência do oscilador com C1. |
|
7 |
C1 |
Ponto de conexão para um capacitor externo que define o
Frequência do oscilador com R1. |
|
8 |
Gnd |
Ponto de referência comum e menor potencial no
sistema eletrônico. |
|
9 |
DESLIGAR |
Controla o desligamento da saída e coloca o chip
em um estado de baixa potência. |
|
10 |
COMPENSAÇÃO |
Conecta uma rede de compensação para estabilizar o feedback
Faça um loop e melhore a resposta transitória. |
|
11 |
Emissor a |
Emissor do transistor NPN interno a, normalmente
conectado ao solo. |
|
12 |
Colecionador a |
Colecionador do transistor NPN interno A, usado para
acionando o circuito ou carga externa. |
|
13 |
Coletor b |
Colecionador do transistor NPN interno B, usado em
Aplicativos de canal duplo. |
|
14 |
Emissor b |
Emissor do transistor NPN interno B, também conectado ao solo. |
|
15 |
Vref |
Fornece uma tensão de referência estável para outras partes de
o circuito. |
|
16 |
Vin |
Entrada de tensão de fornecimento para o LM3524, alimentando o interno
circuito. |



Inversores e conversores se beneficiam do LM3524 devido à sua adepto de regulação de energia.Empregados em ambientes industriais e residenciais, eles convertem DC em AC ou CA em DC com requinte.O LM3524 aumenta o desempenho, garantindo a tensão consistente, preservando assim a integridade do sistema e reduzindo o desperdício de energia.
Ao desenvolver fontes de alimentação com comutação, o LM3524 desempenha um papel.Sua proficiência no gerenciamento da comutação de alta frequência leva a projetos compactos que mantêm a eficiência.Essa inovação se adapta aos eletrônicos modernos, de dispositivos de computação a equipamentos de telecomunicações, fornecendo uma ampla gama de serviços públicos.
O LM3524 traz precisão ao controle do motor, aumentando a regulação da velocidade e o torque em motores CC sem escova.Seu envolvimento aumenta a eficiência em máquinas e transporte, alimentando avanços na produção de veículos elétricos e promovendo a tecnologia sustentável.
O controle refinado do LM3524 é o uso em robótica e drones, onde resposta rápida e poder confiável são imperativos.Ao garantir que os sistemas autônomos realizem tarefas com precisão, ele suporta aplicativos como automação de fabricação e coleta de dados aéreos.
Como parte dos reguladores de buck-boost, o LM3524 permite transições suaves entre as tensões de entrada, aumentando a versatilidade da fonte de alimentação.Seu alcance se estende da eletrônica de consumo aos sistemas industriais, mantendo níveis consistentes de tensão onde a variedade é encontrada.
Nos sistemas de energia solar, o LM3524 otimiza a eficiência fotovoltaica, regulando a saída CC.Essa capacidade é usada em condições de luz solar flutuante, garantindo a recuperação máxima de energia e apoiando a mudança para energia renovável com instalações solares mais confiáveis.
Para carregadores de bateria, o LM3524 garante controle preciso de corrente e tensão, o que ajuda a estender a vida e a segurança da bateria.Ele encontra uso em aplicações que variam de eletrônicos portáteis a veículos elétricos, avançando soluções portáteis de energia.
Através de seus diversos papéis, o LM3524 mostra gerenciamento eficaz de energia no progresso tecnológico.Sua integração impulsiona a inovação e a eficiência em vários setores, enfatizando seu papel nas soluções eletrônicas modernas.

O LM3524 e SG3524 são os ICs populares de controle PWM (Modulação de Largura de Pulso) comumente usados na comutação de fontes de alimentação e nos conversores DC-DC.Esses CIs oferecem funcionalidade central semelhante, integrando componentes como osciladores de bordo, referências de tensão, amplificadores de erro, comparadores e interruptores de controle de saída, tornando-os bem adequados para vários aplicativos de fonte de alimentação.Enquanto ambos operam dentro de uma faixa de tensão semelhante, o LM3524 funciona entre 8V e 40V, enquanto o SG3524 oferece uma faixa um pouco mais estreita de 8V a 35V.Ambos os dispositivos apresentam faixas de frequência ajustável através de componentes externos e fornecem saídas complementares duplas para transistores de potência de acionamento, como MOSFETs.Além disso, eles incluem recursos de proteção, como bloqueio de menor tensão e proteção excessiva para garantir uma operação confiável.Esses CIs são amplamente empregados em conversores DC-DC, comutação de fontes de alimentação, carregadores de bateria e sistemas de controle de motor.No entanto, o SG3524 é frequentemente favorecido para novos projetos devido à sua flexibilidade, estabilidade e suporte abrangente do design, enquanto o LM3524 é preferido para sistemas herdados que requerem compatibilidade com as configurações existentes.
|
Tipo |
Parâmetro |
|
Montar |
Montagem na superfície |
|
Pacote/caso |
16-SOIC (0,154, 3,90 mm de largura) |
|
Comutação/frequência |
350kHz |
|
Embalagem |
Tubo |
|
Código sem PD |
não |
|
Nível de sensibilidade à umidade (MSL) |
1 (ilimitado) |
|
Código ECCN |
Ear99 |
|
Posição terminal |
DUAL |
|
Temperatura de reflexão de pico (CEL) |
235 |
|
Retificador síncrono |
Não |
|
Configuração do comutador |
Push-pull |
|
Largura |
3,9 mm |
|
Status do ROHS |
Compatível não-RHS |
|
Tipo de montagem
|
Montagem na superfície |
|
Número de pinos |
16 |
|
Temperatura operacional |
0 ° C ~ 125 ° C. |
|
Código JESD-609 |
E0 |
|
Status da peça |
Obsoleto |
|
Número de terminações |
16 |
|
Acabamento terminal |
Estanho/chumbo (sn/pb) |
|
Forma terminal |
Asa de gaivota |
|
Freqüência |
350kHz |
|
Função |
Advertido, intensificador |
|
Tensão de saída |
18V |
|
Entrada de tensão de entrada |
20V |
|
Configuração de saída |
Positivo ou negativo |
|
Tensão - suprimento (VCC/VDD) |
8V ~ 40V |
|
Recursos de controle |
Limite atual, ativação, controle de frequência |
|
Topologia |
Buck, Boost |
|
Tensão de entrada (max) |
40V |
|
Tempo de subida |
200ns |
|
Tempo de outono (Typ) |
100 ns |
|
Ciclo de serviço máximo |
49% |
|
Alcance SVHC |
Sem svhc |
|
Chumbo livre |
Contém chumbo |

O LM3524D possui um regulador de tensão de 5V resiliente projetado para proteger contra circuitos curtos.Ele garante o funcionamento estável dos circuitos internos, oferecendo uma referência externa confiável.Nos casos em que a tensão de entrada cai abaixo de 8V, é aconselhável direcionar diretamente a referência 5V, ignorando o regulador.Essa ação pode aumentar a eficiência em condições de baixa tensão, uma estratégia comum para minimizar o estresse dos componentes e prolongar a vida útil do dispositivo.
Com as tensões de entrada que excedem 6V ou 8V, o emprego de um método de regulação de tensão externa se torna benéfico.A utilização de um IC 7805 alcança isso, oferecendo uma solução de regulamentação sob medida.Ao ajustar o 7805 para atender aos requisitos específicos do circuito, é possível obter desempenho e confiabilidade superiores.Essa flexibilidade reflete aplicações em que os níveis de tensão flutuante requerem supervisão precisa.
O LM3524D incorpora um oscilador cuja frequência é ditada por um resistor externo (RT) e capacitor (TC).O cálculo da frequência de saída usando a fórmula fornecida permite maior comando e adaptabilidade, atendendo a diversos requisitos de design de circuitos.Esse aspecto ressalta o significado de selecionar e ajustar componentes com precisão para atingir os padrões operacionais-alvo, uma prática conhecida em engenharia para aprimorar a funcionalidade e o desempenho.
O LM3524 surge como um controlador PWM altamente adaptável que ultrapassa os limites da tecnologia de gerenciamento de energia com seus recursos avançados e ampla aplicabilidade.Sua compatibilidade com PIN com modelos anteriores e desempenho aprimorado tornam uma escolha preferida para atualizar os sistemas existentes.As diversas aplicações do controlador de inversores e conversores a robótica e controladores solares destacam seu papel na eletrônica moderna.A comparação com o SG3524 mostra suas vantagens específicas em flexibilidade e faixa operacional.O LM3524 se destaca como um componente principal na condução da inovação tecnológica, eficiência e sustentabilidade em vários setores.
Por favor, envie uma consulta, responderemos imediatamente.
em 25/10/2024
em 24/10/2024
em 18/04/8000 147766
em 18/04/2000 111994
em 18/04/1600 111351
em 18/04/0400 83753
em 01/01/1970 79550
em 01/01/1970 66949
em 01/01/1970 63094
em 01/01/1970 63028
em 01/01/1970 54094
em 01/01/1970 52176