
O TJA1050 Atua como um link entre o controlador de protocolo CAN e o barramento físico, criando uma maneira de os dados se moverem suavemente nesses pontos.É uma solução confiável em ambientes de alta velocidade, tornando-o adequado para sistemas onde é necessária uma transferência de dados rápida e consistente.O design minimiza as emissões eletromagnéticas, o que significa que ajuda a evitar interferências em outras partes do sistema.Esse recurso é especialmente valioso em redes em que outros componentes são embalados de perto e as emissões reduzidas permitem que essas peças funcionem sem interrupções.
Quando um nó não tem energia, o TJA1050 mantém a estabilidade, permitindo que a rede geral permaneça não afetada.Diferentemente dos transceptores anteriores, esse modelo pula o modo de espera, tornando-o ideal para redes parcialmente alimentadas, onde partes do sistema podem ocasionalmente entrar em um estado de desativação sem afetar o restante da rede.Esse recurso o torna particularmente útil em ambientes automotivos ou industriais, onde os sistemas geralmente exigem conectividade ininterrupta.

| Símbolo | Alfinete | Descrição |
| Txd | 1 | Transmitir entrada de dados;lê os dados do controlador CAN para os drivers da linha de barramento |
| Gnd | 2 | Chão |
| VCC | 3 | Tensão de fornecimento |
| Rxd | 4 | Receber saída de dados;lê dados das linhas de ônibus para o controlador de lata |
| Vref | 5 | Saída de tensão de referência |
| Canl | 6 | Linha de ônibus de baixo nível |
| Canh | 7 | Linha de ônibus de alto nível |
| S | 8 | Selecione entrada para modo de alta velocidade ou modo silencioso |



O TJA1050 permite a transmissão de dados rápida, atingindo até 1 mbaud, o que significa que pode lidar com redes de alta velocidade, onde a comunicação rápida e confiável é uma prioridade.Esse recurso é especialmente útil em configurações que requerem troca de dados contínua e de alto desempenho, como redes automotivas e industriais.
O TJA1050 atende ao padrão ISO 11898, garantindo a compatibilidade com outros sistemas baseados em CAN.Essa conformidade significa que você pode integrá -lo a várias redes sem problemas de compatibilidade, tornando -o uma escolha versátil para diferentes projetos.
Com seu baixo projeto de emissão eletromagnética, o TJA1050 ajuda a reduzir o risco de interferência em dispositivos eletrônicos próximos.Esse recurso permite que o transceptor opere efetivamente, mesmo em ambientes onde os dispositivos estão de perto, como configurações automotivas ou industriais.
A ampla faixa de modo comum do TJA1050 melhora sua imunidade à interferência eletromagnética, ajudando a manter o desempenho estável em ambientes com alto ruído eletromagnético.Essa estabilidade é essencial para garantir que a transmissão de dados permaneça não afetada por distúrbios externos.
Um dos benefícios exclusivos do TJA1050 é sua capacidade de manter o barramento de lata estável, mesmo quando alguns nós não têm energia.Esse recurso é valioso em aplicativos em que partes da rede podem desligar ocasionalmente, permitindo que o restante do sistema funcione sem interrupções.
A função de tempo limite dominante do TXD evita erros de transmissão, interrompendo automaticamente a transmissão se um estado dominante for mantido por muito tempo.Esse recurso ajuda a proteger a rede contra interferências não intencionais ou interrupção do sinal, apoiando a estabilidade geral da rede.
O recurso de modo silencioso permite desativar o transmissor, tornando o TJA1050 ideal para monitorar ou diagnóstico.Isso permite que o dispositivo observe a atividade da rede sem enviar sinais, o que é útil em sistemas em que você precisa evitar perturbar o tráfego contínuo de dados.
O TJA1050 inclui proteção embutida contra transientes automotivos, que o protege de picos de tensão repentina.Essa durabilidade garante que o transceptor possa operar de maneira confiável nos veículos, onde as flutuações de tensão são comuns devido a vários sistemas elétricos.
Compatível com os dispositivos 3.3V e 5V, o TJA1050 funciona bem em diferentes sistemas, oferecendo flexibilidade ao projetar e integrar o transceptor em seus projetos sem preocupações com compatibilidade de tensão.
O TJA1050 está equipado com proteção térmica e resiliência ao curto-circuito, protegendo-o contra o superaquecimento e as conexões acidentais com a bateria ou o solo.Esses recursos melhoram a durabilidade do dispositivo, tornando -o uma escolha confiável em aplicativos com alta segurança e demandas de desempenho.
Com suporte para até 110 nós, o TJA1050 pode conectar muitos dispositivos dentro de uma rede, tornando -o adequado para grandes sistemas.Essa capacidade é benéfica em aplicativos, onde vários dispositivos precisam se comunicar efetivamente sem sobrecarregar a rede.
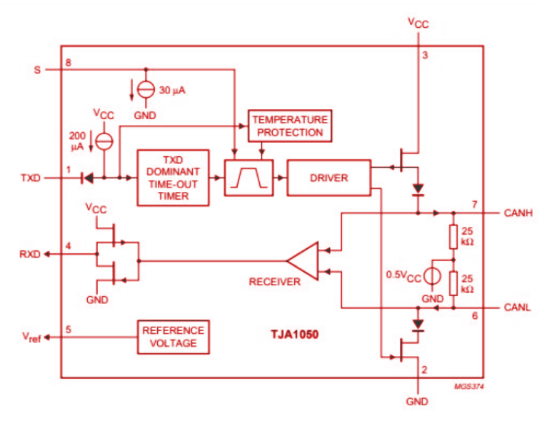
O diagrama de blocos do TJA1050 representa visualmente a maneira como esse componente gerencia o fluxo de dados.Ele ilustra como o transceptor envia e recebe sinais de dados, mantendo uma saída equilibrada entre as linhas CANH (alto nível) e CanL (baixo nível).Esse saldo é essencial para controlar a interferência eletromagnética, permitindo que o dispositivo lide com altas taxas de dados com facilidade.Cada seção do diagrama de blocos mostra como os dados são processados e transmitidos, o que ajuda a entender a operação geral do dispositivo.
Ele foi projetado com flexibilidade, lidando com velocidades de até 1 mbaud, mantendo os padrões de latas, incluindo a ISO 11898. Essa abordagem permite que o TJA1050 se adapte a vários aplicativos sem problemas, mostrando a funcionalidade e a estabilidade do dispositivo em ambientes de comunicação de dados de alta velocidade.



Especificações técnicas, atributos, parâmetros e peças comparáveis para o NXP USA Inc. TJA1050T/N, 118.
| Tipo | Parâmetro |
| Tipo de montagem | Montagem na superfície |
| Pacote / caso | 8-SOIC (0,154, 3,90 mm de largura) |
| Montagem na superfície | SIM |
| Temperatura operacional | -40 ° C ~ 150 ° C. |
| Embalagem | Tape & Reel (TR) |
| Publicado | 2002 |
| Código JESD-609 | E0 |
| Status da peça | Obsoleto |
| Nível de sensibilidade à umidade (MSL) | 1 (ilimitado) |
| Número de terminações | 8 |
| Tipo | Transceptor |
| Código HTS | 8542.39.00.01 |
| Tensão - suprimento | 4.75V ~ 5,25V |
| Posição terminal | DUAL |
| Forma terminal | Asa de gaivota |
| Temperatura de reflexão de pico (CEL) | Não especificado |
| Número de funções | 1 |
| Tensão de fornecimento | 5V |
| Tom de terminal | 1,27 mm |
| Time@Peak Refllow Temperature-Max (s) | Não especificado |
| Número da peça base | TJA1050 |
| Contagem de pinos | 8 |
| Código JESD-30 | R-PDSO-G8 |
| Status de qualificação | Não qualificado |
| Fontes de alimentação | 5V |
| Fornecimento de corrente-max | 0,075mA |
| Taxa de dados | 1000 Mbps |
| Protocolo | Canbus |
| Número de motoristas/receptores | 1/1 |
| Duplex | Metade |
| HISTERESES DE RECEBIRO | 70mv |
| Número de transceptores | 1 |
| Comprimento | 4,9 mm |
| Altura sentada (máx) | 1,75 mm |
| Largura | 3,9 mm |
| Status do ROHS | ROHS3 compatível |
O TJA1050 e o MCP2551 atuam como interfaces entre o controlador de protocolo CAN e o ônibus físico, mas possuem recursos únicos.O TJA1050 foi projetado para redes de alta velocidade, suportando transmissão diferencial e recepção entre o controlador e o barramento.É adequado para redes onde os nós podem ser desligados sem afetar o restante do sistema.O MCP2551, por outro lado, também suporta uma lata de alta velocidade, mas é conhecida por sua tolerância a falhas, protegendo o controlador de picos de alta tensão causados por fontes externas como EMI e ESD.Esse recurso fornece uma camada extra de estabilidade no barramento, especialmente em ambientes propensos a ruído elétrico.
Os níveis de tensão do barramento podem variar dependendo da linha.Na linha CANH (alta), a tensão geralmente fica entre 2,5 e 3,5 volts quando ociosa, normalmente em torno de 2,7 a 3,3 volts durante a operação.Na linha de canl (baixa), a tensão geralmente varia de 1,5 a 2,5 volts quando ociosa e entre 1,7 e 2,3 volts nas condições de corrida.Esses níveis ajudam a manter um sinal diferencial claro, necessário para a transmissão confiável de dados no barramento CAN.
O TJA1050 opera dentro de uma faixa de tensão de alimentação de 4,75V a 5,25V.É um módulo compacto, medindo 22,0 mm de comprimento, 11,5 mm de largura e 3,3 mm de altura, com um peso de cerca de 0,8 a 1,0 gramas.O TJA1050 pode suportar até 110 nós, tornando -o adequado para redes de latas maiores, onde vários dispositivos precisam se comunicar perfeitamente.
O Raspberry Pi não vem com uma interface de barramento de lata embutida, mas inclui um barramento SPI em seus pinos GPIO, que é amplamente suportado por muitos controladores de lata.O barramento SPI usa quatro conexões: Mosi (mestre de escravo), miso (mestre em escravo), sclk (relógio serial) e cs (seleção de chip), permitindo.
O módulo MCP2515 Can, combinado com o transceptor TJA1050, permite a comunicação pode comunicar -se através de uma interface SPI.Este módulo atende aos padrões v2.0b e suporta taxas de dados de até 1 Mbps.Ele opera em uma fonte de alimentação de 5V DC e possui um oscilador de cristal de 8MHz com um resistor de terminação de 120Ω para estabilidade do sinal.Ao conectar-se a uma interface SPI em microcontroladores como o Arduino, este módulo permite controle contínuo sobre dispositivos de barramento CAN, permitindo aplicações na transmissão de dados de longa distância e prevenção de radiação de sinal.
Por favor, envie uma consulta, responderemos imediatamente.
em 29/10/2024
em 29/10/2024
em 18/04/8000 147757
em 18/04/2000 111934
em 18/04/1600 111349
em 18/04/0400 83719
em 01/01/1970 79508
em 01/01/1970 66898
em 01/01/1970 63010
em 01/01/1970 63006
em 01/01/1970 54081
em 01/01/1970 52118