

|
PIN No. |
Nome |
Descrição |
|
1 |
1out |
A saída do primeiro amplificador operacional |
|
2 |
1 em |
Inverter entrada para o primeiro amplificador operacional |
|
3 |
1in+ |
Entrada não inversora para o primeiro amplificador operacional |
|
4 |
Vcc- |
Chão |
|
5 |
2in+ |
Entrada não inversora para o segundo amplificador operacional |
|
6 |
2in- |
Inverter entrada para o segundo amplificador operacional |
|
7 |
2out |
A saída do segundo amplificador operacional |
|
8 |
VCC+ |
Tensão de fornecimento |



O TL072 O amplificador operacional se destaca em eletrônicos por seu design de entrada JFET de alta velocidade e baixa ruído, integrando os amplificadores operacionais duplos em um pacote compacto.Essa arquitetura garante distorção harmônica mínima, tornando-a ideal para aplicações de alta precisão, como pré-amplificação de áudio.Sua capacidade de fornecer sinais claros e precisos o tornou um item básico em equipamentos profissionais de áudio, onde a fidelidade e a clareza são atributos básicos.
Com baixa polarização de entrada e correntes de deslocamento, o TL072 oferece adaptabilidade em diversos projetos de circuitos, da amplificação de sinal à filtragem.Sua confiabilidade e flexibilidade tornam a escolha preferida para você se concentrar na preservação da integridade do sinal em aplicativos exigentes.Os amplificadores operacionais duplos são principalmente eficazes nas configurações estéreo e nos sistemas de áudio integrados, otimizando o espaço e aprimorando a funcionalidade.Com ajustes cuidadosos da fonte de alimentação, a distorção pode ser minimizada ainda mais, exemplificando sua precisão e versatilidade.
O amplificador operacional TL072 desempenha um papel dominante nos pré-amplificadores de áudio, principalmente na obtenção de precisão e minimizando a distorção para uma experiência auditiva de alta qualidade.Ele garante a saída de áudio com baixo ruído e interferência reduzida, contribuindo para maior clareza e fidelidade.Essa requinte técnica satisfaz seu desejo de uma experiência imersiva.Além disso, o TL072 permite parâmetros de áudio de ajuste fino, como volume, baixo e agudos, oferecendo um catering de perfil de som personalizado para preferências pessoais.
As aplicações do TL072 se estendem além dos sistemas de áudio devido aos seus recursos versáteis de comparação de tensão.Ele encontra uso eficaz na regulação de tensão, condicionamento de sinais e computação analógica.Nos sistemas de controle e instrumentação, o TL072 se destaca devido à sua precisão e adaptabilidade.Você pode prejudicá -lo por uma infinidade de funções especializadas, com sua confiabilidade desempenhando um papel na preferência por esse componente.
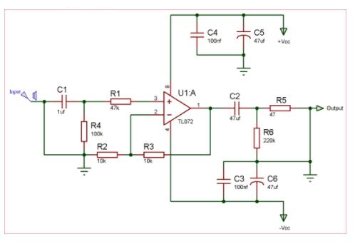
No mundo da pré-amplificação de áudio, o TL072 serve como um instrumento robusto para aumentar a qualidade do som, mantendo-se amigável ao orçamento.Esse amplificador operacional se destaca com seu desempenho de primeira linha, fornecendo áudio com ruído incrivelmente baixo e distorção insignificante assim que a entrada estiver vinculada à saída.Graças à sua alta impedância de entrada, aumentar o valor do resistor R4 pode aumentar o desempenho diminuindo o piso de ruído e a distorção.Por outro lado, o resistor R1 é fundamental para o equilíbrio de impedância, uma tática comumente aprimorada em configurações de áudio profissional para garantir uma transmissão clara de sinal.
A atenção deliberada aos resistores de feedback negativo R2 e R3 é importante;Sua tarefa principal envolve sinais de saída de medição e ajuste fino.Conseguir o equilíbrio perfeito em seus valores é um desafio sofisticado: se definido excessivamente alto, eles podem ampliar o ruído;Se muito baixo, eles exacerbam a distorção.Esse equilíbrio intrincado tem paralelos em instrumentos musicais de ajuste fino, onde pequenos ajustes podem melhorar profundamente a acústica geral.
Para combater possíveis preocupações de ruído, o R6 é usado para regular a descarga ou estabilizar o fluxo através do capacitor C2.A eficácia desse componente pode ser comparada aos ajustes magistrais de um engenheiro de som para reter a pureza do sinal durante as performances ao vivo.
Circuito de aplicação


|
Recurso |
Descrição |
|
Baixo consumo de energia |
Operação eficiente com uso mínimo de energia. |
|
Correntes de polarias de entrada e correntes de compensação |
Otimizado para baixo polarias de entrada e correntes de deslocamento para
Aplicações de precisão. |
|
Proteção de curto -circuito |
Proteção integrada contra curtos circuitos de produção. |
|
Operação gratuita de trava |
Garante operação estável sem problemas de trava. |
|
IC de dois amplificadores duplos |
Contém dois amplificadores operacionais em um pacote IC. |
|
Alta impedância de entrada |
Facilita a interface com fontes de alta impedância. |
|
Compensação de frequência interna |
Garante operação estável em uma ampla gama de condições. |
|
Ampla faixa de tensão |
Suporta um amplo modo comum (até VCC+) e diferencial
faixa de tensão. |
• LM358
• NE5532
• OPA827

A Stmicroelectronics se distingue como uma entidade líder no domínio semicondutor, conquistando admiração por seus avanços inovadores em uma ampla gama de aplicações de microeletrônicas.A empresa utiliza adepto seu amplo know-how em tecnologia de silício, proezas de fabricação excepcionais e alianças estratégicas bem escolhidas para promover o progresso nas tecnologias de sistema no chip (SOC).À medida que o mercado evolui rapidamente e as tendências de convergência surgem, abordar essas mudanças se torna um desafio dinâmico.O investimento contínuo da empresa em pesquisa e desenvolvimento alimenta sua capacidade de invenção e sustenta sua posição na hierarquia da indústria.Os aficionados do setor frequentemente reconhecem que a fusão de habilidades técnicas e conhecimento perspicaz do mercado são fatores em suas realizações.No ambiente tecnológico perpetuamente em evolução, a capacidade de adaptar e antecipar tendências futuras prova ser um benefício substancial.
O triunfo da stmicroeletrônica está intrincado ao seu profundo comando da tecnologia de silício.Essa experiência profunda abre caminho para a criação de soluções que são eficientes e hábeis em atender às variadas demandas industriais.Você pode reconhecer o valor da precisão e confiabilidade, atribui a STMicroelectronics de forma consistente.Ao infundir materiais avançados e otimizar as metodologias de fabricação, a empresa não apenas aumenta a funcionalidade de suas ofertas, mas também incentiva a inovação por meio da colaboração intersetorial em avanços tecnológicos.
Esta tabela fornece uma visão geral organizada do TL072CN's Especificações e atributos, juntamente com informações de conformidade.
|
Tipo |
Parâmetro |
|
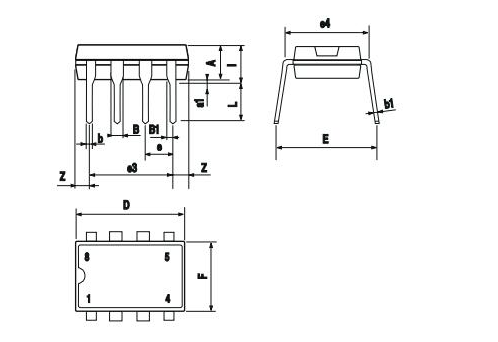
Montar |
Através do buraco |
|
Tipo de montagem |
Através do buraco |
|
Pacote / caso |
8-DIP (0,300, 7,62 mm) |
|
Número de pinos |
8 |
|
Pacote de dispositivo de fornecedor |
8-DIP |
|
Peso |
4.535924G |
|
Número de elementos |
2 |
|
Temperatura operacional |
0 ° C ~ 70 ° C. |
|
Embalagem |
Tubo |
|
Status da peça |
Obsoleto |
|
Nível de sensibilidade à umidade (MSL) |
Ilimitado |
|
Temperatura de operação máxima |
70 ° C. |
|
Min Temperatura de operação |
0 ° C. |
|
Número da peça base |
TL072 |
|
Tensão de fornecimento operacional |
18V |
|
Número de canais |
2 |
|
Número de circuitos |
2 |
|
Tensão máxima de alimentação |
36V |
|
Min Tensão de fornecimento |
6V |
|
Corrente de fornecimento operacional |
4mA |
|
Corrente de fornecimento nominal |
5mA |
|
Corrente de saída |
40mA |
|
Atual - suprimento |
4mA |
|
Min Tensão de entrada |
12V |
|
Taxa de giro |
16V/μs |
|
Tipo de amplificador |
J-FET |
|
Taxa de rejeição de modo comum (CMRR) |
70 dB |
|
Atual - viés de entrada |
20pa |
|
Tensão máxima de entrada |
15V |
|
Tensão - suprimento, único/duplo (±) |
6V ~ 36V ± 3V ~ 18V |
|
Corrente de saída por canal |
40mA |
|
Tensão de deslocamento de entrada (VOS) |
3mv |
|
Largura de banda |
3MHz |
|
Ganhe produto de largura de banda |
4MHz
|
|
Ganho de tensão |
106.02DB |
|
Tensão - deslocamento de entrada |
3mv |
|
Tensão máxima de suprimento duplo |
18V |
|
Tensão de suprimento duplo min |
3V |
|
Tensão de fornecimento duplo |
± 15V |
|
Número de amplificadores |
2 |
|
Altura |
4,95mm |
|
Comprimento |
10.16mm |
|
Largura |
7.11mm |
|
Alcance SVHC |
Sem svhc |
|
Endurecimento da radiação |
Não |
|
Status do ROHS |
ROHS3 compatível |
|
Chumbo livre |
Chumbo livre |
Por favor, envie uma consulta, responderemos imediatamente.
Para executar uma análise completa do TL072CP, inicie consultando as folhas de dados para configurações precisas de pinos.Medir adequadamente as tensões CC é dominante;Coloque a sonda preta no chassi para aterramento e aplique a sonda vermelha sucessivamente no pino 8 (suprimento V+) e no pino 4 (suprimento em V).Este método estabelece as bases para descobrir quaisquer anomalias em potencial.Além disso, a integração de um gerador de funções junto com um osciloscópio permite examinar a reação do amplificador a sinais de entrada, produzindo uma compreensão mais profunda de seus atributos de desempenho e atendendo à curiosidade inata de explorar abrangentes distinções de design.
No mundo do design do circuito analógico, os amplificadores operacionais emergem como um recurso versátil, graças à sua adaptabilidade.Ao alavancar o feedback negativo, você pode ajustar fatores como ganho e impedância por meio de componentes externos, aliviando a dependência das inconsistências inerentes ao amplificador operacional.Essa flexibilidade brilha em uma infinidade de aplicações, variando de dispositivos de áudio a mecanismos de controle, alinhando -se com o esforço para manter altos padrões de desempenho em condições variadas.
Os amplificadores de opções padrão geralmente obtêm ou afundam as correntes de 30 a 40 mA, embora certas variantes apóem até 100 Ma ou além.Aqueles com maior saída podem fornecer mais de 1000 mA, atendendo às necessidades de aplicações que exigem corrente substancial, como amplificação de energia.A compreensão dessas especificações auxilia no alinhamento de amplificadores operacionais com aplicações adequadas, garantindo a energia inadequada nem o impulso excessivo e cumprindo a satisfação técnica e emocional derivada da funcionalidade ideal do design.
Esses amplificadores operacionais se destacam por sua velocidade, fundindo transistores JFET e bipolar de alta tensão.Características compartilhadas, como taxas altas e correntes de viés de entrada, tornam -as atraentes para aplicativos que exigem processamento preciso de sinal.As pequenas diferenças de especificação entre os modelos podem atrair preferências únicas, permitindo que cada modelo atenda a demandas operacionais específicas e ecoando a diversidade de sua escolha em alternativas de design.
A série TL072 emprega JFETs de alta velocidade, garantindo o desempenho máximo com viés de entrada mínima e correntes de deslocamento, otimizando a eficiência em diversas aplicações.Sua inclusão é fundamental para garantir a impedância de entrada superior e os recursos rápidos de comutação, procurados nos amplificadores de áudio e instrumentos.A decisão de usar o JFETS representa uma abordagem equilibrada entre as necessidades de engenharia e as considerações de produção, refletindo a interseção da racionalidade e a criatividade na tomada de decisões técnicas.
A série TL07X atinge uma taxa de distorção harmônica total notavelmente baixa (THD) de apenas 0,003%, mantendo a interferência harmônica mínima em aplicações de áudio.Essa clareza de áudio incomparável, juntamente com uma capacidade de taxa de gabarito de 13 V/μs, confirma a aptidão da série para sistemas de áudio de alta qualidade.A dedicação à baixa distorção reflete a ambição da indústria coletiva por alcançar a fidelidade de reprodução de som superior, ressoando com suas expectativas de pureza e excelência.
Compreender as funcionalidades do PIN do TL072X é uma obrigação para a integração eficiente do circuito e o design confiável.As entradas inversoras (1 in- e 7 in-) ajustam a fase de sinal, enquanto as entradas não inversoras (4 in+ e 6 in+) aceitam sinais diretos e auxiliares, respectivamente.Saídas (2 out e 8 out) fornecem sinais amplificados e suportam o roteamento alternativo de sinal.Os pinos 5 e 10 são marcados como NC (sem conexão), simplificando o layout da PCB.Os pinos da fonte de alimentação, 9 VCC+e 10 VCC -, mantêm a estabilidade do circuito e fornecem os trilhos positivos e negativos necessários.A familiaridade com essas funções aumenta a eficiência do circuito e garante operação confiável, refletindo a abordagem estruturada necessária nos projetos de engenharia.
em 22/11/2024
em 22/11/2024
em 18/04/8000 147757
em 18/04/2000 111934
em 18/04/1600 111349
em 18/04/0400 83719
em 01/01/1970 79508
em 01/01/1970 66898
em 01/01/1970 63010
em 01/01/1970 63006
em 01/01/1970 54081
em 01/01/1970 52118