

|
Número do pino |
Nome do pino |
Descrição |
|
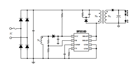
1 |
Comp |
Nó de compensação de loop.Este pino conecta um capacitor a
GND para estabilização do loop de controle e atingir a corrente de LED precisa. |
|
2 |
VCC |
Pino da fonte de alimentação |
|
3 |
Fb |
Pino de entrada de tensão de feedback |
|
4 |
Cs |
Pino de sentido atual |
|
5, 6 |
RALO |
Dreno interno de MOSFET de energia HV |
|
7, 8 |
Gnd |
Pino de terra |
|
Especificação / recurso |
Detalhes |
|
Tensão operacional |
8,5V a 18V |
|
Corrente máxima do coletor |
5mA |
|
Power MOSFET integrado |
650V |
|
Precisão atual de LED |
± 3% |
|
Corrente de inicialização |
Ultra-Low (33ua) |
|
Tipo de pacote |
Dip-8 |
|
Alternativa ao BP3316D |
OB3350, SSL5015 |
|
Outros ICs de driver de exibição |
LM3914, Assim, LM3915, Assim, Max7219 |
O BP3316D é intricadamente criado para fornecer uma saída atual consistente em aplicações de iluminação LED, posicionando -o como uma parte básica das tecnologias de iluminação contemporânea.Operando no modo de condução perigosa, ele não apenas atinge um fator de potência louvável, mas também minimiza efetivamente a distorção harmônica total (THD).Esse aspecto é relevante principalmente em cenários em que numerosos dispositivos estão interconectados, pois mitiga a probabilidade de interferência e reforçar o desempenho geral do sistema.Além disso, a eficiência do BP3316D desempenha um papel notável na redução do consumo de energia, ressoando com iniciativas globais de sustentabilidade.

• O pino VCC se conecta à fonte de energia CA, acompanhada por um capacitor de desvio vinculado ao solo (GND).Essa configuração é útil para estabilizar os níveis de tensão e garantir uma operação suave.
• Quando a tensão do VCC excede o limite de ativação, os circuitos internos são ativados, resultando em um aumento rápido na tensão do pino com 1,5V.Essa resposta rápida é ativa para alcançar a regulação oportuna da saída do LED.
O pino FB serve a um objetivo duplo: detecta o sinal de desmagnetização do transformador enquanto monitorava continuamente a tensão de saída.Essa funcionalidade dupla aumenta a adaptabilidade do motorista a diferentes condições de carga.
• O pino CS, conectado ao solo através de um resistor, mede a corrente que flui através do MOSFET de potência.Esse sentimento atual é essencial para manter o desempenho ideal e a salvaguarda contra possíveis danos à sobrecarga.
Em aplicações práticas, a importância de integrar mecanismos robustos de proteção é profunda.O BP3316D abrange uma variedade de recursos de proteção que reforçam substancialmente a confiabilidade do sistema:
• Proteções de circuito aberto e curto -circuito para os LEDs protegem contra falhas imprevistas.
• Proteções de tensão excessiva e menor tensão do VCC garantem que o driver funcione dentro de parâmetros seguros.
• O resistor CS Proteção Aberta e a corrente de ciclo por ciclo A limitação amplia ainda mais a longevidade do sistema, enfatizando a necessidade de design e implementação meticulosos em contextos.
O BP3316D desempenha um papel dinâmico na aplicação de lâmpadas LED, impactando significativamente a eficiência energética, garantindo a iluminação de alta qualidade.Ao projetar essas lâmpadas, ela é usada para considerar o gerenciamento térmico e as propriedades elétricas do BP3316D.Estratégias eficazes de dissipação de calor, como empregar dissipadores de calor de alumínio, podem prolongar bastante a vida útil das lâmpadas LED, permitindo que eles mantenham o desempenho máximo ao longo do tempo.Essa prática ressoa com várias indústrias que priorizam a durabilidade e a eficiência, refletindo um compromisso com soluções sustentáveis.
Em Applications Spotlight, o BP3316D é básico para obter iluminação focada e ajustável.A precisão da distribuição da luz é principalmente autorizada em ambientes como galerias de arte e espaços de varejo, onde o ambiente certo pode moldar percepções e influenciar comportamentos.Ao incorporar a óptica avançada com o BP3316D, a saída de luz pode ser ainda mais refinada, criando experiências personalizáveis adaptadas a necessidades específicas.As observações de campo indicam que essas soluções de iluminação personalizadas geralmente levam ao aumento do engajamento e satisfação.
A integração do BP3316D nas lâmpadas LED PAR30 e PAR38 exemplifica sua capacidade de fornecer iluminação poderosa e minimizar o uso de energia.Essas lâmpadas encontram uso frequente em contextos residenciais e comerciais, enfatizando a importância de alcançar um equilíbrio entre brilho e eficiência.Você pode relatar que adicionar recursos de escurecimento não apenas conserva energia, mas também aprimora a versatilidade dessas lâmpadas em diferentes cenários.O ajuste da intensidade da luz para se alinhar com a hora do dia ou atividades específicas demonstrou melhorar o conforto e a funcionalidade nos ambientes de vida e de trabalho.
Quando o BP3316D é utilizado nas cadeias de LED T8 e T10, ele facilita a integração de iluminação perfeita em áreas expansivas, como escritórios e armazéns.A uniformidade da distribuição de luz é usada nesses ambientes, pois afeta diretamente a visibilidade e a segurança.A implementação de controles de iluminação inteligente pode aumentar ainda mais a funcionalidade dessas seqüências de caracteres LED, permitindo soluções de iluminação adaptativa que respondam à ocupação e às variações naturais da luz.Essa adaptabilidade se alinha a uma tendência crescente em relação a práticas sustentáveis que enfatizam a eficiência e a experiência.
A versatilidade do BP3316D em um amplo espectro de soluções de iluminação LED enfatiza sua importância no design de iluminação contemporânea.Das luminárias decorativas a luzes industriais práticas, o desempenho desse componente pode ser aprimorado por meio de design e aplicação cuidadosos.A investigação de tecnologias emergentes, como sistemas de iluminação inteligente que se conectam com dispositivos de IoT, podem levar a abordagens inovadoras que melhoram o gerenciamento e a interação de energia.A transição para sistemas de iluminação inteligente reflete uma evolução necessária em resposta à crescente demanda por sustentabilidade e eficiência em aplicações de iluminação.

Por favor, envie uma consulta, responderemos imediatamente.
em 20/12/2024
em 20/12/2024
em 17/04/8000 147721
em 17/04/2000 111809
em 17/04/1600 111330
em 17/04/0400 83665
em 01/01/1970 79403
em 01/01/1970 66819
em 01/01/1970 62977
em 01/01/1970 62872
em 01/01/1970 54052
em 01/01/1970 52038