
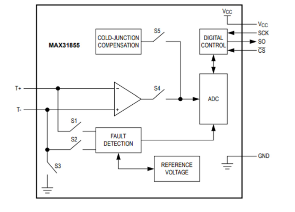
O Max31855 Atua como uma ligação sofisticada entre termopares e sistemas digitais, com um ADC de 14 bits com compensação integrada de junção a frio.Ele aumenta a precisão do monitoramento de temperatura, conectando -se perfeitamente aos microcontroladores (µC).Várias versões acomodam diferentes tipos de termopares, identificáveis por sufixos como o MAX31855K.
O MAX31855 processa sinais de termopar para compatibilidade com ADC, minimizando a interferência de ruído.Ele compensa as variações de temperatura ambiental, alinhando a tensão térmica a um benchmark de 0 ° C.Para termopares do tipo K, a tensão muda de aproximadamente 41 µV/° C, expressa como
VOUT = (41.276µV/° C) x (TR - TAMB)
Cada tipo de termopar exibe características distintas, necessitando de ajustes para abordar seu desempenho não linear.
Esse componente identifica disparidades de temperatura nas junções do termopar, gerenciando-as com compensação de junção a frio, sincronizando sua temperatura interna da matriz com a junção de referência.Ao incorporar essa temperatura nos dados brutos do termopar, ele produz leituras precisas de "junção quente".Colocar o dispositivo estrategicamente, de modo que a junção fria e o MAX31855 compartilham temperaturas semelhantes, enriquecem a consistência da medição.Muitas vezes, você pode posicionar isso em configurações com temperaturas estáveis, valorizando a confiabilidade que ela traz para aqueles que investem profundamente nas distinções da medição térmica.




|
Recurso |
Descrição |
|
A integração reduz o tempo de design |
Reduz o custo do sistema, simplificando o processo de design. |
|
Conversor de resolução de 14 bits, 0,25 ° C |
Fornece medições de temperatura de alta precisão. |
|
Compensação integrada de junção a frio |
Compensa automaticamente a temperatura da junção a frio. |
|
Suporta vários tipos de termopar |
Compatível com k-, j-, n-, t-, s-, r- e e-type
termopares. |
|
Detecção de shorts de termopar |
Detecta shorts para GND ou VCC, melhorando o sistema
confiabilidade. |
|
Detecção de termopar aberta |
Identifica quando o termopar é desconectado. |
|
Compatibilidade da interface do microcontrolador |
Interface facilmente com a maioria dos microcontroladores. |
|
Interface compatível com SPI |
Interface SPI simples somente leitura para dados fáceis
comunicação. |
Aqui está a tabela com base nas especificações fornecidas para o máximo integrado Max31855tasa+.
|
Tipo |
Parâmetro |
|
Time de entrega da fábrica |
6 semanas |
|
Tipo de montagem |
Montagem na superfície |
|
Pacote / caso |
8-SOIC (0,154, 3,90 mm de largura) |
|
Montagem na superfície |
SIM |
|
Número de pinos |
8 |
|
Peso |
506.605978mg |
|
Temperatura operacional |
-40 ° C ~ 125 ° C. |
|
Embalagem |
Tubo |
|
Publicado |
2013 |
|
Código PBFree |
SIM |
|
Status da peça |
Ativo |
|
Nível de sensibilidade à umidade (MSL) |
1 (ilimitado) |
|
Número de terminações |
8 |
|
Código ECCN |
Ear99 |
|
Tipo |
Termopar para conversor digital |
|
Posição terminal |
DUAL |
|
Forma terminal |
Asa de gaivota
|
|
Temperatura de reflexão de pico (CEL) |
Não especificado |
|
Número de funções |
1 |
|
Tensão de fornecimento |
3.3V |
|
Tom de terminal |
1,27 mm |
|
Time @ Peak Refllow Temperature-Max (s) |
Não especificado |
|
Número da peça base |
Max31855 |
|
Contagem de pinos |
8 |
|
Status de qualificação |
Não qualificado |
|
Tipo de saída |
Digital |
|
Tensão de fornecimento operacional |
3.3V |
|
Interface |
Spi |
|
Tensão máxima de alimentação |
3.6V |
|
Min Tensão de fornecimento |
3V |
|
Corrente de fornecimento operacional |
900μA |
|
Tipo de entrada |
Termopar (múltiplo) |
|
Fornecimento de corrente-max (isup) |
1.5mA |
|
Resolução |
1.75 b |
|
Comprimento |
4,9 mm |
|
Altura sentada (máx) |
1,75 mm |
|
Largura |
3,9 mm |
|
Alcance SVHC |
Desconhecido |
|
Status do ROHS |
ROHS3 compatível |

|
Número da peça |
Descrições |
Fabricante |
|
MAX31855NASA+Circuitos de sinal |
Circuito analógico, 1 func, PDSO8, ROHS compatível, SOP-8 |
Produtos integrados máximos |
|
Número da peça |
Fabricante |
Pacote / caso |
Número de pinos |
Número de terminações |
Código PBFree |
Status do ROHS |
Embalagem |
Posição terminal |
|
Max31855tasa+ |
Maxim integrado |
8-SOIC (0,154, 3,90mm) |
8 |
8 |
Sim |
ROHS3 compatível |
Tubo |
DUAL |
|
TC4427EOA |
Microchip Technology |
8-SOIC (0,154, 3,90mm) |
8 |
8 |
Sim |
ROHS3 compatível |
Tubo |
DUAL |
|
TC7662BCOA |
Microchip Technology |
8-SOIC (0,154, 3,90mm) |
8 |
8 |
Sim |
ROHS3 compatível |
Tubo |
DUAL |
|
MCP1404-E/SN |
Microchip Technology |
8-SOIC (0,154, 3,90mm) |
8 |
8 |
Sim |
ROHS3 compatível |
Tubo |
DUAL |



O impacto dos sistemas de ponta nos contextos industriais está no aumento da produtividade e simplifica as operações.Automação, análise de dados e IoT são parte integrante desses avanços.Um aspecto notável é o foco no aprendizado de máquina de alavancagem de manutenção preditiva para evitar interrupções.Por exemplo, as fábricas agora empregam sensores para monitorar continuamente a saúde dos equipamentos, fornecendo informações que impedem os falhas inesperadas.A transformação de fábricas inteligentes redefiniu abordagens da indústria para inovação e adaptação do mercado.
Os eletrodomésticos de hoje estão mais interconectados, desempenhando um papel no cenário doméstico inteligente em evolução.Enfatizando a eficiência e o conforto energéticos, eles aproveitam os hábitos e otimizam as configurações.Refrigeradores de imagem alertando você para expirando itens ou máquinas de lavar calibrar o uso de água com base no tamanho da carga.Essas inovações aumentam a conveniência e apoiam a vida sustentável.O movimento em direção às tecnologias ecológicas reflete os valores sociais do consumo consciente.
Os sistemas de aquecimento, ventilação e ar condicionado contribuem significativamente para a qualidade ambiental interna.As unidades modernas de HVAC usam termostatos e sensores inteligentes para ajustar a temperatura com base na ocupação e clima, melhorando o conforto e o consumo de energia.A crescente integração de energia renovável, como painéis solares, destaca um movimento para cortar as emissões de carbono.As inovações na filtração do ar também desempenham um papel na melhoria da qualidade do ar e no apoio à saúde por meio de medidas preventivas.O foco da eficiência nos sistemas HVAC alinha o desejo de conforto com a busca da mordomia ambiental.
|
Tipo de pacote |
Código do pacote |
Contorno não. |
Padrão da terra no. |
|
8 Então |
S8#4 |
21-0041 |
90-0096 |
O Maxim Integrated, agora uma parte básica dos dispositivos analógicos, traz experiência excepcional em circuitos integrados analógicos e de sinal misto.A dedicação da empresa a setores como automotiva, industrial e comunicação a posicionou como uma entidade de destaque nessas áreas.
Sua variedade diversificada de produtos inclui soluções de gerenciamento de energia, sensores avançados e microcontroladores robustos.Essas ofertas visam aumentar a eficiência e a funcionalidade, atendendo às demandas complexas dos sistemas eletrônicos modernos.Precisão no processamento de dados do sensor, por exemplo, desempenha um papel importante nos recursos de segurança automotiva, enfatizando a necessidade de design e execução meticulosos.
Sediada em San Jose, Califórnia, a Maxim Integrated possui uma pegada global notável, com inúmeras instalações e escritórios em todos os continentes.Essa presença generalizada facilita a colaboração com várias indústrias e apóia a integração perfeita de suas tecnologias em diferentes ambientes regionais.A formação de parcerias locais tem sido benéfica no desenvolvimento de soluções alinhadas com requisitos regulatórios e de mercado específicos.
Guia do produto analógico e de interface.pdf
Titulares de bateria cilíndrica.pdf
O MAX31855 é um circuito integrado sofisticado projetado para converter sinais de termopar em forma digital.Ele integra compensação precisa da junção a frio, produzindo uma saída digital de 14 bits por meio de uma interface SPI.Seu papel é notável em cenários em que a precisão da temperatura está ativa.Em ambientes industriais, sua confiabilidade e precisão são frequentemente comparadas aos métodos tradicionais, mostrando como os dados digitais precisão elevam os processos automatizados.Essa transição dos sistemas de monitoramento de temperatura analógicos para digitais simplifica, reforçando sua eficiência.
Termistores e termopares são necessários na medição da temperatura, cada um operando em princípios subjacentes distintos.Os termistores mudam a resistência às flutuações de temperatura.Eles são altamente sensíveis e ideais para faixas estreitas.Os termopares geram uma tensão entre dois metais diferentes, permitindo que eles cubram faixas extensas de temperatura e respondam rapidamente.A alavancagem desses sensores envolve uma profunda compreensão de suas características únicas.Isso permite a seleção personalizada para aplicações específicas, aumentando significativamente a eficácia de monitoramento de temperatura em eletrônicos de consumo e intrincados sistemas de engenharia.
Por favor, envie uma consulta, responderemos imediatamente.
em 24/10/2024
em 24/10/2024
em 18/04/8000 147757
em 18/04/2000 111934
em 18/04/1600 111349
em 18/04/0400 83719
em 01/01/1970 79508
em 01/01/1970 66895
em 01/01/1970 63010
em 01/01/1970 63000
em 01/01/1970 54081
em 01/01/1970 52116