
O STM32F103RCT6 é construído em torno do núcleo RISC de 32 bits do ARM Cortex-M3, projetado para operar com eficiência a uma velocidade de 72 MHz.Ele combina essa capacidade de processamento com memórias incorporadas rápidas, oferecendo até 512 kbytes de memória flash e 64 kbytes de SRAM.Estes são combinados com uma ampla variedade de E/S e periféricos avançados que se conectam perfeitamente através de dois ônibus APB.
Este microcontrolador se destaca porque oferece três ADCs de 12 bits, quatro temporizadores de 16 bits de uso geral e dois temporizadores PWM.Além disso, apresenta uma rica coleção de interfaces de comunicação como I2C, SPI, I2S, SDIO, USB, CAN e MULTHA UTARTS, que atendem aos requisitos de aplicação padrão e avançados.
O dispositivo funciona com eficiência em uma ampla faixa de temperatura de -40 ° C a +105 ° C e opera com uma fonte de alimentação flexível entre 2,0 e 3,6 V. Ele também fornece vários modos de economia de energia, tornando-o adequado para projetos de baixa energia sem energia semCompromitante funcionalidade.
Esses recursos tornam o STM32F103RCT6 uma solução adaptável para diversas aplicações.Esteja você trabalhando em acionamentos de motor, dispositivos médicos ou periféricos de jogos, esse microcontrolador pode lidar com tudo.Também é um ajuste forte para automação industrial, sistemas GPS e eletrônicos de consumo, como alarmes, impressoras e sistemas HVAC.Sua versatilidade e desempenho robusto o diferenciam como uma opção confiável em vários campos.






Especificações técnicas, características, características e componentes com especificações comparáveis de stmicroeletrônica STM32F103RCT6.
| Tipo | Parâmetro |
| Status do ciclo de vida | Ativo (último atualizado: 7 meses atrás) |
| Time de entrega da fábrica | 10 semanas |
| Tipo de montagem | Montagem na superfície |
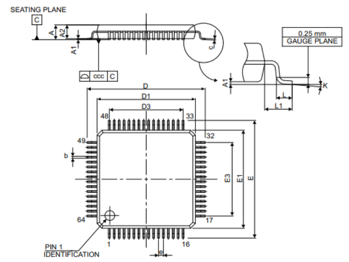
| Pacote / caso | 64-LQFP |
| Montagem na superfície | SIM |
| Número de pinos | 64 |
| Conversores de dados | A/D 16x12b;D/A 2x12b |
| Número de E/S. | 51 |
| Watchdog Timers | Sim |
| Temperatura operacional | -40 ° C ~ 85 ° C ta |
| Embalagem | Bandeja |
| Série | STM32F1 |
| Código JESD-609 | E4 |
| Status da peça | Ativo |
| Nível de sensibilidade à umidade (MSL) | 3 (168 horas) |
| Número de terminações | 64 |
| Rescisão | SMD/SMT |
| Acabamento terminal | Níquel/paládio/ouro (ni/pd/au) |
| Dissipação máxima de energia | 444MW |
| Posição terminal | Quad |
| Forma terminal | Asa de gaivota |
| Tensão de fornecimento | 3.3V |
| Tom de terminal | 0,5 mm |
| Freqüência | 72MHz |
| Número da peça base | STM32F103 |
| Contagem de pinos | 64 |
| Tensão de fornecimento-min (vsup) | 2V |
| Interface | Pode, i2c, i2s, irda, lin, sdio, spi, uart, USART, USB |
| Tamanho da memória | 256kb |
| Tipo de oscilador | Interno |
| Tamanho da RAM | 48k x 8 |
| Tensão - suprimento (VCC/VDD) | 2V ~ 3,6V |
| UPS/UCS/ICS periférico | Microcontrolador, RISC |
| Número de bits | 32 |
| Processador principal | ARM® Cortex®-M3 |
| Periféricos | DMA, controle motor PWM, PDR, POR, PVD, PWM, sensor temp, WDT |
| Tipo de memória do programa | CLARÃO |
| Tamanho do núcleo | 32 bits |
| Tamanho da memória do programa | 256kb 256k x 8 |
| Conectividade | CANBUS, I2C, IRDA, LINBUS, SPI, UART/USART, USB |
| Fornecimento de corrente-max | 70mA |
| Tamanho do bit | 32 |
| Tem adc | SIM |
| Canais DMA | SIM |
| Data Bus Largura | 32b |
| Canais PWM | SIM |
| Número de temporizadores/contadores | 8 |
| Densidade | 2 MB |
| Arquitetura central | BRAÇO |
| Número de canais ADC | 16 |
| Número de canais I2C | 2 |
| Número de canais SPI | 3 |
| Altura | 1,45 mm |
| Comprimento | 10mm |
| Largura | 10,2 mm |
| Alcance SVHC | Sem svhc |
| Endurecimento da radiação | Não |
| Status do ROHS | ROHS3 compatível |
| Chumbo livre | Chumbo livre |
O STM32F103RCT6 é alimentado por uma CPU Cortex-M3 do ARM de 32 bits que opera com uma frequência máxima de 72 MHz.Oferece processamento eficiente com desempenho de 1,25 DMIPS/MHz, garantindo uma operação suave e confiável.O núcleo suporta a divisão de multiplicação e hardware de um ciclo único, ideal para lidar rapidamente com cálculos complexos.
Este microcontrolador fornece soluções de memória flexíveis com 256 a 512 kbytes de memória flash para armazenamento de programas e até 64 kbytes de SRAM para manuseio de dados.Ele também suporta um controlador de memória estática com quatro opções de seleção de chips, permitindo a integração perfeita com vários tipos de memória, incluindo flash compacto, SRAM, PSRAM, NOR e NAND.Além disso, inclui uma interface paralela LCD compatível com os modos 8080 e 6800.
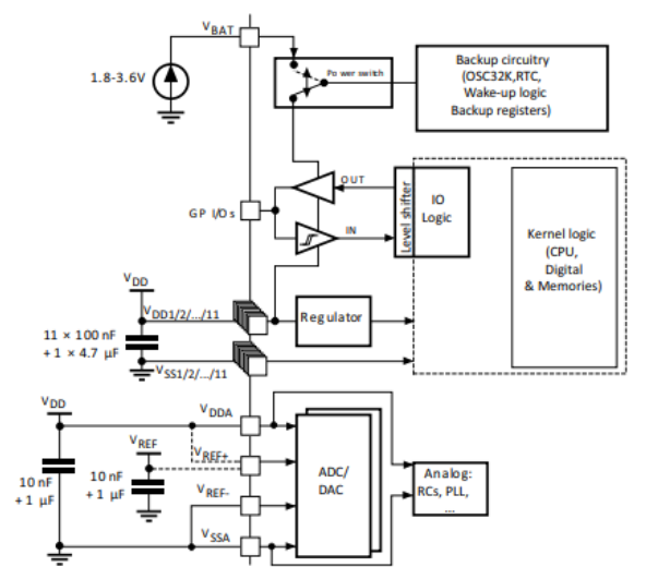
O STM32F103RCT6 garante energia confiável e gerenciamento de relógio.Ele opera com uma fonte de alimentação de 2,0 a 3,6 V e inclui recursos como redefinição de potência (POR), redefinição de despensa (PDR) e um detector de tensão programável (PVD).O dispositivo suporta uma variedade de osciladores, incluindo um oscilador de cristal de 4 a 16 MHz, um oscilador RC de 8 MHz de fábrica e um oscilador de 32 kHz para aplicações RTC, todas com opções de calibração embutidas.
Para aplicações com eficiência energética, este microcontrolador oferece vários modos de baixa potência, incluindo sono, parada e espera.Esses modos ajudam a reduzir o consumo de energia, mantendo a funcionalidade.Um suprimento VBAT garante que os registros de RTC e backup permaneçam operacionais, mesmo em condições de baixa potência.
O dispositivo inclui três conversores analógicos para digitais de 12 bits (ADCs) com uma taxa de conversão rápida de 1 µs, suportando até 21 canais de entrada.Esses ADCs podem lidar com uma ampla faixa de conversão de 0 a 3,6 V e oferecer recursos triplos de amostra e retenção.Um sensor de temperatura interno adiciona mais versatilidade para monitorar aplicativos.
Dois conversores digital-análogo de 12 bits (DACs) são incluídos, permitindo geração precisa de sinais analógicos.Esses DACs são adequados para aplicações que exigem saídas analógicas suaves e precisas.
Um controlador de acesso à memória direta de 12 canais (DMA) simplifica a transferência de dados entre periféricos como temporizadores, ADCs, DAC, SDIO, I2S, SPI, I2C e USARTS.Isso reduz a carga da CPU e melhora a eficiência geral.
O STM32F103RCT6 suporta a depuração avançada com as interfaces de Debug de fio Serial (SWD) e JTAG.Além disso, o Macrocell Trace Incorporado Cortex-M3 fornece recursos aprimorados de depuração para desenvolvimento e teste.
Este microcontrolador possui até 112 portas de E/S rápidas, com 51, 80 ou 112 E/S, dependendo da embalagem.Muitas dessas portas são 5 tolerantes em V, tornando-as adequadas para se conectar com componentes externos em uma variedade de aplicações.Cada E/S pode ser mapeada para vetores de interrupção externa, permitindo configurações flexíveis.

A Stmicroelectronics, fabricante do Microcontrolador STM32F103RCT6, é uma empresa líder global de semicondutores.Eles são especializados em fornecer uma ampla gama de soluções de microeletrônica, combinando experiência em design de silício e integração do sistema.Seus produtos são essenciais para várias aplicações, incluindo automação industrial, eletrônicos de consumo e sistemas automotivos.O STM32F103RCT6 exemplifica seu compromisso de fornecer unidades de microcontrolador de alta qualidade e versáteis que atendem às diversas necessidades da indústria.
As peças à direita têm especificações semelhantes às stmicroeletrônicas sTM32F103RCT6.
| Recurso | STM32F103RCT6 | MK20DX256VLH7 | STM32F105RCT6 | STM32F107RCT6 | STM32F105RCT7 |
| Fabricante | Stmicroelectronics | NXP USA Inc. | Stmicroelectronics | Stmicroelectronics | Stmicroelectronics |
| Pacote / caso | 64-LQFP | 64-LQFP | 64-LQFP | 64-LQFP | 64-LQFP |
| Número de pinos | 64 | 64 | - | 64 | 64 |
| Arquitetura central | BRAÇO | BRAÇO | - | BRAÇO | BRAÇO |
| Data Bus Largura | 32 b | 32 b | - | 32 b | 32 b |
| Número de E/S. | 51 | 51 | 40 | 51 | 51 |
| Interface | Pode, i2c, i2s, irda, lin, sdio, spi, uart, USART, USB |
Pode, Ethernet, i2c, i2s, irda, lin, spi, uart, userart, USB |
- |
Pode, i2c, i2s, irda, lin, spi, uart, usot, usb |
Pode, i2c, i2s, irda, lin, spi, uart, usot, usb |
| Tamanho da memória | 256 kb | 256 kb | - | 256 kb | 256 kb |
| Tensão de fornecimento | 3,3 v | 3,3 v | 3,3 v | 3,3 v | 3,3 v |
Por favor, envie uma consulta, responderemos imediatamente.
O STM32F103RCT6 está equipado com um núcleo de RISC de 32 bits de braço Cortex-M3 que opera com uma frequência de até 72 MHz.Isso permite o microcontrolador para lidar com tarefas com eficiência, tornando -o adequado para Aplicativos que requerem desempenho confiável e processamento rápido velocidades.
Este microcontrolador foi projetado para operar com uma faixa de fonte de alimentação de 2,0 a 3,6 V. Essa flexibilidade garante que possa se adaptar a vários poder requisitos, mantendo operação consistente em diferentes Aplicações.
O STM32F103RCT6 é versátil e pode ser usado em muitas aplicações, incluindo controle motor, dispositivos médicos, periféricos de jogos, GPS sistemas e automação industrial.Seus recursos e design também fazem isso Um bom ajuste para dispositivos de baixa potência e eletrônicos de consumo.
em 25/11/2024
em 25/11/2024
em 18/04/8000 147757
em 18/04/2000 111931
em 18/04/1600 111349
em 18/04/0400 83718
em 01/01/1970 79508
em 01/01/1970 66880
em 01/01/1970 63010
em 01/01/1970 62971
em 01/01/1970 54081
em 01/01/1970 52106