
Figura 1: regulador de tensão
• Comparador
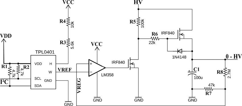
O comparador compara a tensão de saída com uma tensão de referência definida.Seu trabalho é garantir que a saída permaneça dentro de um intervalo desejado enviando sinais de controle que ajustam a tensão de acordo.Quando a saída desce do valor de referência, o comparador aciona ajustes para trazer a saída de volta à linha.

Figura 2: Circuito do regulador de tensão com comparador de tensão
• Fonte de tensão de referência
Esta é uma tensão altamente estável que atua como referência para comparação.A tensão de referência permanece constante, mesmo que haja alterações na tensão, temperatura ou carga de entrada.Isso é fornecido por uma referência de bandGAP e oferece estabilidade confiável em diferentes condições operacionais.

Figura 3: Fonte de tensão de referência
• amplificador de erro
O amplificador de erro amplia a diferença entre a tensão de referência e a tensão de saída.Este sinal amplificado é então usado para ajustar o mecanismo de controle, reduzindo a lacuna entre a saída real e a tensão alvo.Ele garante que a saída corresponda à tensão pretendida o mais próximo possível.

Figura 4: Regulador de tensão com amplificador de erro
• Rede de feedback
A rede de feedback consiste em resistores e, às vezes, capacitores, que enviam uma parte da tensão de saída de volta ao sistema para monitoramento.Esse loop de feedback é importante para definir a tensão de saída correta e estabilizar o regulador.A taxa de feedback, determinada pelos componentes da rede, controla quanto da saída é alimentada de volta ao amplificador ou comparador de erro.

Figura 5: Sinal de feedback no regulador de tensão
• Elemento de controle
O elemento de controle ajusta ativamente a tensão de saída.Nos reguladores lineares, este é um transistor que trabalha em seu estado ativo para regular a tensão.Nos reguladores de comutação, o elemento de controle atua como um interruptor, ativando e desativando a tensão de entrada para transferir energia através de componentes como indutores ou capacitores, suavize a saída.

Figura 6: Elemento de controle no regulador de tensão
• Regulação de carga
A regulação da carga é a capacidade do regulador de manter a tensão de saída estável à medida que a carga muda.Regulação de carga forte significa que a saída permanece constante, mesmo que a quantidade de corrente a carga desenhe flutuar.

Figura 7: Regulação de carga
• Regulação da linha
A regulação da linha mede o quão bem o regulador mantém uma saída estável quando a tensão de entrada varia.Um bom regulador de tensão mostra alterações mínimas de saída, mesmo quando há mudanças na tensão de entrada.

Figura 8: Regulação da linha
• Afundamento de calor
Para reguladores lineares que podem gerar calor dissipando o excesso de tensão, é necessário um dissipador de calor.Ajuda a dispersar o calor produzido pelo elemento de controle, como um transistor, mantendo o dispositivo em temperaturas operacionais seguras.

Figura 9: dissipador de calor
• Circuito de proteção
Muitos reguladores de tensão vêm com recursos de proteção embutidos, como sobrecorrente, desligamento térmico e proteção de curto-circuito.Essas salvaguardas impedem que o regulador e os dispositivos conectados sejam danificados, aumentando a segurança e a confiabilidade gerais.
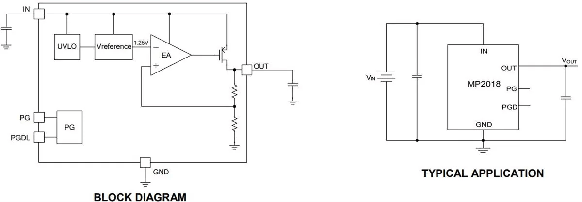
Os reguladores de tensão linear usam uma parte principal chamada elemento de passagem, geralmente um tipo de transistor como um transistor de junção bipolar (BJT) ou um MOSFET.Esta parte é controlada por um amplificador operacional.Para manter a tensão estável, o regulador compara constantemente a tensão de saída com uma tensão de referência interna fixa.Se os dois não forem os mesmos, o amplificador operacional altera o elemento Pass para corrigir a saída.Esse processo continua trabalhando para fazer a diferença entre as duas tensões o menor possível.
Como os reguladores lineares podem diminuir apenas a tensão, a saída sempre será menor que a tensão de entrada.Embora isso limite como eles podem ser usados, os reguladores lineares ainda são populares porque são simples e têm um bom desempenho.Eles são fáceis de projetar, confiáveis, econômicos e produzem muito pouca interferência eletromagnética (EMI), significa que há menos ruído e ondulação na saída.
Por exemplo, um regulador linear simples como o MP2018 precisa apenas de um capacitor de entrada e um capacitor de saída para funcionar corretamente.Esse pequeno número de peças torna o design fácil, confiável e acessível.

Figura 10: Regulador de tensão linear
Os reguladores de comutação são uma opção mais avançada em comparação com os reguladores lineares, mas seu design requer mais precisão e atenção aos detalhes.Ao contrário dos reguladores lineares, os reguladores de comutação dependem de componentes externos, ajuste cuidadoso do loop de controle e planejamento de layout atencioso.Esses reguladores vêm em três tipos principais: conversores afastados (buck), conversores intensificados (impulso) e uma combinação dos dois.Essa gama de opções os torna muito mais flexíveis do que os reguladores lineares.
Uma das vantagens da troca de reguladores é sua alta eficiência, superando geralmente 95%.Eles também se destacam no gerenciamento do calor e são capazes de lidar com correntes maiores, apoiando uma ampla variedade de tensões de entrada e saída.No entanto, o trade-off para esse desempenho é um aumento da complexidade.Para funcionar corretamente, a troca de reguladores precisa de componentes extras, como indutores, capacitores, transistores de efeito de campo (FETs) e resistores de feedback.
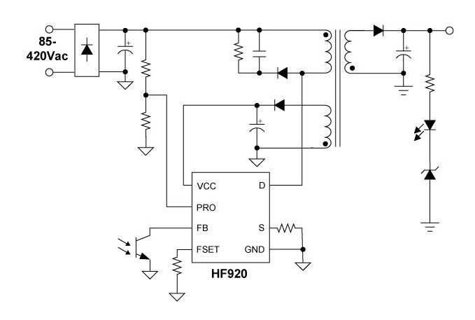
Um bom exemplo de regulador de comutação é o modelo HF920 que demonstra o forte desempenho e o gerenciamento de energia confiável que esses dispositivos oferecem.

Figura 11: regulador de tensão de comutação
Reguladores de Buck, também chamados de conversores de redução, são usados para reduzir uma tensão mais alta a uma tensão de saída mais baixa e mais utilizável.O processo começa com um transistor que liga e desliga em alta velocidade, cortando a tensão de entrada em rajadas curtas.Essas rajadas rápidas de tensão são passadas por um indutor que armazena energia temporariamente.À medida que a tensão continua, é ainda mais suavizada por um capacitor, resultando em uma tensão de saída mais baixa constante.Este método é eficiente, reduzindo a energia desperdiçada como calor.Os reguladores de Buck são bons em dispositivos como laptops, smartphones e outros eletrônicos portáteis.

Figura 12: Circuito de regulador do Buck
Impulsionador reguladores , muitas vezes referido como conversores intensificados, trabalhe para aumentar uma tensão de entrada baixa para uma tensão de saída mais alta.Aqui, um transistor carregando um indutor quando está ativo e liberando a energia armazenada quando desligar.Esta liberação controlada eleva o nível de tensão.Esses reguladores são úteis em situações em que a energia de entrada, como a de uma bateria, é muito baixa para as necessidades do dispositivo.À medida que as baterias se esgotam, o regulador de impulso garante que a tensão permaneça consistente, mantendo os dispositivos operacionais mesmo quando os níveis de energia caem.Isso os torna ideais para muitos eletrônicos movidos a bateria que exigem uma tensão constante, apesar do fornecimento de energia flutuante.

Figura 13: Circuito do regulador de impulso
Reguladores de Buck-Boost Combine as características dos conversores Buck e Boost, permitindo que eles aumentem ou diminuam a tensão de entrada, conforme necessário.Esses reguladores primeiro invertem a tensão de entrada e depois ajustam -a, intensificando -a para cima ou para baixo, dependendo da saída necessária.Essa capacidade de se adaptar às condições de mudança torna os reguladores de buck-boost ótimos em sistemas com tensões de entrada imprevisíveis ou instáveis, como em carros ou aplicações de energia renovável, como sistemas de energia solar.Ao fornecer uma saída estável, independentemente das flutuações de entrada, elas garantem que os dispositivos conectados tenham desempenho confiável em uma ampla gama de condições.

Figura 14: Circuito de regulador de buck-boost
O kit regulador de tensão de placa de ensaio é o ponto de entrada perfeito para iniciantes que procuram experiência prática com solda e design básico de circuito.Você não apenas aprenderá os conceitos principais de eletrônicos, mas, no final deste projeto, você terá criado um dispositivo totalmente funcional, capaz de fornecer uma saída constante de 5VDC para pequenos projetos eletrônicos.
Este kit inclui tudo o que você precisa para montar um regulador de tensão confiável:
- Placa de circuito impresso (PCB)
- DC Power Jack
- capacitores e resistor
- LED de status de energia
- Cabeçalhos de pino
- Manual de instrução abrangente
As ferramentas necessárias para este projeto são:
- Ferro de solda e solda
- cortadores de arame
- Fonte de alimentação (como um adaptador de parede de 6 a 18V)
O processo de montagem é dividido passo a passo para ajudá-lo a entender a operação de um regulador de tensão à medida que avança.
Etapa 1: Instalando o resistor e o capacitor
Comece pegando o resistor e dobrando seus leads para se encaixar no slot R1.Insira -o no local designado no tabuleiro e solde as pistas com segurança pelas costas.Depois de soldado, corte qualquer fio extra que sai.Em seguida, pegue o capacitor de 0,1µF e siga o mesmo processo para o slot c2.Não há necessidade de se preocupar com o que eles estão enfrentando, esses componentes podem ser colocados em qualquer direção, porque não são polarizados.

Figura 15: Instalando o resistor e o capacitor
Etapa 2: Configurando o regulador de tensão e o conector do barril
Coloque o regulador de tensão no slot V-REG, alinhe a guia com a linha indicada na placa.A correção dessa orientação é importante, se instalado para trás, o regulador não funcionará e poderá danificar o circuito.O papel do regulador é manter a tensão estável, mesmo que a entrada flutue, garantindo que a energia fornecida no seu circuito permaneça estável.Depois de soldar as pistas, apare o fio extra.Agora, vá para o conector do barril, insira -o no slot b1 e solde -o no lugar.Isso servirá como a principal conexão de energia para o seu projeto.

Figura 16: Configurando o regulador de tensão e o conector do barril
Etapa 3: Colocando o capacitor e o LED de energia
Insira o capacitor de 10 µF no slot c1, certificando -se de que o chumbo mais longo entre na almofada (+).Verifique duas vezes se a faixa no capacitor fica ao lado da etiqueta PWR para obter uma orientação adequada.Posteriormente, instale o LED em seu slot, alinhando o entalhe com a linha correspondente no símbolo da placa para garantir que ela seja colocada corretamente.

Figura 17: Colocando o capacitor e o LED de energia
Etapa 4: Instalando o interruptor e os pinos da placa de pão
Coloque o interruptor de energia no slot PWR e solda -o com segurança.Quando se trata dos pinos de placa de ensaio, eles podem ser complicados de gerenciar, porque precisam ser soldados por baixo.Para mantê -los alinhados, você pode mantê -los estáveis à mão enquanto solde ou usa uma placa de ensaio para apoiá -los durante o processo.

Figura 18: Instalando o interruptor e os pinos da placa de pão
Etapa 5: Configurando trilhos de energia
Para garantir que o regulador de tensão funcione corretamente, você precisa configurar os trilhos de energia.Escolha o lado da placa de ensaio que você deseja usar.Vamos com a esquerda para esta configuração.Combine as almofadas na placa com os trilhos '+' e '-' na placa de ensaio.Quando tudo estiver alinhado, solda as almofadas de meia-lua para travar a conexão no lugar.Se você precisar reverter a polaridade de potência, poderá usar o número da peça SWT7 em almofadas específicas, embora isso geralmente não seja aconselhável.

Figura 19: Configurando trilhos de energia
Etapa 6: ligando a placa
Use uma fonte de energia CC de 2,1 mm que forneça entre 6 e 18 volts para alimentar a placa.Se a tensão de entrada ultrapassar 12 volts, o regulador poderá ficar quente, mas isso é normal e não é motivo de preocupação.Se você não estiver usando uma placa de ensaio, pode usar as almofadas de solda "+ -" localizadas perto do conector do barril para desenhar 5V de energia regulamentada.

Figura 20: kit regulador de tensão de placa de ensaio
Um regulador de tensão é como um sistema de controle para a energia do seu projeto.Ele garante que seu projeto obtenha a quantidade certa de energia.
Imagine que sua fonte de energia fornece mais tensão do que as necessidades do seu projeto.UM regulador linear é um dispositivo simples que reduz a tensão para um nível seguro para o seu projeto.É fácil de usar e funciona bem se a diferença entre a tensão que você tem e a tensão necessária não for muito grande.
Mas os reguladores lineares podem desperdiçar energia, quando há uma grande diferença entre a tensão de entrada e saída.Essa energia desperdiçada se transforma em calor e se torna um problema para o seu projeto.
Se o seu regulador linear está ficando muito quente, significa que está desperdiçando muita energia.Nesse caso, você pode querer usar um Regulador de comutação de buck.Esse tipo de regulador é mais eficiente e não desperdiça tanta energia.Reduz a tensão, ligando e desligando a energia muito rápida para criar uma tensão menor média.
Se o seu projeto precisar de mais tensão do que sua fonte de energia pode fornecer, um Aumente o regulador de comutação pode ajudar.Aumenta a tensão da sua fonte de energia para fornecer ao seu projeto a energia extra necessária.
Às vezes, sua fonte de energia pode não ser estável, dando muita ou pouca tensão. Um regulador de troca de buck-boost pode aumentar e diminuir a tensão conforme necessário, certificando -se de que seu projeto sempre obtenha a quantidade certa de energia.
Para projetos que precisam de energia muito estável, você pode combinar um regulador de troca de um regulador linear.O regulador de comutação lida com grandes mudanças na tensão, enquanto o regulador linear garante que a energia seja suave e constante.
Portanto, o regulador de tensão correto depende de quanto a tensão da sua fonte de energia difere do que seu projeto precisa e de quão estável e limpo a energia deve ser.Cada tipo tem seus próprios pontos fortes; portanto, escolha o que melhor se encaixa no seu projeto.
O estudo dos reguladores de tensão abrange uma parte importante da engenharia elétrica que combina uso e teoria práticos.O artigo explica componentes como amplificadores de erro e dissipadores de calor, bem como as diferenças entre os reguladores lineares e de comutação, dando uma sólida compreensão de como esses dispositivos controlam o poder.Ele também inclui um guia passo a passo sobre a construção de um regulador de tensão em uma placa de ensaio, o que ajuda a tornar o processo mais claro e oferece aos leitores experiência prática para apoiar os conceitos.À medida que os projetos eletrônicos ficam mais complicados e as necessidades de energia mudam, saber como a regulação da tensão funciona se torna muito importante.Este artigo atua como uma ferramenta de ensino e um guia prático, ajudando designers e entusiastas a escolher e a usar os melhores reguladores de tensão para seus projetos, garantindo que seus eletrônicos durem mais e funcionem bem.
Um regulador de tensão é importante quando a tensão estável é necessária para que os dispositivos eletrônicos funcionem corretamente.Protege contra danos causados por mudanças repentinas de tensão, o que pode acontecer devido a mudanças na demanda de energia ou em problemas de oferta.É usado em coisas como fontes de alimentação de computador, equipamentos de telecomunicações e outros dispositivos sensíveis a alterações de tensão.
Sim, o AVR (regulador de tensão automática) é um tipo de regulador de tensão.Ele ajusta automaticamente o nível de tensão para garantir que uma tensão constante e apropriada seja entregue ao equipamento, independentemente das alterações na tensão de carga ou entrada.Isso ajuda a prevenir danos e melhorar a eficiência em dispositivos elétricos.
Um regulador de tensão CA controla a tensão da potência de corrente alternada (AC) para fornecer uma tensão de saída estável aos dispositivos conectados.Ele compensa as variações nas condições de tensão e carga de entrada, garantindo a entrega de uma saída CA constante, boa para a operação confiável de dispositivos movidos a CA.
Não, um inversor não é um regulador de tensão.Um inversor foi projetado para converter a corrente direta (DC) em corrente alternada (CA).Embora alguns inversores tenham recursos internos para estabilizar a tensão de saída, sua principal função é a conversão do tipo de corrente, não regulando a tensão.
Veja como testar um regulador de tensão:
Configure o multímetro: defina seu multímetro para medir a tensão.
Conecte o multímetro: conecte as sondas aos terminais de saída do regulador.
Verifique a tensão: ligue o sistema e verifique a leitura.Ele deve corresponder à saída esperada do regulador.
Opcional: teste com carga: altere a carga e veja se a saída permanece estável, o que mostra que o regulador está funcionando corretamente.
Um controlador de tensão ajusta a tensão de saída com base na entrada do usuário, como alterar o brilho da luz ou a velocidade do motor.Um regulador de tensão mantém a tensão estável, mesmo que a carga ou as alterações de entrada.Os controladores alteram a tensão conforme necessário, enquanto os reguladores garantem que ela permaneça constante.
Por favor, envie uma consulta, responderemos imediatamente.
em 19/08/2024
em 16/08/2024
em 18/04/8000 147757
em 18/04/2000 111934
em 18/04/1600 111349
em 18/04/0400 83719
em 01/01/1970 79508
em 01/01/1970 66895
em 01/01/1970 63010
em 01/01/1970 63000
em 01/01/1970 54081
em 01/01/1970 52116