
O XTR111AIDGQR é um conversor de tensão para corrente de precisão projetado para sinais analógicos padrão de 0MA a 20MA ou 4MA a 20mA de fontes de até 36mA.A razão entre a tensão de entrada e a corrente de saída é definida por um único resistor, RSET.Além disso, o circuito pode ser modificado no modo de saída de tensão.O XTR111AIDGQR não apenas possui baixo consumo de energia, mas também possui recursos de processamento de alta velocidade, para que possa atender a vários requisitos de consumo de energia e velocidade.Como um chip dedicado, possui muitas funções e recursos, como um amplificador de ganho embutido, conversor analógico-digital e processador de dados, que permite que o XTR111AIDGQR atenda às diversas necessidades de diferentes usuários.O XTR111AIDGQR também suporta várias interfaces de comunicação, como SPI e I2C, que permitem que os usuários se conectem facilmente e se comuniquem com outros sistemas.Este chip é amplamente utilizado em vários processadores de sinal analógico, como sensores de luz, sensores de pressão e sensores de temperatura.Sua função ADC/DAC de alta precisão permite que os usuários adquiram e processem sinais analógicos com mais precisão, o que aumenta ainda mais o desempenho e a estabilidade do sistema.
Alternativas e equivalentes:
• XTR111AIDGQRG4

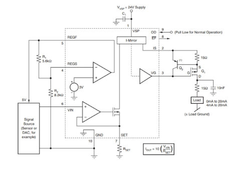
Pino 1 (VSP): suprimento positivo
Pino 2 (IS): conexão de origem
Pino 3 (VG): Driver do portão
Pino 4 (Regs): sentido do regulador
Pino 5 (Regf): Força do Regulador
Pino 6 (VIN): tensão de entrada
Pino 7 (conjunto): Conjunto de transcondutância
Pino 8 (ef '): sinalizador de erro (ativo baixo)
Pino 9 (OD): Desativar a saída (alta ativa)
Pino 10 (GND): suprimento negativo
O XTR111AIDGQR não fornece limite de corrente interno para o caso de quando o FET externo é forçado a baixa impedância.A fonte de corrente interna controla a corrente, mas uma alta corrente é para o GND força um grampo interno de tensão entre o VSP e é ativado.Isso resulta em um caminho de baixa resistência e a corrente é limitada apenas pela impedância da carga e pela capacidade atual do FET externo.Uma alta corrente pode destruir o IC.Com o loop atual interrompido (a carga desconectada), o FET externo está totalmente ligado com a tensão de porta grande para a origem armazenada na capacitância do portão.No momento, o loop é fechado (a corrente de carga conectada) flui na carga.Mas, nos primeiros micro-segundos, o MOSFET ainda está ligado e a corrente destrutiva pode fluir, dependendo da impedância da carga.
Recomenda -se um limite de corrente externo para proteger o XTR111AIDGQR dessa condição.A figura (a) mostra um exemplo de um circuito de limite de corrente.A corrente deve ser limitada a 50mA.O resistor de 15Ω (R6) limita a corrente a aproximadamente 37mA (33mA quando quente).O transistor PNP deve permitir um pico de corrente de várias centenas de ma.Um exemplo de dispositivo é o (KST) 2907. A dissipação de energia não é normalmente crítica porque a duração da corrente de pico é de apenas alguns micro-segundos.No entanto, observe a corrente de vazamento através do transistor é para VG.A adição desse transistor limitante atual e R6 ainda requer tempo para descarregar o portão do MOSFET externo.R7 e C3 são adicionados por esse motivo, bem como para limitar a inclinação dos pulsos de distorção externos.A proteção adicional da EMI e da tensão excessiva pode ser necessária de acordo com o aplicativo.
A figura (b) é um circuito de limitador de corrente universal e básico, usando transistores PNP e NPN que podem ser conectados na fonte (é S) ou na saída de drenagem (em série com o caminho atual).Este circuito não contribui para as correntes de vazamento.Considere adicionar um filtro de saída como R7 e C3 neste circuito de limitadores.

Algumas das principais vantagens técnicas do XTR111AIDGQR estão listadas abaixo:
Consumo de baixa potência: XTR111AIDGQR concentra -se no controle do consumo de energia.Seu design de baixa potência permite que o dispositivo mantenha o baixo consumo de energia durante longos períodos de operação, ajudando a prolongar a vida útil do dispositivo e reduzir os custos operacionais.
Alta linearidade: o XTR111AIDGQR possui uma alta linearidade e pode medir com precisão a corrente de entrada e emitir o sinal de tensão correspondente.Isso permite uma boa relação linear entre o sinal de saída e o sinal de entrada, evitando distorção ou aberração do sinal e melhorando a precisão dos dados.
Faixa de tensão de entrada ampla: o XTR111AIDGQR suporta uma ampla gama de tensões de entrada de 4,75V a 36V, um recurso que permite que ele se adapte a uma variedade de cenários de aplicação sem a necessidade de ajustar ou alterar frequentemente a faixa de tensão de entrada, melhorando bastante o grandeversatilidade e conveniência do dispositivo.
Forte capacidade anti-interferência: o módulo tem uma forte capacidade anti-interferência e pode operar de forma estável no ambiente eletromagnético complexo.Seja ruído elétrico ou outros sinais de interferência, o XTR111AIDGQR pode ser efetivamente suprimido para garantir a estabilidade e a confiabilidade do sinal de saída.
Circuito de amostragem de corrente embutido: o módulo possui um circuito de amostragem de corrente embutido, que pode medir diretamente o sinal de corrente sem resistores externos.Isso não apenas simplifica o design do circuito e reduz o uso de componentes externos, mas também melhora a precisão e a estabilidade da medição.
Medição de alta precisão: o módulo adota os amplificadores de alta precisão e os circuitos de amostragem de corrente de precisão, que podem fornecer resultados precisos de medição de corrente.Seja uma pequena mudança de corrente ou uma grande flutuação de corrente, o XTR111AIDGQR pode capturar e converter com precisão para garantir a confiabilidade dos dados.
Programabilidade poderosa: XTR111AIDGQR tem uma forte programação, os usuários podem ser configurados com flexibilidade de acordo com necessidades específicas.Seja o intervalo de entrada ou saída, o modo de saída atual ou outros parâmetros, ele pode ser programado para definir e ajustar para atender às necessidades de diferentes aplicativos.

O princípio operacional do XTR111AIDGQR é baseado principalmente em seu design como um conversor de tensão para corrente de precisão.A função principal deste dispositivo é converter o sinal de tensão de entrada no sinal de corrente correspondente ou também pode emitir um sinal de tensão de acordo com os requisitos de configuração.Ao trabalhar, o XTR111AIDGQR recebe primeiro a tensão ou o sinal de corrente a ser convertido através de seu terminal de entrada (como VIN ou IS).Esses sinais são então processados por amplificadores de precisão op e circuitos de amostragem de corrente dentro do dispositivo.O amplificador operacional de alta precisão garante amplificação e processamento precisos do sinal de entrada, enquanto o circuito de amostragem de corrente de precisão pode medir diretamente o sinal de corrente sem a necessidade de resistores externos, alcançando assim a medição de alta precisão.O XTR111AIDGQR define a razão entre a tensão de entrada e a corrente de saída através do resistor externo RSET conectado ao pino de ajuste.Esse índice determina como o dispositivo converte sinais de entrada em sinais de saída, permitindo que o XTR111AIDGQR se adapte a diferentes necessidades de aplicativos e forneça recursos flexíveis de conversão de sinal.
O XTR111AIDGQR é um poderoso sensor de loop atual adequado para vários cenários de aplicação que requerem medição atual.Suas principais áreas de aplicação são as seguintes:
Com seus recursos precisos de medição de corrente, o XTR111AIDGQR é capaz de capturar com precisão a corrente de carregamento e descarga na bateria em tempo real.Sua ampla gama de suporte de tensão de entrada permite que ele se adapte às tensões de trabalho de diferentes baterias sem a necessidade de ajustar ou alterar frequentemente a faixa de tensão de entrada, melhorando bastante a versatilidade e a conveniência do dispositivo.
O motorista do motor é o componente principal do controle do motor.É responsável pela conversão da energia elétrica fornecida pela fonte de alimentação na energia mecânica exigida pelo motor.Nesse processo, o monitoramento preciso dos sinais atuais é crucial.XTR111AIDGQR pode medir o sinal de corrente no driver do motor em tempo real.Seja a mudança atual durante a partida, a corrida ou a frenagem, ela pode ser capturada com precisão.Isso permite que o sistema de controle compreenda o status de funcionamento do motor em tempo real, como condições de carga, eficiência operacional e possíveis falhas.
Ao combinar o XTR111AIDGQR com outros sensores ou dispositivos de medição, um sistema completo de medição e monitoramento de energia pode ser construído.Por exemplo, ele pode cooperar com equipamentos como medidores de energia elétrica e medidores de fatores de potência para realizar o monitoramento em tempo real dos principais parâmetros, como consumo de energia e fator de potência no sistema de energia.Isso ajuda o departamento de gerenciamento de energia a entender o status operacional do sistema de energia, descobrir e resolver problemas em potencial em tempo hábil e melhorar a eficiência operacional e a estabilidade do sistema de energia.
XTR111AIDGQR pode ser usado no campo do gerenciamento de energia.Através dos dados de monitoramento do XTR111AIDGQR, podemos controlar e gerenciar o sistema de energia com mais precisão.Por exemplo, quando a corrente da fonte de alimentação excede um limite definido, o sistema de controle pode ajustar automaticamente a saída da fonte de alimentação para evitar problemas como sobrecargas ou curtos -circuitos.Ao mesmo tempo, também podemos prever as alterações de carga do sistema de energia analisando a tendência de mudança da corrente, para fazer ajustes correspondentes com antecedência.
XTR111AIDGQR pode ser usado para monitoramento e controle atuais em equipamentos de automação industrial.Em sistemas de controle industrial, como PLC e DCS, este dispositivo exibe excelentes recursos de medição de corrente.Como unidades de controle principal da automação industrial, o PLC e o DCS são responsáveis por receber sinais de sensores e controlar com precisão o processo de produção.Nesses sistemas, os dados atuais são um parâmetro -chave que reflete o status do equipamento.O XTR111AIDGQR pode fornecer dados atuais precisos em tempo real, ajudando o PLC e o DCS a monitorar e controlar efetivamente o equipamento de automação.Depois que a corrente do equipamento é anormal, o sistema de controle pode responder rapidamente para ajustar o status do equipamento ou acionar o mecanismo de proteção para garantir a segurança do equipamento e a produção suave.
Podemos tomar as seguintes medidas:
Inspeção e manutenção regulares: precisamos inspecionar e manter regularmente o XTR111AIDGQR, incluindo a verificação da fonte de alimentação, aterramento, circuitos periféricos, etc., para garantir que todos os parâmetros sejam normais.Se alguma anormalidade for encontrada, devemos lidar com isso a tempo de evitar mau funcionamento.
Siga os procedimentos operacionais corretos: Ao operar o XTR111AIDGQR, devemos seguir os procedimentos e precauções corretos de operação para evitar mau funcionamento causados por inposição ou uso inadequado.
Ambiente de trabalho adequado: precisamos garantir que o XTR111AIDGQR opere dentro da faixa de temperatura operacional recomendada, que é de -40 ° C a +125 ° C.Além disso, devemos evitar o uso de XTR111AIDGQR em ambientes agressivos, como alta temperatura, alta umidade e pó de alta altura, para reduzir o risco de falha.
Use componentes qualificados: ao criar circuitos relacionados ao XTR111AIDGQR, devemos usar componentes qualificados e evitar o uso de componentes inferiores ou danificados.Além disso, também devemos prestar atenção à correspondência e compatibilidade dos componentes para garantir a estabilidade e a confiabilidade do circuito.
Fonte de alimentação correta e aterramento: Fornecemos uma fonte de alimentação estável e adequada para XTR111AIDGQR e garantimos um bom fundamento.A fonte de alimentação instável ou o aterramento ruim podem fazer com que o chip funcione de forma anormal, levando ao mau funcionamento.
Proteção do sinal de entrada: devemos garantir que a entrada do sinal para o XTR111AIDGQR esteja dentro do intervalo especificado para evitar entradas anormais, como sobretensão e sobrecorrente.Podemos considerar a adição de circuitos de proteção na extremidade de entrada, como resistores de limitação de corrente, capacitores de filtro etc., para reduzir o impacto do sinal de entrada no chip.
O XTR111AIDGQR é comumente usado em várias aplicações industriais e de instrumentação, como controle de processos, sistemas de aquisição de dados e interface do sensor.
Você pode substituir o XTR111AIDGQR pelo XTR111AIDGQRG4, XTR111AIDGQT ou XTR111AIDGQTG4.
Sim, o XTR111AIDGQR normalmente inclui recursos como proteção térmica de desligamento e proteção de sobrecorrente para proteger o dispositivo e o circuito conectado contra danos devido à temperatura ou corrente excessiva.
Por favor, envie uma consulta, responderemos imediatamente.
em 28/08/2024
em 28/08/2024
em 17/04/8000 147712
em 17/04/2000 111687
em 17/04/1600 111315
em 17/04/0400 83585
em 01/01/1970 79235
em 01/01/1970 66754
em 01/01/1970 62929
em 01/01/1970 62803
em 01/01/1970 54024
em 01/01/1970 51954