
O AT89S52-24PU O microcontrolador é um dispositivo altamente flexível que integra uma CPU de 8 bits com memória flash programável em um único chip.Ao aproveitar a tecnologia avançada de memória não volátil da Atmel, este microcontrolador mantém a compatibilidade com o estimado conjunto de instruções 80C51.Seu flash reprogramável no chip atende às diversas necessidades de vários sistemas de controle incorporados de uma maneira eficiente e econômica.O microcontrolador possui 8k de flash e 256 bytes de RAM, fornecendo ampla capacidade de programação complexa e atendimento a aplicativos que exigem processamento de dados complexos.A inclusão de 32 linhas de E/S de uso geral oferece a versatilidade para conectar uma ampla gama de periféricos.
Com três temporizadores/contadores de 16 bits, o AT89S52-24PU suporta funções precisas baseadas no tempo, que são inestimáveis para as configurações de processamento e controle de dados.Os ponteiros de dados duplos aprimoram a eficiência do manuseio de dados, apoiando efetivamente os cenários de transferência de dados rápidos.O cronômetro de Watchdog adiciona uma camada de confiabilidade, redefinindo o sistema durante as irregularidades do software, um recurso estimado pelos setores que prioriza a integridade do sistema de longo prazo.A capacidade do microcontrolador de operação estática em várias frequências ajuda a equilibrar o desempenho com o consumo de energia.A disponibilidade de modos de economia de energia, incluindo inativa e despensa, ressalta sua adequação para aplicações operadas por bateria, garantindo a retenção de conteúdo de memória durante as fases de desligamento.Esses recursos abordam as preocupações com a eficiência energética, como evidenciado por sua adoção em dispositivos portáteis e operados remotamente.

|
Pino não |
Nome do pino |
Descrição |
|
1-8 |
Porta 1 |
A interface 1 tem flexões internas e é um de 8 bits
Porta de E/S bidirecional.Quatro entradas TTL podem ser afundadas/fonte na porta 1
Buffers de saída.Quando 1s são escritos para os pinos da porta 1, os pull-ups internos
Puxe -os altos, permitindo que sejam usados como entradas.Por causa do interno
pull-ups, pinos da porta 1 que são pressionados externamente baixos serão originários de corrente
(IIL) como entradas.Além disso, como mostrado na tabela, P1.0 e P1.1 podem ser definidos
para ser a entrada de contagem externa do temporizador/contador 2 (p1.0/t2) e o
Timer/contador 2 entrada de gatilho (p1.1/t2ex), respectivamente.Durante o flash
Programação e verificação, a porta 1 também recebe o endereço de ordem baixa
bytes. |
|
9 |
RST |
A entrada deve ser redefinida.Enquanto o oscilador é
Funcionamento, um alto neste pino para dois ciclos de máquina redefine o dispositivo.
Depois que o cão de vigilância está programado, este alfinete é alto para 98 oscilador
períodos.Esse recurso pode ser desativado usando o bit de interrupção no SFR AUXR
(Endereço 8eh).A capacidade de reiniciação alta é ativada por padrão no bit
Disrto. |
|
10-17 |
Porta 3 |
A porta 3 é uma E/S bidirecional de pull-up de 8 bits interna
porta.Quatro entradas TTL podem ser afundadas ou obtidas usando os buffers de saída da porta 3.
Quando 1s são escritos para os pinos da porta 3, os pull-ups internos os puxam alto,
permitindo que eles sejam usados como entradas.Por causa dos pull-ups, porta 3 pinos que
são puxados externamente a baixa, a corrente será fornecida (IIL) como entradas.Para flash
Programação e verificação, a porta 3 recebe alguns sinais de controle.Como declarado
No gráfico abaixo, a porta 3 também suporta as funções de numerosas AT89S52
Recursos especiais. |
|
18 |
XTAL2 |
Saída do amplificador de oscilador inversor. |
|
19 |
XTAL1 |
Entrada para o amplificador inversor do oscilador e entrada para
o circuito operacional interno do relógio. |
|
20 |
Gnd |
Chão. |
|
21-28 |
Porta 2 |
A porta 2 é uma E/S bidirecional de pull-up interna de 8 bits
porta.Quatro entradas TTL podem ser afundadas/fonte nos buffers de saída da porta 2.Quando
1s são escritos para os pinos da porta 2, os pull-ups internos os puxam alto, permitindo
eles para serem usados como entradas.Por causa dos pull-ups internos, a porta 2 pinos que
são pressionados externamente, a baixa será a corrente (IIL) como entrada.Durante as buscas
Da memória externa do programa e acessos à memória de dados externos que usam
Endereços de 16 bits (movx @ dptr), a porta 2 emite o byte de endereço de alta ordem.
Ao transmitir 1s, a porta 2 usa poderosos flexões internas neste
aplicativo.A porta 2 emite o conteúdo do registro de função especial P2
Durante o endereço de 8 bits, acessos à memória de dados externos (movx @ ri).Durante
Programação e verificação flash, a porta 2 também obtém a ordem alta
Endereço bits e vários sinais de controle. |
|
29 |
PSEN |
O estroboscópio de leitura para a memória do programa externo é chamado
Armazenamento de Programa Ativar (PSEN).PSEN é ativado duas vezes cada ciclo da máquina quando
O AT89S52 está executando o código da memória externa do programa, com dois PSEN
Ativações ignoradas durante cada acesso à memória de dados externos. |
|
30 |
Cerveja/prog |
A trava de endereço Ativar (ALE) Pulso de saída é usado para
trava o byte baixo do endereço durante acessos de memória externa.Durante
Programação flash, este pino também serve como a entrada de pulso do programa (Prog).
Ale é liberada a uma taxa constante de 1/6 da frequência do oscilador no normal
operação e pode ser usada para tempo ou clock externo.No entanto, durante
Cada acesso à memória de dados externos, um pulso de cerveja é ignorado.Bit 0
da localização SFR 8eh a 0 desabilita o funcionamento da cerveja, se desejado.Ale está apenas ativa
Quando o bit é definido através de uma instrução MOVX ou MOVC.Caso contrário, o pino é
levantado alto, mas fraco.Se o microcontrolador estiver no modo de execução externo,
Definir o bit de ALE não tem efeito. |
|
31 |
EA/VPP |
O acesso externo está ativado.Para ativar o dispositivo
buscar código de regiões externas de memória do programa a partir de 0000h e terminar
No FFFFH, o EA deve estar conectado ao GND.Se o bit de bloqueio 1 estiver codificado, no entanto, ea
será preso internamente em redefinição.Para execuções internas do programa, EA
deve estar ligado ao VCC.Durante a programação flash, este pino adicionalmente
Recebe a programação de 12 volts Habilitar a tensão (VPP). |
|
32-39 |
Porta 0 |
A interface 0 é uma porta de E/S de dreno aberto de 8 bits de 8 bits.
Cada pino pode afundar oito entradas TTL como uma porta de saída.Os pinos na porta 0 podem
ser usado como entradas de alta impedância quando 1s forem gravados para eles.Durante os acessos
Para o programa externo e a memória de dados, a porta 0 também pode ser definida como o
Endereço de ordem baixa multiplexada/barramento de dados.P0 apresenta flexões internas neste
modo.Durante a programação flash, a porta 0 também recebe os bytes e saídas de código
eles durante a verificação do programa.Durante a verificação do programa, flexões externas
são necessários. |
|
40 |
VCC |
Tensão de fornecimento. |

AT89S52-24PU Símbolo

AT89S52-24PU PESTÃO

Modelo CAD AT89S52-24PU
• Conformidade padrão MCS®-51: Totalmente compatível com o padrão MCS®-51, garantindo desempenho robusto e confiável.
• 8K ISP Flash Memory: armazena grandes programas.Suporta até 10.000 ciclos de gravação/apagar, ideais para aplicações de longo prazo.
• Vendas de tensão de operação (4V -5.5V): adapta -se a vários ambientes de fonte de alimentação.
• Operação em alta velocidade: lida com condições estáticas de até 33 MHz, equilibrando a eficiência energética com as necessidades de desempenho.
• Segurança aprimorada: Recursos de bloqueio de memória protegem a propriedade intelectual.Impede o acesso ou modificações não autorizadas.
• Funções flexíveis de E/S e timer: fácil integração com sensores e dispositivos.Controle preciso para aplicações de tempo que requerem tempo preciso.
• Ponteiros de dados duplos: aumenta a eficiência em tarefas pesadas de dados, como processamento de sinais e comunicação.Simplifica o manuseio do fluxo de dados.
• Modos de economia de energia: os modos ociosos e desligados reduzem o consumo de energia.Otimizado para dispositivos portáteis e projetos sustentáveis.
|
Tipo |
Parâmetro |
|
Time de entrega da fábrica |
7 semanas |
|
Montar |
Através do buraco |
|
Pacote / caso |
40-DIP (0,600, 15,24mm) |
|
Número de E/S. |
32 |
|
Temperatura operacional |
-40 ° C ~ 85 ° C ta |
|
Série |
89S |
|
Código JESD-609 |
E3 |
|
Status da peça |
Ativo |
|
Número de terminações |
40 |
|
Tensão de fornecimento |
5V |
|
Freqüência |
33MHz |
|
Tensão de fornecimento operacional |
5V |
|
Interface |
Uart |
|
Placar de contato |
Estanho |
|
Tipo de montagem |
Através do buraco |
|
Número de pinos |
40 |
|
Watchdog Timers |
Sim |
|
Embalagem |
Tubo |
|
Publicado |
1997 |
|
Código PBFree |
sim |
|
Nível de sensibilidade à umidade (MSL) |
1 (ilimitado) |
|
Posição terminal |
DUAL |
|
Tom de terminal |
2,54 mm |
|
Número da peça base |
AT89S52 |
|
Fontes de alimentação |
5V |
|
Tamanho da memória |
8kb |
|
Velocidade |
24 MHz |
|
Tensão - suprimento (VCC/VDD) |
4V ~ 5,5V |
|
Número de bits |
8 |
|
Periféricos |
Wdt |
|
Tamanho do núcleo |
8 bits |
|
Conectividade |
Uart/USART |
|
Tempo de acesso |
24 µs |
|
Canais DMA |
NÃO |
|
Canais PWM |
NÃO |
|
Número de temporizadores/contadores |
3 |
|
Número de canais UART |
1 |
|
Comprimento |
52,58mm |
|
Alcance SVHC |
Sem svhc |
|
Status do ROHS |
ROHS3 compatível |
|
Tipo de oscilador |
Interno |
|
Tamanho da RAM |
256 x 8 |
|
UPS/UCS/ICS periférico |
Microcontrolador |
|
Processador principal |
8051 |
|
Tipo de memória do programa |
CLARÃO |
|
Tamanho da memória do programa |
8kb 8k x 8 |
|
Tamanho do bit |
8 |
|
Tem adc |
NÃO |
|
Data Bus Largura |
8b |
|
Canais DAC |
NÃO |
|
Endereço de largura do barramento |
8b |
|
Altura |
4.826mm |
|
Largura |
13,97mm |
|
Endurecimento da radiação |
NÃO |
|
Chumbo livre |
Chumbo livre |
Os três componentes listados à direita são semelhantes em especificações aos da tecnologia de microchips AT89S52-24PU.
|
Número da peça |
Fabricante |
Pacote / caso |
Número de pinos |
Data Bus Largura |
Número de E/S. |
Interface |
Tamanho da memória |
Tensão de fornecimento |
Periféricos |
|
AT89S52-24PU |
Microchip Technology |
40-DIP (0,600, 15,24mm) |
40 |
8 b |
32 |
Uart |
8 kb |
5 v |
Wdt |
|
AT89C55WD-24PU |
Microchip Technology |
40-DIP (0,600, 15,24mm) |
40 |
8 b |
32 |
Spi, Uart, USART |
32 kb |
5 v |
Wdt |
|
AT89S51-24PU |
Microchip Technology |
40-DIP (0,600, 15,24mm) |
40 |
8 b |
32 |
Uart, Utarart |
4 kb |
5 v |
Wdt |
|
AT89C51RC-24PU |
Microchip Technology |
40-DIP (0,600, 15,24mm) |
40 |
8 b |
32 |
Uart, Utarart |
20 kb |
- |
Wdt |
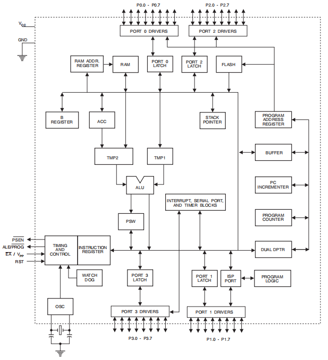
O diagrama abaixo ilustra a estrutura do bloco funcional do AT89S52-24PU.

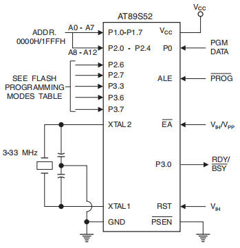
A figura abaixo ilustra o processo de programação da memória flash do AT89S52-24PU no modo paralelo.

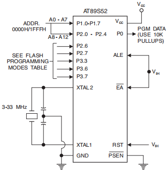
A figura abaixo demonstra o processo de verificação da memória flash no modo paralelo para o AT89S52-24PU.

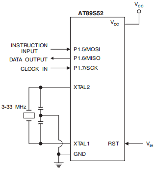
A figura abaixo ilustra o processo de download em série para a memória flash AT89S52-24PU.

|
Número da peça |
Descrição |
Fabricante |
|
AT87F52-24PC |
Microcontrolador, 8 bits, flash, 8051 CPU, 24MHz, CMOS,
PDIP40, 0,600 polegadas, plástico, DIP-40 |
Atmel Corporation |
|
AT87F52-24PI |
Microcontrolador, 8 bits, flash, 8051 CPU, 24MHz, CMOS,
PDIP40, 0,600 polegadas, plástico, DIP-40 |
Atmel Corporation |
|
AT87F52-24PL |
Microcontrolador, 8 bits, flash, 24MHz, CMOS, PDIP40, 0,600
Polegada, plástico, dip-40 |
Atmel Corporation |
• Monitoramento da saúde: aprimora a precisão em dispositivos de monitoramento médico.
• Segurança automotiva: integra recursos como controle de cruzeiro adaptativo e assistência na faixa.
• DIY Electronics: permite que os entusiastas criem dispositivos personalizados.
• Eletrônica de consumo: produz produtos multifuncionais e intuitivos.
• Casas e cidades inteligentes: melhora a comunicação do dispositivo para melhor gerenciamento e conveniência de energia.

A Microchip Technology Inc., com sua sede situada em Chandler, Arizona, desempenha um papel na indústria de microcontroladores e semicondutores.A empresa se distingue por sua constante dedicação aos avanços pioneiros e à manutenção de altos padrões por meio de linhas de produtos reconhecidas por sua confiabilidade, que reforça a eficiência do desenvolvimento e a prudência econômica.Ao refinar cuidadosamente seus processos de design e fabricação, o Microchip não apenas se reúne, mas supera os benchmarks da indústria, alimentando uma configuração que incentiva o aprimoramento contínuo e o refinamento do sistema.A Microchip Technology Inc. é muito mais do que um fornecedor de microcontroladores e semicondutores;Ele molda ativamente a paisagem na qual essas tecnologias são desenvolvidas e utilizadas.Sua ênfase estratégica na eficiência, gerenciamento de custos e controle de qualidade o coloca na vanguarda da indústria.
Tubo de envio 19/setembro/2018.pdf
Fio de ligação de cobre 17/Oct/2013.pdf
Titulares de bateria cilíndrica.pdf
Transfira para microchip/label/pkg 5/set/2016.pdf
Transfira para microchip/label/pkg 5/set/2016.pdf
Tubo de envio 19/setembro/2018.pdf
Titulares de bateria cilíndrica.pdf
Titulares de bateria cilíndrica.pdf
Fio de ligação de cobre 17/Oct/2013.pdf
Tubo de envio 19/setembro/2018.pdf
MBB/Rótulo CHGS 16/NOV/2018.PDF
Por favor, envie uma consulta, responderemos imediatamente.
A diferença primária centra -se no tamanho da memória flash: o AT89S51 está equipado com 4K, enquanto o AT89S52 o expande para 8k.Essa expansão suporta aplicativos mais sofisticados e o armazenamento de extensas bases de código, alinhando -se com diversas necessidades no desenvolvimento de sistemas incorporados.
O AT89S52 é empregado em várias tarefas de controle incorporadas, geralmente valorizadas quanto à eficiência energética e desempenho confiável.Sua versatilidade freqüentemente o torna uma opção favorita em projetos que visam efetividade de custo, mantendo a funcionalidade, alinhando-se à inovação do equilíbrio com considerações financeiras.
Este é um microcontrolador CMOS de 8 bits, conhecido por mesclar recursos computacionais e de memória em uma unidade compacta.Essas qualidades são atraentes em processos de design simplificados, onde a eficiência e o espaço são importantes.
A memória flash no chip permite a reprogramação, oferecendo adaptabilidade para atualizações de software e desenvolvimento iterativo.Esse recurso complementa uma perspectiva moderna de desenvolvimento, onde melhorias contínuas não são apenas possíveis, mas bem -vindas.
A AT89S52-24PU exemplifica essa combinação, onde uma CPU de 8 bits se harmoniza com a memória flash.Essa integração fornece processamento e armazenamento eficazes para aplicativos que exigem operações robustas sem excesso.
Compreende 8k bytes de flash, permitindo o gerenciamento dos dados do programa.Essa expansividade o torna adequado para desafiar tarefas em que a memória limitada pode representar obstáculos.
A lógica estática está incluída, permitindo a operação em baixas frequências com eficiência.Essa característica é uso em cenários que exigem uso mínimo de energia, aumentando a longevidade e a sustentabilidade na eletrônica.
O modo ocioso torna a CPU inativa, obtendo economia de energia, mantendo as funções do microcontrolador.Esse design estratégico minimiza o uso de energia durante períodos de processamento menos intensivo.
O conteúdo de RAM permanece intacto durante o modo de desativação, permitindo a preservação dos dados, apesar do redução do consumo de energia.Essa funcionalidade é boa em condições que necessitam de retenção de dados juntamente com o uso mínimo de energia, típico em dispositivos movidos a bateria.
em 22/11/2024
em 22/11/2024
em 18/04/8000 147757
em 18/04/2000 111934
em 18/04/1600 111349
em 18/04/0400 83719
em 01/01/1970 79508
em 01/01/1970 66895
em 01/01/1970 63010
em 01/01/1970 63000
em 01/01/1970 54081
em 01/01/1970 52117