

|
Número (s) de pino (s) |
Nome do pino |
Descrição |
|
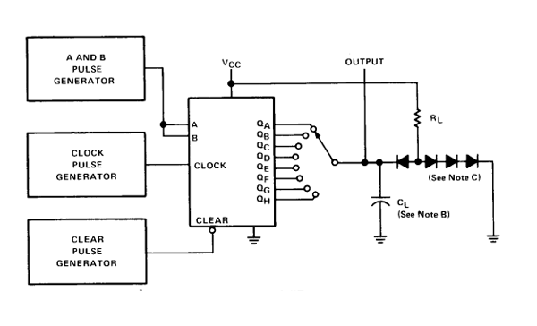
3, 4, 5, 6, 12, 13, 14, 15 |
QUM para qH |
Pinos de saída de registro de turno |
|
1, 2 |
A&B |
Pinos de entrada paralelos |
|
6, 7 |
Clk |
Pino de entradas do relógio |
|
9 |
Clr |
Pino transparente |
|
7 |
Vss |
Chão |
|
14 |
VCC |
Tensão de fornecimento - 5V, 10V, 15V |
|
Recurso |
Descrição |
|
Tipo |
Registro de turno de serial de 8 bits e paralelo |
|
Tensão operacional |
3V a 18V |
|
Tensão de fornecimento - max |
5.25V |
|
Tempo de atraso de propagação |
25 ns |
|
Máx.Frequência do relógio |
36 MHz |
|
Faixa de temperatura operacional |
0 ° C a +70 ° C. |
|
Recurso do relógio |
Relógio totalmente buffer |
|
Tipos de embalagem |
PDIP de 16 pinos, GDIP, PDSO |
|
Nome |
Tipo |
|
74LS379 |
Registro de turno paralelo quad quádro |
|
4014 |
Registro de mudança estática de 4 bits |
|
CD4035 |
Registro de mudança de 8 bits |
|
74LS323 |
Mudando de 8 bits/registro de armazenamento |
|
74LS166 |
Registro de mudança de 8 bits |
|
74HC595 |
Registro estático duplo de 4 bits |
|
74LS299 |
Mudando de 8 bits/registro de armazenamento |
Implementando o SN74LS164 Estende os recursos de E/S dos sistemas orientados por microcontroladores, fornecendo uma opção confiável para aplicações eletrônicas digitais.Este chip flexível de 14 pinos apresenta 4 pinos de entrada e 8 pinos de saída e conexões de energia e terra, permitindo a integração em um amplo espectro de projetos de circuito.A comunicação com um microcontrolador é facilitada através de 4 linhas cruciais: relógio, limpo e duas linhas de entrada (A&B).As entradas A e B funcionam como um portão típico, fornecendo uma saída alta lógica quando ambas as entradas recebem 5 volts, melhorando a precisão do controle de sinal.A redefinição do registro de mudança com o pino transparente é a solução final para aplicativos que precisam de manuseio de dados seqüenciais.
Quando os projetos exigem inúmeras conexões periféricas, como redes de sensores ou sistemas de controle complexos, o SN74LS164 se mostra útil na expansão dos pinos de E/S.Seu aplicativo descobre estratégias inovadoras para otimizar o espaço e os recursos, principalmente em configurações compactas.A capacidade do chip de controlar várias saídas de entradas limitadas aumenta a eficiência operacional, apresentando um caminho para simplificar o design do circuito, preservando a funcionalidade.
Preservar a integridade do sinal é grave ao incorporar o SN74LS164 em circuitos eletrônicos.A precisão do tempo, alcançada através do gerenciamento meticuloso do sinal do relógio, garante a sincronização em todo o sistema.Ao utilizar efetivamente a linha do relógio, são implementadas sequências de tempo precisas, minimizando erros e suportando comunicação periférica confiável.Manter o controle sobre as entradas e B portão A e B sustentam saídas confiáveis, dinâmicas em cenários que exigem excelente confiabilidade.

No cenário da tecnologia, o circuito integrado SN74LS164 surge como um componente versátil com diversas utilidades em vários setores.
Mecanismos de contagem
Dentro do mundo do Counter Design, o SN74LS164 se destaca.Sua propriedade no gerenciamento de volumes de dados substanciais simplifica os aplicativos de contagem, encontrando relevância nos relógios digitais e contadores de frequência.Você pode se apoiar em sua precisão e consistência quando a precisão não é negociável.
Armazenamento e transferência de dados
O SN74LS164 aprimora significativamente os recursos de armazenamento e transferência de dados nos registros, incluindo a unidade aritmética e os registros de turno.Seu papel na computação se estende a simplificar o gerenciamento e o processamento de dados, mostrando o dispositivo como um canal para melhorar o desempenho nas arquiteturas de computadores.Isso reflete uma compreensão prática da otimização operacional em vários dispositivos.
Conversão de dados
A evolução entre os formatos de dados serial e paralela se torna perfeita com o SN74LS164, suportando diversos protocolos de comunicação.Essa flexibilidade atende às demandas em evolução dos sistemas digitais modernos, a adaptabilidade iluminadora do design técnico e impulsionando o progresso nas tecnologias de comunicação.
Sistemas de geração e controle de sequência
Na intrincada dança da geração de sequência, o SN74LS164 oferece estabilidade de precisão e inabalável, útil para a sincronização nos circuitos de controle.Sua proficiência na criação de sequências estáveis se encaixa com necessidades práticas em PLCs e processos de automação, onde o tempo e o pedido elevam a funcionalidade.
Conversão de código
O SN74LS164 sustenta os processos de conversão de código com requinte, navegando rapidamente entre os formatos de dados para acomodar padrões variados de codificação.Essa capacidade alinha soluções tecnológicas com as distinções práticas da adaptabilidade universal, atendendo a diversas demandas ambientais de frente.

Por favor, envie uma consulta, responderemos imediatamente.
em 20/12/2024
em 20/12/2024
em 18/04/8000 147760
em 18/04/2000 111969
em 18/04/1600 111351
em 18/04/0400 83734
em 01/01/1970 79522
em 01/01/1970 66932
em 01/01/1970 63084
em 01/01/1970 63025
em 01/01/1970 54090
em 01/01/1970 52163