
Figura 1. Microcontrolador LPC84x
Os microcontroladores LPC84x são amplamente utilizados em sistemas embarcados porque combinam capacidade de processamento, memória e periféricos em um dispositivo compacto e com baixo consumo de energia.No entanto, a operação confiável depende muito de um processo de inicialização estável e bem controlado.Durante a inicialização, problemas como tensão de alimentação instável, taxa de rampa de tensão inadequada ou condições de reinicialização inconsistentes podem afetar a forma como o microcontrolador é inicializado.Essas condições podem impedir que o dispositivo atinja a operação normal ou atrasar a inicialização do sistema.
A série LPC84x é construída em torno do processador ARM Cortex-M0+, que é otimizado para baixo consumo de energia e desempenho eficiente.Este núcleo de 32 bits suporta tratamento rápido de interrupções e execução determinística, tornando-o adequado para aplicações incorporadas.Sua arquitetura simples permite construir firmware compacto enquanto mantém capacidades de processamento confiáveis.O núcleo também suporta ferramentas de desenvolvimento ARM padrão para facilitar a programação e depuração.
Esses microcontroladores incluem memória flash no chip usada para armazenar código de programa e firmware.O flash interno normalmente fornece espaço suficiente para aplicativos incorporados sem a necessidade de dispositivos de memória externos.O flash integrado permite acesso mais rápido às instruções e melhora a eficiência geral do sistema.Também simplifica o projeto de hardware porque o microcontrolador pode operar de forma independente após a programação.
A família LPC84x integra SRAM interna para armazenamento de dados em tempo de execução e operações de pilha.Esta memória permite acesso rápido a variáveis, buffers e dados de processamento temporário.SRAM rápido melhora a velocidade de execução porque a CPU pode acessar dados sem esperar pela memória externa.Ele também oferece suporte a operações multitarefa em aplicativos incorporados.
Vários periféricos de comunicação estão disponíveis para conectar dispositivos e módulos externos.Isso inclui interfaces UART para comunicação serial, interfaces SPI para comunicação periférica de alta velocidade e interfaces I²C para redes de sensores e controle.Esses blocos de comunicação integrados simplificam a integração de hardware em projetos embarcados.Ele pode ser usado para conectar monitores, sensores, dispositivos de memória e outros componentes digitais.
Os microcontroladores LPC84x incluem recursos analógicos integrados, como um conversor analógico para digital (ADC) de 12 bits.Isto permite que o dispositivo meça sinais analógicos de sensores ou circuitos externos.Algumas variantes também incluem a funcionalidade de conversor digital para analógico (DAC) para gerar saídas analógicas.Esses recursos permitem que o microcontrolador faça interface diretamente com os sinais.
Os pinos de entrada/saída de uso geral (GPIO) permitem que o microcontrolador interaja com componentes de hardware externos.O LPC84x inclui recursos flexíveis de configuração de pinos que permitem que múltiplas funções sejam atribuídas a um único pino.Essa flexibilidade ajuda a otimizar os layouts de PCB e maximizar os periféricos disponíveis.Os pinos GPIO podem ser configurados para entrada digital, saída ou funções periféricas alternativas.
Modos de baixo consumo de energia estão incluídos para reduzir o consumo de energia em aplicações alimentadas por bateria.Esses modos permitem que o microcontrolador desabilite periféricos não utilizados ou reduza a frequência do clock do sistema durante períodos ociosos.Os recursos de gerenciamento de energia ajudam a prolongar a vida útil da bateria em dispositivos portáteis.O sistema pode retornar rapidamente à operação ativa quando necessário.
Vários módulos de temporizador são integrados para suportar medição de tempo, geração de sinal e controle de eventos.Isso inclui temporizadores de múltiplas taxas, temporizadores configuráveis de estado e temporizadores de vigilância.Os temporizadores permitem o controle preciso do tempo em sistemas embarcados, como controle de motor, temporização de comunicação ou agendamento de tarefas periódicas.Esses módulos melhoram a confiabilidade e o desempenho do sistema.

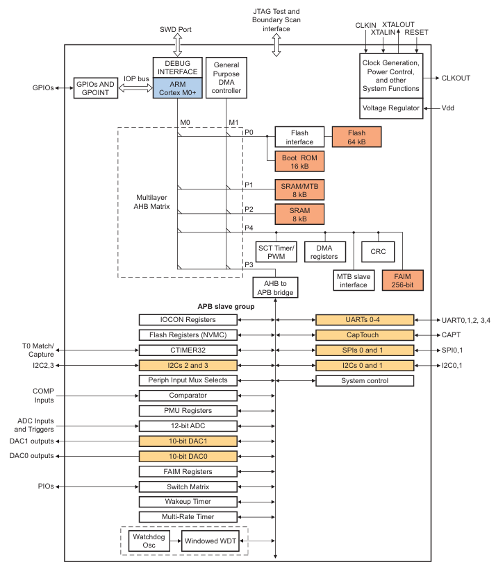
Figura 2. Diagrama de blocos do microcontrolador LPC84x
A arquitetura LPC84x integra vários blocos funcionais que trabalham juntos para executar tarefas de processamento embarcadas.No centro do sistema está a CPU ARM Cortex-M0+, que executa instruções do programa armazenadas na memória flash interna enquanto acessa dados da SRAM.Uma matriz de barramento AHB multicamadas conecta o processador com módulos de memória e interfaces periféricas, permitindo comunicação eficiente entre componentes internos.Os blocos de geração de relógio e gerenciamento de energia controlam o tempo do sistema e garantem a operação estável do dispositivo em diferentes modos de desempenho.Interfaces de depuração como SWD permitem programar e testar firmware durante o desenvolvimento.Vários periféricos, incluindo temporizadores, módulos de comunicação e interfaces analógicas, são conectados através do sistema de barramento interno para fornecer interação com dispositivos externos.Juntos, esses blocos formam uma arquitetura compacta de microcontrolador projetada para controle embarcado eficiente.
|
Parâmetro |
Símbolo |
Típico / Faixa |
|
Tensão de alimentação |
VDD |
1,8 V – 3,6 V |
|
Tensão de alimentação analógica |
VDDA |
1,8 V – 3,6 V |
|
Tensão operacional (típica) |
VDD |
3,3V |
|
Limite de tensão de inicialização |
VPOR |
~1,5 V (típico) |
|
Nível de tensão de queda |
VBOR |
Configurável (~1,7–2,7 V) |
|
Corrente do modo ativo |
DDI |
Dependente do dispositivo |
|
Corrente de sono profundo |
DDI(DS) |
Muito baixo (faixa µA) |
|
Tensão GPIO máxima |
VIO |
Até VDD |
|
Faixa de temperatura operacional |
TA |
−40°C a +105°C |
|
Capacitor de desacoplamento recomendado |
- |
0,1 µF perto de cada pino VDD |
Power-On Reset (POR) é um mecanismo de reinicialização interno que é ativado automaticamente quando a energia é aplicada pela primeira vez ao microcontrolador LPC84x.Seu principal objetivo é manter o sistema em estado de reinicialização até que a tensão de alimentação atinja um nível operacional seguro.Quando o dispositivo é ligado, o circuito POR monitora a tensão de alimentação e evita que a CPU execute instruções prematuramente.Assim que a tensão se estabilizar, a condição de reinicialização é liberada e o processador começa a executar o código da memória flash interna.Isso garante que o microcontrolador sempre inicie em um estado previsível após a alimentação ser aplicada.Na arquitetura interna, o sistema de reinicialização interage com os blocos de relógio e gerenciamento de energia antes do início da operação normal.Este mecanismo constitui a base do processo de inicialização do LPC84x.
Brown-Out Reset (BOR) é um mecanismo de proteção que reinicia o microcontrolador LPC84x quando a tensão de alimentação cai abaixo de um limite operacional seguro.Sua finalidade é evitar que a CPU opere sob condições de tensão instáveis que possam causar comportamento imprevisível.Quando a tensão cai abaixo do nível configurado, o circuito BOR aciona uma reinicialização do sistema para proteger a memória e os estados periféricos.Após a tensão de alimentação retornar a um nível estável, o dispositivo reinicia normalmente.Esse recurso ajuda a manter uma operação confiável em sistemas onde podem ocorrer flutuações de energia.Na arquitetura interna, os circuitos de monitoramento de tensão funcionam juntamente com o bloco de controle de potência para detectar condições de baixa tensão.Como resultado, o microcontrolador pode se recuperar com segurança de quedas temporárias de tensão.
O pino RESET externo fornece um método de hardware para redefinir o microcontrolador LPC84x de fora do chip.Ele permite que dispositivos externos ou sinais de controle forcem o microcontrolador a um estado de reinicialização quando necessário.Quando o sinal RESET se torna ativo, o processador para de executar as instruções e retorna à condição inicial de inicialização.Isso garante que o sistema possa reiniciar corretamente durante determinados eventos operacionais.Após o sinal de reset ser liberado, o dispositivo executa seu processo de inicialização interna antes de executar o firmware novamente.O controle de reinicialização externo é frequentemente usado durante a programação, depuração ou supervisão do sistema.Dentro da estrutura interna do sistema, esse caminho de reinicialização se conecta diretamente ao controlador central de reinicialização.
Uma reinicialização do watchdog ocorre quando o temporizador do watchdog detecta que o software do sistema não está mais funcionando corretamente.O temporizador watchdog monitora continuamente a execução do programa, exigindo atualizações periódicas do firmware em execução.Se o software não atualizar o cronômetro dentro do período esperado, o cronômetro expirará e acionará uma reinicialização do sistema.Este mecanismo protege o sistema contra falhas de software, loops infinitos ou falhas inesperadas de firmware.Após a reinicialização, o microcontrolador reinicia e começa a executar o programa novamente.Na arquitetura interna, o temporizador watchdog opera juntamente com a lógica de controle do sistema e os temporizadores.Seu objetivo é melhorar a confiabilidade geral do sistema e manter a operação contínua em sistemas embarcados.
1. Estabilização da fonte de alimentação
Quando a tensão é aplicada pela primeira vez ao dispositivo, os circuitos internos requerem um curto período para que a tensão de alimentação se estabilize.Durante esta fase, os reguladores internos e blocos de gerenciamento de energia estabelecem níveis de tensão adequados para a CPU e periféricos.O microcontrolador permanece inativo enquanto ocorre esta estabilização.Isso evita comportamento não confiável durante o estágio inicial de inicialização.A tensão estável garante que os circuitos lógicos internos possam operar corretamente.
2. Ativação de reinicialização ao ligar
Depois que a fonte começa a se estabilizar, o circuito Power-On Reset mantém o processador em um estado de reinicialização.Este reset evita que a CPU execute instruções até que a tensão atinja um nível seguro.O controlador de reinicialização monitora a tensão de alimentação continuamente durante este estágio.Somente quando a tensão excede o limite exigido o reset começa a ser liberado.Isto garante que o microcontrolador inicie com um estado de sistema limpo.
3. Inicialização do relógio interno
Assim que as condições de reinicialização forem eliminadas, o microcontrolador inicializa seu sistema de relógio interno.O gerador de clock inicia o oscilador interno, que fornece temporização para operações de CPU e periféricos.Este relógio se torna a principal referência de tempo para a execução do sistema.O processador não pode executar instruções sem uma fonte de clock estável.Portanto, a inicialização do relógio é uma etapa importante da inicialização do sistema.
4. Inicialização de memória
Durante a próxima etapa, o processador prepara as estruturas de memória interna utilizadas pelo programa.A memória flash fornece as instruções do firmware, enquanto a SRAM armazena os dados de tempo de execução.O sistema também prepara a tabela de vetores usada para tratamento de interrupções.Esta configuração de memória permite que o processador localize corretamente o ponto de entrada do programa.A inicialização adequada da memória garante uma execução suave do firmware.
5. Inicialização Periférica
Após a preparação da memória, o sistema habilita periféricos internos importantes.Esses periféricos podem incluir temporizadores, módulos de comunicação e registros de controle exigidos pelo firmware.Alguns periféricos permanecem desativados até que o software aplicativo os ative.O estágio de inicialização garante que o ambiente básico do sistema esteja pronto.Esta etapa prepara o dispositivo para a execução do aplicativo.
6. Começa a execução do firmware
Assim que todas as etapas de inicialização interna forem concluídas, o processador começa a executar o firmware armazenado na memória flash.A execução normalmente começa a partir do vetor de redefinição definido no código do programa.A partir deste ponto, o aplicativo incorporado controla a operação do sistema.O firmware configura periféricos, processa sinais de entrada e executa tarefas do sistema.Isso marca a transição da inicialização do hardware para o tempo de execução do aplicativo.
• Rampa de tensão lenta durante a inicialização
Se a tensão de alimentação aumentar muito lentamente, os circuitos de reinicialização internos poderão se comportar de maneira imprevisível.Uma taxa de rampa lenta pode atrasar a liberação adequada da reinicialização e afetar a inicialização do dispositivo.Em alguns sistemas, a CPU pode tentar iniciar antes que a tensão esteja totalmente estável.Isso pode resultar em comportamento de inicialização inconsistente.
• Ruído ou instabilidade na fonte de alimentação
Ruído elétrico na linha de alimentação pode interferir na inicialização estável do microcontrolador.O ruído pode causar quedas temporárias de tensão que provocam reinicializações não intencionais.Essas flutuações podem afetar o relógio interno e os circuitos lógicos.Como resultado, o microcontrolador pode reiniciar repetidamente.
• Capacitores de desacoplamento insuficientes
O desacoplamento deficiente próximo aos pinos de alimentação do microcontrolador pode causar tensão instável durante a inicialização.Mudanças rápidas de corrente dentro do chip exigem capacitores próximos para estabilizar o fornecimento.Sem o desacoplamento adequado, podem ocorrer picos de tensão.Essa instabilidade pode afetar a inicialização do sistema.
• Quedas de tensão durante a inicialização
Se a fonte de alimentação não puder fornecer corrente suficiente na inicialização, a tensão poderá cair brevemente.Esta situação pode desencadear condições de reinicialização de queda de energia.Essas quedas podem ocorrer quando outros componentes do sistema iniciam simultaneamente.Essas quedas temporárias podem interromper o processo de inicialização.
•Redefinir a instabilidade do sinal
Sinais de reinicialização externos que flutuam durante a inicialização podem causar reinicializações repetidas.Se o sinal de reset não permanecer estável, o microcontrolador poderá nunca completar sua inicialização.Isso pode impedir que o firmware seja executado normalmente.Condições de reinicialização estáveis são necessárias para uma inicialização confiável.
• Disponibilidade inadequada da fonte do relógio
Se o sistema depende de uma fonte de relógio externa que não inicia corretamente, a CPU pode não funcionar corretamente.Sem um sinal de clock estável, a execução da instrução não pode começar.Isso pode fazer com que o sistema pareça não responder.A estabilidade do clock é importante para a inicialização normal do microcontrolador.
• Verifique a estabilidade da tensão de alimentação
A primeira etapa da solução de problemas é medir a tensão de alimentação do microcontrolador usando um osciloscópio ou multímetro.A tensão deve permanecer dentro da faixa operacional recomendada durante a inicialização.Quaisquer quedas ou picos repentinos podem indicar instabilidade na fonte de alimentação.Observar a forma de onda da tensão durante a inicialização pode revelar problemas ocultos.A tensão estável é importante para uma inicialização confiável do microcontrolador.
• Verifique o tempo do sinal de redefinição
O sinal de reinicialização deve permanecer estável e devidamente sincronizado com o processo de inicialização.Muitas vezes monitoram o pino de redefinição para confirmar se ele se comporta conforme o esperado durante a inicialização.Um sinal de reinicialização instável ou ruidoso pode reiniciar repetidamente o sistema.A verificação do tempo de reinicialização garante que a inicialização ocorra somente depois que a energia se estabilizar.O comportamento correto de redefinição oferece suporte à inicialização adequada do sistema.
• Inspecione a filtragem da fonte de alimentação
Componentes de filtragem de energia, como capacitores de desacoplamento, devem ser examinados cuidadosamente.Esses capacitores ajudam a manter a tensão estável durante mudanças rápidas de corrente.O mau posicionamento ou a capacitância insuficiente podem permitir que o ruído de tensão afete o microcontrolador.Garantir a filtragem adequada melhora a confiabilidade da inicialização.A inspeção de hardware muitas vezes pode revelar capacitores ausentes ou colocados incorretamente.
• Confirme a operação da fonte do relógio
O relógio do sistema deve iniciar corretamente para que o processador execute as instruções.Verifique os sinais do oscilador para confirmar a operação adequada.Se a fonte do relógio falhar ao iniciar, a CPU não poderá executar o firmware.O monitoramento do sinal do relógio ajuda a determinar se os circuitos de temporização estão funcionando corretamente.A operação confiável do relógio é necessária para a inicialização normal.
• Examine o código de inicialização do firmware
O código de inicialização dentro do firmware pode afetar o comportamento de inicialização do sistema.Revise o manipulador de redefinição e as rotinas de inicialização do sistema.A configuração incorreta dos registros do sistema ou periféricos pode atrasar a operação normal.A verificação do código de inicialização garante que o firmware inicialize o hardware corretamente.A inspeção de software complementa a depuração de hardware.
• Observe o comportamento de inicialização com ferramentas de depuração
Interfaces de depuração como SWD permitem monitorar a atividade do processador durante a inicialização.Usando ferramentas de depuração, verifique se a CPU atinge o ponto de entrada principal do programa.Os pontos de interrupção e os logs de depuração ajudam a revelar onde a inicialização termina.Este método fornece informações valiosas sobre o comportamento do sistema durante os estágios iniciais de inicialização.
A inicialização confiável de um microcontrolador LPC84x depende de energia estável, comportamento de reinicialização correto e um sistema de relógio funcionando corretamente.Estágios importantes de inicialização incluem estabilização de energia, liberação de redefinição, configuração de relógio, preparação de memória e execução de firmware.Problemas como quedas de tensão, ruído, desacoplamento deficiente ou sinais de reinicialização instáveis podem interromper esse processo.O projeto de energia cuidadoso e a solução sistemática de problemas ajudam a garantir uma inicialização consistente e uma operação estável do sistema.
Por favor, envie uma consulta, responderemos imediatamente.
O microcontrolador LPC84x é comumente usado em sistemas embarcados que requerem baixo consumo de energia e hardware compacto.As aplicações típicas incluem sistemas de controle industrial, interfaces de sensores, eletrônicos de consumo e dispositivos IoT.
Você pode programar dispositivos LPC84x usando ferramentas compatíveis com ARM, como Keil MDK, MCUXpresso IDE ou IAR Embedded Workbench.Esses ambientes suportam depuração, compilação e desenvolvimento de firmware.
Não, o LPC84x inclui um oscilador interno que pode gerar o clock do sistema.No entanto, algumas aplicações podem usar um cristal externo para maior precisão de temporização.
A maioria dos dispositivos LPC84x opera em velocidades de clock de até cerca de 30 MHz.Essa velocidade permite um processamento eficiente, mantendo baixo consumo de energia.
Sim, os dispositivos LPC84x são projetados com vários modos de baixo consumo de energia que reduzem o consumo de energia durante períodos ociosos.Isso os torna adequados para eletrônicos portáteis, nós IoT e sistemas embarcados alimentados por bateria.
em 10/03/2026
em 09/03/2026
em 18/04/8000 147757
em 18/04/2000 111936
em 18/04/1600 111349
em 18/04/0400 83721
em 01/01/1970 79508
em 01/01/1970 66907
em 01/01/1970 63037
em 01/01/1970 63012
em 01/01/1970 54081
em 01/01/1970 52125